ΠΠΠ£ ΠΠΠ’Π£ΠΠ’ | ΠΠ΅ΠΊΡΠΈΡ | ΠΡΠΎΠ΅ΠΊΡΠΈΡΠΎΠ²Π°Π½ΠΈΠ΅ ΡΠ°ΠΉΡΠΎΠ² Web
< ΠΠ΅ΠΊΡΠΈΡΒ 12 || ΠΠ΅ΠΊΡΠΈΡΒ 12: 1234567891011
ΠΠ½Π½ΠΎΡΠ°ΡΠΈΡ: Π Π»ΡΠ±ΠΎΠΌ ΡΠ»ΡΡΠ°Π΅, Π±ΡΠ΄ΡΡ Π»ΠΈ ΡΡΡΠ°Π½ΠΈΡΡ Web ΡΠ°Π·ΡΠ°Π±Π°ΡΡΠ²Π°ΡΡΡΡ Π΄Π»Ρ ΠΏΠ΅ΡΡΠΎΠ½Π°Π»ΡΠ½ΠΎΠ³ΠΎ ΠΈΡΠΏΠΎΠ»ΡΠ·ΠΎΠ²Π°Π½ΠΈΡ ΠΈΠ»ΠΈ ΡΠΎΠ·Π΄Π°Π΅ΡΡΡ ΠΊΠΎΠΌΠΌΠ΅ΡΡΠ΅ΡΠΊΠΎΠ΅ ΠΏΡΠ΅Π΄ΠΏΡΠΈΡΡΠΈΠ΅ Π² Web, Π½Π°ΡΡΡΠΏΠ°Π΅Ρ ΠΌΠΎΠΌΠ΅Π½Ρ, ΠΊΠΎΠ³Π΄Π° Π½Π΅ΠΎΠ±Ρ ΠΎΠ΄ΠΈΠΌΠΎ Π·Π°Π΄ΡΠΌΠ°ΡΡΡΡ ΠΎ ΠΏΡΠΎΠ΅ΠΊΡΠΈΡΠΎΠ²Π°Π½ΠΈΠΈ ΡΠ°ΠΉΡΠ° Web. ΠΠ΅ΠΎΠ±Ρ ΠΎΠ΄ΠΈΠΌΠΎ Π²Π½Π΅ΡΡΠΈ ΠΎΡΠ³Π°Π½ΠΈΠ·Π°ΡΠΈΡ ΠΈ Π»ΠΎΠ³ΠΈΠΊΡ Π² Π±ΡΡΡΡΠΎ ΡΠ°Π·ΡΠ°ΡΡΠ°ΡΡΠ΅Π΅ΡΡ ΠΌΠ½ΠΎΠΆΠ΅ΡΡΠ²ΠΎ ΡΡΡΠ°Π½ΠΈΡ. ΠΡΠΎΠ΅ΠΊΡΠΈΡΠΎΠ²Π°Π½ΠΈΠ΅ ΡΠ°ΠΉΡΠΎΠ² Π½Π΅ ΡΠ²Π»ΡΠ΅ΡΡΡ ΡΠΎΡΠ½ΠΎΠΉ Π½Π°ΡΠΊΠΎΠΉ; ΡΠ΅ΠΌ Π½Π΅ ΠΌΠ΅Π½Π΅Π΅, ΡΡΡΠ΅ΡΡΠ²ΡΡΡ ΠΏΡΠΈΠ½ΡΠΈΠΏΡ ΠΎΡΠ³Π°Π½ΠΈΠ·Π°ΡΠΈΠΈ ΠΈ ΡΡΡΠ°ΡΠ΅Π³ΠΈΠΈ ΠΏΡΠΎΠ΅ΠΊΡΠΈΡΠΎΠ²Π°Π½ΠΈΡ, ΠΊΠΎΡΠΎΡΡΠ΅ ΠΌΠΎΠ³ΡΡ ΠΏΠΎΠΌΠΎΡΡ ΡΠΎΠ·Π΄Π°ΡΡ Π±ΠΎΠ»Π΅Π΅ ΡΠΏΡΠ°Π²Π»ΡΠ΅ΠΌΡΠΉ ΡΠ°ΠΉΡ, ΠΎΠ±Π»Π΅Π³ΡΠ°ΡΡΠΈΠΉ ΠΏΠΎΡΠ΅ΡΠΈΡΠ΅Π»ΡΠΌ ΠΏΠ΅ΡΠ΅ΠΌΠ΅ΡΠ΅Π½ΠΈΠ΅ ΠΏΠΎ ΡΠ²ΠΎΠΈΠΌ ΡΡΡΠ°Π½ΠΈΡΠ°ΠΌ Π² ΠΏΠΎΠΈΡΠΊΠ°Ρ ΡΡΠ΅Π±ΡΠ΅ΠΌΠΎΠΉ ΠΈΠ½ΡΠΎΡΠΌΠ°ΡΠΈΠΈ ΠΈΠ»ΠΈ ΠΏΡΠ΅Π΄Π»Π°Π³Π°ΡΡΠΈΠΉ ΡΠ²ΠΎΠΈ ΡΡΠ»ΡΠ³ΠΈ
ΠΠ»ΡΡΠ΅Π²ΡΠ΅ ΡΠ»ΠΎΠ²Π°: Web, ΡΠ°ΠΉΡ, storyboard, ΠΊΠΎΠ½ΡΠ΅Π½Ρ, Π±Π»ΠΎΠΊ-ΡΡ Π΅ΠΌΠ°, ΠΎΠ±ΡΠ°ΡΠ½Π°Ρ ΡΡΡΠ»ΠΊΠ°, WYSIWYG, ΡΠ²Π΅ΡΠΎΠ²Π°Ρ ΡΡ Π΅ΠΌΠ°, ΡΠ°ΡΠΏΡΠ΅Π΄Π΅Π»Π΅Π½ΠΈΠ΅ ΠΈΠ½ΡΠΎΡΠΌΠ°ΡΠΈΠΈ, tint, shade, eyedropper, ΡΡΠΈΡΡ, ΡΠ΅ΠΌΠ΅ΠΉΡΡΠ²ΠΎ ΡΡΠΈΡΡΠ°, truetype, sans-serif, ΠΎΠΆΠΈΠ΄Π°Π΅ΠΌΠΎΠ΅ Π·Π½Π°ΡΠ΅Π½ΠΈΠ΅, ΡΠΈΠΏΡ ΠΈΠ½ΡΠΎΡΠΌΠ°ΡΠΈΠΈ, ΠΏΠΎΠ½ΠΈΠΌΠ°Π½ΠΈΠ΅ ΡΠ΅ΠΊΡΡΠ°, ΠΌΡΡΡ, ΠΠ½ΡΠ΅ΡΠ½Π΅Ρ, Π±ΡΠ°ΡΠ·Π΅Ρ, Π΄ΠΈΠ·Π°ΠΉΠ½, ΠΏΠΎΠΈΡΠΊ, ΠΏΡΠΎΠ³ΡΠ°ΠΌΠΌΠ½ΡΠ΅ ΡΡΠ΅Π΄ΡΡΠ²Π°, ΠΌΠΎΠ½ΠΈΡΠΎΡ, ΠΊΡΡΡΠΎΡ, ΠΌΠ΅ΡΡΠΎ, ΠΏΠΎΠ»ΡΠ·ΠΎΠ²Π°ΡΠ΅Π»Ρ, ΡΡΠ½ΠΊΡΠΈΡ, ΡΠ΅Π½ΡΠΎΡΠ½ΡΠΉ ΡΠΊΡΠ°Π½, ΠΏΡΠΎΠ³ΡΠ°ΠΌΠΌΠ½ΠΎΠ΅ ΠΎΠ±Π΅ΡΠΏΠ΅ΡΠ΅Π½ΠΈΠ΅, ΡΠ΅ΠΊΡΡΠΎΠ²ΡΠ΅ ΡΠ°ΠΉΠ»Ρ, email, ΠΏΡΠΎΠ³ΡΠ°ΠΌΠΌΠ°, ΠΊΠΎΠΌΠΌΡΠ½ΠΈΠΊΠ°ΡΠΎΡ, ΡΠ°ΡΠΏΠΎΠ·Π½Π°Π²Π°Π½ΠΈΠ΅, ΡΠ°Π±ΠΎΡ, ΠΌΠ΅Π½Ρ, Π°Π³Π΅Π½Ρ ΠΏΠΎΠ»ΡΠ·ΠΎΠ²Π°ΡΠ΅Π»Ρ, Π°ΠΊΡΠΈΠ²Π½Π°Ρ ΠΎΠ±Π»Π°ΡΡΡ, ΠΎΡΠ½ΠΎΡΠΈΡΠ΅Π»ΡΠ½ΡΠ΅ Π΅Π΄ΠΈΠ½ΠΈΡΡ ΠΈΠ·ΠΌΠ΅ΡΠ΅Π½ΠΈΡ, ΠΌΠ½ΠΎΠ³ΠΎΡΠ·ΡΡΠ½ΠΎΡΡΡ, guidelines, working group
Π‘ΡΡΡΠΊΡΡΡΠ° ΡΠ°ΠΉΡΠ°
intuit.ru/2010/edi»>Π Π»ΡΠ±ΠΎΠΌ ΡΠ»ΡΡΠ°Π΅, Π±ΡΠ΄ΡΡ Π»ΠΈ ΡΡΡΠ°Π½ΠΈΡΡ Web ΡΠ°Π·ΡΠ°Π±Π°ΡΡΠ²Π°ΡΡΡΡ Π΄Π»Ρ ΠΏΠ΅ΡΡΠΎΠ½Π°Π»ΡΠ½ΠΎΠ³ΠΎ ΠΈΡΠΏΠΎΠ»ΡΠ·ΠΎΠ²Π°Π½ΠΈΡ ΠΈΠ»ΠΈ ΡΠΎΠ·Π΄Π°Π΅ΡΡΡ ΠΊΠΎΠΌΠΌΠ΅ΡΡΠ΅ΡΠΊΠΎΠ΅ ΠΏΡΠ΅Π΄ΠΏΡΠΈΡΡΠΈΠ΅ Π² Web, Π½Π°ΡΡΡΠΏΠ°Π΅Ρ ΠΌΠΎΠΌΠ΅Π½Ρ, ΠΊΠΎΠ³Π΄Π° Π½Π΅ΠΎΠ±Ρ ΠΎΠ΄ΠΈΠΌΠΎ Π·Π°Π΄ΡΠΌΠ°ΡΡΡΡ ΠΎ ΠΏΡΠΎΠ΅ΠΊΡΠΈΡΠΎΠ²Π°Π½ΠΈΠΈ ΡΠ°ΠΉΡΠ° Web. ΠΠ΅ΠΎΠ±Ρ ΠΎΠ΄ΠΈΠΌΠΎ Π²Π½Π΅ΡΡΠΈ ΠΎΡΠ³Π°Π½ΠΈΠ·Π°ΡΠΈΡ ΠΈ Π»ΠΎΠ³ΠΈΠΊΡ Π² Π±ΡΡΡΡΠΎ ΡΠ°Π·ΡΠ°ΡΡΠ°ΡΡΠ΅Π΅ΡΡ ΠΌΠ½ΠΎΠΆΠ΅ΡΡΠ²ΠΎ ΡΡΡΠ°Π½ΠΈΡ. ΠΡΠΎΠ΅ΠΊΡΠΈΡΠΎΠ²Π°Π½ΠΈΠ΅ ΡΠ°ΠΉΡΠΎΠ² Π½Π΅ ΡΠ²Π»ΡΠ΅ΡΡΡ ΡΠΎΡΠ½ΠΎΠΉ Π½Π°ΡΠΊΠΎΠΉ; ΡΠ΅ΠΌ Π½Π΅ ΠΌΠ΅Π½Π΅Π΅, ΡΡΡΠ΅ΡΡΠ²ΡΡΡ ΠΏΡΠΈΠ½ΡΠΈΠΏΡ ΠΎΡΠ³Π°Π½ΠΈΠ·Π°ΡΠΈΠΈ ΠΈ ΡΡΡΠ°ΡΠ΅Π³ΠΈΠΈ ΠΏΡΠΎΠ΅ΠΊΡΠΈΡΠΎΠ²Π°Π½ΠΈΡ, ΠΊΠΎΡΠΎΡΡΠ΅ ΠΌΠΎΠ³ΡΡ ΠΏΠΎΠΌΠΎΡΡ ΡΠΎΠ·Π΄Π°ΡΡ Π±ΠΎΠ»Π΅Π΅ ΡΠΏΡΠ°Π²Π»ΡΠ΅ΠΌΡΠΉ ΡΠ°ΠΉΡ, ΠΎΠ±Π»Π΅Π³ΡΠ°ΡΡΠΈΠΉ ΠΏΠΎΡΠ΅ΡΠΈΡΠ΅Π»ΡΠΌ ΠΏΠ΅ΡΠ΅ΠΌΠ΅ΡΠ΅Π½ΠΈΠ΅ ΠΏΠΎ ΡΠ²ΠΎΠΈΠΌ ΡΡΡΠ°Π½ΠΈΡΠ°ΠΌ Π² ΠΏΠΎΠΈΡΠΊΠ°Ρ ΡΡΠ΅Π±ΡΠ΅ΠΌΠΎΠΉ ΠΈΠ½ΡΠΎΡΠΌΠ°ΡΠΈΠΈ ΠΈΠ»ΠΈ ΠΏΡΠ΅Π΄Π»Π°Π³Π°ΡΡΠΈΠΉ ΡΠ²ΠΎΠΈ ΡΡΠ»ΡΠ³ΠΈ.ΠΠ°Π΄Π°ΡΠΈ ΡΠΎΠ·Π΄Π°Π½ΠΈΡ ΡΠ°ΠΉΡΠ° Web
Π‘ΠΎΠ²Π΅ΡΡΠ΅Π½Π½ΠΎ ΠΎΡΠ΅Π²ΠΈΠ΄Π½ΠΎ, ΡΡΠΎ Π»ΡΠ±ΠΎΠΉ ΡΠ°ΠΉΡ Web Π΄ΠΎΠ»ΠΆΠ΅Π½ ΠΈΠΌΠ΅ΡΡ Π½Π΅ΠΊΠΎΡΠΎΡΡΠΉ ΠΎΠ±ΡΠΈΠΉ Π·Π°ΠΌΡΡΠ΅Π». Π Web Π½Π΅Ρ Π½ΠΈΡΠ΅Π³ΠΎ Π±ΠΎΠ»Π΅Π΅ ΡΠ°Π·Π΄ΡΠ°ΠΆΠ°ΡΡΠ΅Π³ΠΎ, ΡΠ΅ΠΌ Π±Π»ΡΠΆΠ΄Π°Π½ΠΈΠ΅ ΠΏΠΎ ΡΠ°ΠΉΡΡ, ΠΊΠΎΡΠΎΡΡΠΉ ΡΠ²Π»ΡΠ΅ΡΡΡ ΠΌΠ΅ΡΠ°Π½ΠΈΠ½ΠΎΠΉ ΡΡΡΠ°Π½ΠΈΡ Π±Π΅Π· ΠΎΠΏΡΠ΅Π΄Π΅Π»Π΅Π½Π½ΠΎΠΉ ΠΎΠ±ΡΠ΅ΠΉ ΠΊΠ°ΡΡΠΈΠ½Ρ. ΠΠΎΠΆΠ½ΠΎ ΡΡΠΎΠ»ΠΊΠ½ΡΡΡΡΡ Ρ ΡΠ°ΠΉΡΠ°ΠΌΠΈ, ΠΊΠΎΡΠΎΡΡΠ΅ ΡΠΎΠ΄Π΅ΡΠΆΠ°Ρ ΠΎΠ΄Π½Ρ ΠΎΡΠ΅Π½Ρ Π΄Π»ΠΈΠ½Π½ΡΡ ΡΡΡΠ°Π½ΠΈΡΡ Web — ΡΠΌΠ΅ΡΡ ΡΠΎΠ΄Π΅ΡΠΆΠΈΠΌΠΎΠ³ΠΎ ΠΈ ΡΡΡΠ»ΠΎΠΊ, Π½Π° Π²ΠΈΠ΄ ΠΌΠ°Π»ΠΎ ΡΠ²ΡΠ·Π°Π½Π½ΡΡ
Π΄ΡΡΠ³ Ρ Π΄ΡΡΠ³ΠΎΠΌ, ΠΈΠ»ΠΈ ΠΆΠ΅ Π²ΡΡΡΠ΅ΡΠΈΡΡ ΡΠ°ΠΉΡΡ Ρ Π΄ΡΡΠ³ΠΎΠΉ ΠΊΡΠ°ΠΉΠ½ΠΎΡΡΡΡ, Ρ ΠΊΡΠΎΡΠ΅ΡΠ½ΡΠΌΠΈ ΡΡΡΠ°Π½ΠΈΡΠ°ΠΌΠΈ ΠΊΠΎΠ½ΡΠ΅Π½ΡΠ° Π² Π»Π°Π±ΠΈΡΠΈΠ½ΡΠ΅ ΡΡΡΠ»ΠΎΠΊ, ΠΊΠΎΡΠΎΡΡΠ΅ ΠΏΠΎΠΊΠΈΠ΄Π°ΡΡ Π²Π°Ρ Π² ΠΈΠ·ΠΎΠ»ΡΡΠΈΠΈ Π² ΠΊΠΎΠ½Π΅ΡΠ½ΠΎΠΉ ΡΠΎΡΠΊΠ΅, Π³Π»Π°Π·Π΅ΡΡΠΈΠΌ Π½Π° Π½ΠΈΠΊΠΎΠΌΡ Π½Π΅ Π½ΡΠΆΠ½ΡΠΉ ΠΊΠΎΠ½ΡΠ΅Π½Ρ ΠΈ Π±Π΅Π· ΡΠ²Π½ΠΎΠ³ΠΎ ΡΠΏΠΎΡΠΎΠ±Π° Π²Π΅ΡΠ½ΡΡΡΡΡ Π² ΠΈΡΡ
ΠΎΠ΄Π½ΡΡ ΡΠΎΡΠΊΡ.
ΠΠ±Π΅ ΡΡΠΈ ΠΊΡΠ°ΠΉΠ½ΠΎΡΡΠΈ Π΄Π΅ΠΌΠΎΠ½ΡΡΡΠΈΡΡΡΡ ΠΎΡΡΡΡΡΡΠ²ΠΈΠ΅ ΠΏΡΠ΅Π΄Π²ΠΈΠ΄Π΅Π½ΠΈΡ ΠΈ ΠΏΠ»Π°Π½ΠΈΡΠΎΠ²Π°Π½ΠΈΡ. Π‘ΠΎΠ·Π΄Π°ΡΠ΅Π»Ρ ΡΠ°ΠΉΡΠ°, Π²Π΅ΡΠΎΡΡΠ½ΠΎ, Π½Π΅ ΠΈΠΌΠ΅Π» Π΄ΡΡΠ³ΠΎΠ³ΠΎ ΠΆΠ΅Π»Π°Π½ΠΈΡ, ΠΊΡΠΎΠΌΠ΅ ΠΊΠ°ΠΊ ΠΏΡΠΎΠ΄Π΅ΠΊΠ»Π°ΡΠΈΡΠΎΠ²Π°ΡΡ ΡΠ²ΠΎΠ΅ ΠΏΡΠΈΡΡΡΡΡΠ²ΠΈΠ΅ Π² Web. ΠΠΎΡΡΠΎΠΌΡ ΡΠ°ΠΉΡ ΠΏΡΠ΅Π²ΡΠ°ΡΠΈΠ»ΡΡ Π² ΠΊΠ°ΠΊΡΡ-ΡΠΎ Π½Π΅ΡΠ°Π·Π±Π΅ΡΠΈΡ Ρ, ΠΏΡΠΎΠΈΠ·Π²ΠΎΠ΄ΡΡΡΡ Π½Π° ΠΏΠΎΡΠ΅ΡΠΈΡΠ΅Π»Π΅ΠΉ Π½Π΅ΠΏΡΠΈΡΡΠ½ΠΎΠ΅ Π²ΠΏΠ΅ΡΠ°ΡΠ»Π΅Π½ΠΈΠ΅.
ΠΠ»ΡΡΠ΅Π²ΡΠΌ ΡΠ°ΠΊΡΠΎΡΠΎΠΌ ΠΏΡΠΈ ΡΠΎΠ·Π΄Π°Π½ΠΈΠΈ ΡΠ°ΠΉΡΠ° ΡΠ²Π»ΡΠ΅ΡΡΡ ΠΏΠΎΡΡΠΎΠΌΡ ΡΠ΅ΡΠΊΠΎΠ΅ ΠΏΠΎΠ½ΠΈΠΌΠ°Π½ΠΈΠ΅ Π΅Π³ΠΎ Π½Π°Π·Π½Π°ΡΠ΅Π½ΠΈΡ. ΠΡΠΎ ΠΌΠΎΠΆΠ΅Ρ Π±ΡΡΡ Π½Π΅Π±ΠΎΠ»ΡΡΠ°Ρ ΡΠ΅Π»Ρ ΠΈΠ»ΠΈ ΡΡΠ°ΡΠ΅Π»ΡΠ½ΠΎ ΠΏΡΠΎΡΠ°Π±ΠΎΡΠ°Π½Π½Π°Ρ Π·Π°Π΄Π°ΡΠ°. Π Π»ΡΠ±ΠΎΠΌ ΡΠ»ΡΡΠ°Π΅ Π½Π°Π·Π½Π°ΡΠ΅Π½ΠΈΠ΅ Π΄ΠΎΠ»ΠΆΠ½ΠΎ Π±ΡΡΡ ΡΡΠΎΡΠΌΡΠ»ΠΈΡΠΎΠ²Π°Π½ΠΎ Π² ΡΡΡΠ½ΠΎΠΉ ΡΠΎΡΠΌΠ΅ ΠΈΠ»ΠΈ Π² ΠΏΠΈΡΡΠΌΠ΅Π½Π½ΠΎΠΌ Π²ΠΈΠ΄Π΅. ΠΠ°ΠΆΠ΅ Π΄Π»Ρ ΠΏΠ΅ΡΡΠΎΠ½Π°Π»ΡΠ½ΠΎΠ³ΠΎ ΡΠ°ΠΉΡΠ° Web ΠΏΠΎΠ»Π΅Π·Π½ΠΎ ΡΡΠΎΡΠΌΡΠ»ΠΈΡΠΎΠ²Π°ΡΡ Π½Π°ΠΌΠ΅ΡΠ΅Π½ΠΈΠ΅. Π Π°ΡΡΠΌΠΎΡΡΠΈΠΌ, Π½Π°ΠΏΡΠΈΠΌΠ΅Ρ, ΡΠ»Π΅Π΄ΡΡΡΠΈΠ΅ ΡΡΠ²Π΅ΡΠΆΠ΄Π΅Π½ΠΈΡ ΠΎ Π½Π°ΠΌΠ΅ΡΠ΅Π½ΠΈΠΈ:
— ΠΡΠ΅Π΄ΡΡΠ°Π²ΠΈΡΡ ΠΏΠ΅ΡΡΠΎΠ½Π°Π»ΡΠ½ΠΎΠ΅ ΡΠ΅Π·ΡΠΌΠ΅ ΠΎΠ± ΠΎΠ±ΡΠ°Π·ΠΎΠ²Π°Π½ΠΈΠΈ, ΠΎΠΏΡΡΠ΅ ΡΠ°Π±ΠΎΡΡ, ΠΈ Π²ΡΠΏΠΎΠ»Π½Π΅Π½Π½ΡΡ ΡΠ°Π±ΠΎΡΠ°Ρ Π΄Π»Ρ ΠΈΠ½ΡΠΎΡΠΌΠΈΡΠΎΠ²Π°Π½ΠΈΡ ΠΏΠΎΡΠ΅Π½ΡΠΈΠ°Π»ΡΠ½ΡΡ ΡΠ°Π±ΠΎΡΠΎΠ΄Π°ΡΠ΅Π»Π΅ΠΉ.
— Π‘ΠΎΠ·Π΄Π°ΡΡ ΡΠ΅ΠΌΠ΅ΠΉΠ½ΡΠΉ ΡΠ°ΠΉΡ Web Π΄Π»Ρ ΠΏΡΠ΅Π΄ΡΡΠ°Π²Π»Π΅Π½ΠΈΡ ΡΠ΅ΠΊΡΡΠ΅ΠΉ Π΄Π΅ΡΡΠ΅Π»ΡΠ½ΠΎΡΡΠΈ ΡΠ»Π΅Π½ΠΎΠ² ΡΠ΅ΠΌΡΠΈ.
— Π‘ΠΎΠ·Π΄Π°ΡΡ ΡΠ°ΠΉΡ Web Ρ ΠΎΠΏΠΈΡΠ°Π½ΠΈΠ΅ΠΌ ΡΠΎΠ²Π΅ΡΡΠ΅Π½Π½ΡΡ Π²ΠΎ Π²ΡΠ΅ΠΌΡ ΠΎΡΠΏΡΡΠΊΠ° ΠΏΡΡΠ΅ΡΠ΅ΡΡΠ²ΠΈΠΉ.
— Π‘ΠΎΠ·Π΄Π°ΡΡ Π³Π΅Π½Π΅Π°Π»ΠΎΠ³ΠΈΡ ΡΠ΅ΠΌΡΠΈ.
— ΠΠ»Ρ Π²ΡΠΏΠΎΠ»Π½Π΅Π½ΠΈΡ Π·Π°Π΄Π°Π½ΠΈΠΉ, ΡΠ²ΡΠ·Π°Π½Π½ΡΡ Ρ ΠΊΡΡΡΠΎΠΌ ΠΈΠ·ΡΡΠ΅Π½ΠΈΡ ΠΏΡΠΈΠ»ΠΎΠΆΠ΅Π½ΠΈΠΉ Web.
ΠΠ°ΠΆΠ΄ΠΎΠ΅ ΠΈΠ· ΡΡΠΈΡ ΡΡΠ²Π΅ΡΠΆΠ΄Π΅Π½ΠΈΠΉ ΡΠ΅ΡΠΊΠΎ ΠΎΡΠ΅ΡΡΠΈΠ²Π°Π΅Ρ Π·Π°Π΄Π°ΡΠΈ ΡΠ°ΠΉΡΠ°, ΠΏΠΎΠ·Π²ΠΎΠ»ΡΡ Π΅ΠΌΡ Π² ΡΠΎ ΠΆΠ΅ Π²ΡΠ΅ΠΌΡ ΡΠ°Π·Π²ΠΈΠ²Π°ΡΡΡΡ Π² ΡΠ°Π·ΡΠΌΠ½ΡΡ Π³ΡΠ°Π½ΠΈΡΠ°Ρ . Π’Π΅ΠΌ ΡΠ°ΠΌΡΠΌ ΠΈΡΠΊΠ»ΡΡΠ°Π΅ΡΡΡ ΡΠΈΡΠΊ ΡΠΎΠ·Π΄Π°Π½ΠΈΡ ΠΎΠ΄Π½ΠΎΠ³ΠΎ ΡΠ°ΠΉΡΠ°, ΠΊΠΎΡΠΎΡΡΠΉ ΠΏΡΡΠ°Π΅ΡΡΡ ΡΠΎΠ΅Π΄ΠΈΠ½ΠΈΡΡ Π²ΡΠ΅ Π°ΡΠΏΠ΅ΠΊΡΡ Π²Π°ΡΠ΅ΠΉ Π»ΠΈΡΠ½ΠΎΠΉ ΠΆΠΈΠ·Π½ΠΈ Π² ΠΊΠΎΠ½Π³Π»ΠΎΠΌΠ΅ΡΠ°ΡΠ΅ Π½Π΅ΡΠ²ΡΠ·Π°Π½Π½ΡΡ ΡΡΡΠ°Π½ΠΈΡ ΠΈ ΡΡΡΠ»ΠΎΠΊ.
ΠΡΠ»ΠΈ Π²Ρ ΡΠ²Π»ΡΠ΅ΡΠ΅ΡΡ, ΠΈΠ»ΠΈ ΡΡΠ°Π½Π΅ΡΠ΅, ΠΏΡΠΎΡΠ΅ΡΡΠΈΠΎΠ½Π°Π»ΡΠ½ΡΠΌ ΡΠ°Π·ΡΠ°Π±ΠΎΡΡΠΈΠΊΠΎΠΌ Web, ΡΠΎ ΡΡΠ²Π΅ΡΠΆΠ΄Π΅Π½ΠΈΠ΅ ΠΎ ΡΠ΅Π»ΠΈ ΠΎΠ±ΡΡΠ½ΠΎ ΡΡΠΎΡΠΌΡΠ»ΠΈΡΠΎΠ²Π°ΡΡ Π»Π΅Π³ΡΠ΅. ΠΠ½ΠΎ ΡΠ°ΡΡΠΎ Π²ΡΡΠ΅ΠΊΠ°Π΅Ρ ΠΈΠ· ΡΡΠ²Π΅ΡΠΆΠ΄Π΅Π½ΠΈΡ ΠΎ Π½Π°ΠΌΠ΅ΡΠ΅Π½ΠΈΠΈ ΠΎΡΠ³Π°Π½ΠΈΠ·Π°ΡΠΈΠΈ ΠΈΠ»ΠΈ Π½Π°ΠΏΡΠ°Π²Π»ΡΡΡΠ΅ΠΉ ΡΠ΅Π»ΠΈ ΠΎΡΠ³Π°Π½ΠΈΠ·Π°ΡΠΈΠΈ. Π ΠΊΠΎΠΌΠΌΠ΅ΡΡΠ΅ΡΠΊΠΎΠΌ ΠΏΡΠ΅Π΄ΠΏΡΠΈΡΡΠΈΠΈ, Π½Π°ΠΏΡΠΈΠΌΠ΅Ρ, ΡΠ°ΡΠΏΡΠΎΡΡΡΠ°Π½Π΅Π½Π½ΡΠΌΠΈ ΡΠ΅Π»ΡΠΌΠΈ ΡΠ°ΠΉΡΠ° Web ΡΠ²Π»ΡΡΡΡΡ:
intuit.ru/2010/edi»>- ΠΏΡΠΎΠ΄Π²ΠΈΠ³Π°ΡΡ Π½Π° ΡΡΠ½ΠΎΠΊ ΠΈ ΠΏΡΠΎΠ΄Π°Π²Π°ΡΡ ΠΎΡΠ½ΠΎΠ²Π½ΡΡ Π»ΠΈΠ½ΠΈΡ ΠΏΡΠΎΠ΄ΡΠΊΡΠΎΠ² ΠΊΠΎΠΌΠΏΠ°Π½ΠΈΠΈ;— ΠΏΡΠ΅Π΄ΠΎΡΡΠ°Π²Π»ΡΡΡ Π·Π°ΠΊΠ°Π·ΡΠΈΠΊΠ°ΠΌ ΡΡΠ»ΡΠ³ΠΈ ΠΏΠΎ ΡΠ΅Ρ Π½ΠΈΡΠ΅ΡΠΊΠΎΠΉ ΠΏΠΎΠ΄Π΄Π΅ΡΠΆΠΊΠ΅;
— ΡΠ²Π΅Π»ΠΈΡΠΈΡΡ ΠΏΡΠ±Π»ΠΈΡΠ½ΡΡ ΠΈΠ·Π²Π΅ΡΡΠ½ΠΎΡΡΡ ΠΊΠΎΠΌΠΏΠ°Π½ΠΈΠΈ ΠΈ Π΅Π΅ ΠΏΡΠΎΠ΄ΡΠΊΡΠΎΠ²;
— ΡΠ½ΠΈΠ·ΠΈΡΡ ΡΠ°ΡΡ ΠΎΠ΄Ρ ΠΊΠΎΠΌΠΏΠ°Π½ΠΈΠΈ Ρ ΠΏΠΎΠΌΠΎΡΡΡ ΡΠ»Π΅ΠΊΡΡΠΎΠ½Π½ΡΡ ΡΡΠ°Π½Π·Π°ΠΊΡΠΈΠΉ Ρ ΠΏΠΎΡΡΠ°Π²ΡΠΈΠΊΠ°ΠΌΠΈ ΠΈ Π΄ΠΈΡΡΡΠΈΠ±ΡΡΡΠΎΡΠ°ΠΌΠΈ;
— ΡΠ»ΡΡΡΠΈΡΡ Π²Π½ΡΡΡΠ΅Π½Π½ΡΡ ΠΊΠΎΠΌΠΌΡΠ½ΠΈΠΊΠ°ΡΠΈΡ Π½Π°ΠΏΡΠ°Π²Π»Π΅Π½ΠΈΠΉ ΠΈ Π΄Π΅ΡΡΠ΅Π»ΡΠ½ΠΎΡΡΠΈ ΠΊΠΎΠΌΠΏΠ°Π½ΠΈΠΈ.
ΠΠΎΠ΄ΠΎΠ±Π½ΠΎ ΠΏΠ΅ΡΡΠΎΠ½Π°Π»ΡΠ½ΡΠΌ Π·Π°Π΄Π°ΡΠ°ΠΌ, ΠΎΠΏΠΈΡΠ°Π½Π½ΡΠΌ Π²ΡΡΠ΅, ΡΡΠΈ ΡΠ΅Π»ΠΈ ΠΎΠΏΡΠ΅Π΄Π΅Π»ΡΡΡ Π³ΡΠ°Π½ΠΈΡΡ ΡΠ°ΠΉΡΠ°. Π‘ΡΠ°Π½ΠΎΠ²ΠΈΡΡΡ ΠΏΠΎΠ½ΡΡΠ½Π΅Π΅, Π±ΡΠ΄Π΅Ρ ΠΈΠ»ΠΈ Π½Π΅Ρ ΠΎΠΏΡΠ΅Π΄Π΅Π»Π΅Π½Π½ΡΠΉ ΠΊΠΎΠ½ΡΠ΅Π½Ρ ΠΈΠ»ΠΈ ΡΡΡΠ»ΠΊΠΈ ΡΠΎΠΎΡΠ²Π΅ΡΡΡΠ²ΠΎΠ²Π°ΡΡ ΡΡΠΎΠΉ ΡΠ΅Π»ΠΈ.
Π‘ΠΎΠ΄Π΅ΡΠΆΠΈΠΌΠΎΠ΅ ΡΠ°ΠΉΡΠ° Web
ΠΠΏΡΠ΅Π΄Π΅Π»Π΅Π½ΠΈΠ΅ ΠΏΡΠ΅Π΄Π½Π°Π·Π½Π°ΡΠ΅Π½ΠΈΡ ΡΠ°ΠΉΡΠ° Web ΠΏΠΎΠΌΠΎΠ³Π°Π΅Ρ ΡΠ°ΠΊΠΆΠ΅ ΠΎΠΏΡΠ΅Π΄Π΅Π»ΠΈΡΡ ΡΠΈΠΏ ΠΊΠΎΠ½ΡΠ΅Π½ΡΠ° Π΄Π»Ρ ΠΏΡΠ΅Π΄ΡΡΠ°Π²Π»Π΅Π½ΠΈΡ ΠΈ Π΅Π³ΠΎ ΠΎΡΠ³Π°Π½ΠΈΠ·Π°ΡΠΈΡ. ΠΡΠΎΡΠ΅ΡΡ ΡΡΡΡΠΊΡΡΡΠΈΠ·Π°ΡΠΈΠΈ ΡΠΎΠ΄Π΅ΡΠΆΠΈΠΌΠΎΠ³ΠΎ ΡΠ°ΠΉΡΠ° Web Π² ΡΠ΅ΠΌ-ΡΠΎ ΠΏΠΎΡ
ΠΎΠΆ Π½Π° ΠΏΡΠΎΡΠ΅ΡΡ ΠΏΡΠΎΠ΅ΠΊΡΠΈΡΠΎΠ²Π°Π½ΠΈΡ Π±Π°Π·Ρ Π΄Π°Π½Π½ΡΡ
.
ΠΠΎΠΆΠ½ΠΎ, ΡΠ°ΠΊΡΠΈΡΠ΅ΡΠΊΠΈ, ΡΡΠΈΡΠ°ΡΡ ΡΠ°ΠΉΡ Web Π±Π°Π·ΠΎΠΉ Π΄Π°Π½Π½ΡΡ
ΠΈΠ½ΡΠΎΡΠΌΠ°ΡΠΈΠΈ, Π² ΡΠΎΡΡΠ°Π²Π΅ ΠΊΠΎΡΠΎΡΠΎΠΉ — ΡΡΡΠ°Π½ΠΈΡΡ ΠΊΠΎΠ½ΡΠ΅Π½ΡΠ°, ΠΎΡΠ³Π°Π½ΠΈΠ·ΠΎΠ²Π°Π½Π½ΡΠ΅ ΠΈΡ
ΠΎΡΠ½ΠΎΡΠ΅Π½ΠΈΡΠΌΠΈ ΡΠ²ΡΠ·Π΅ΠΉ. ΠΠ° ΡΠ·ΡΠΊΠ΅ Π±Π°Π·Ρ Π΄Π°Π½Π½ΡΡ
Π·Π°Π΄Π°ΡΠ° ΡΠΎΡΡΠΎΠΈΡ Π² ΡΠΎΠ·Π΄Π°Π½ΠΈΠΈ ΠΌΠΎΠ΄Π΅Π»Π΅ΠΉ «ΡΡΡΠ½ΠΎΡΡΡ-ΠΎΡΠ½ΠΎΡΠ΅Π½ΠΈΠ΅» ΠΏΡΠ΅Π΄ΡΡΠ°Π²Π»ΡΠ΅ΠΌΠΎΠΉ ΠΈΠ½ΡΠΎΡΠΌΠ°ΡΠΈΠΈ; Π½Π° ΡΠ·ΡΠΊΠ΅ ΡΠ°Π·ΡΠ°Π±ΠΎΡΠΊΠΈ Web Π·Π°Π΄Π°ΡΠ° ΡΠΎΡΡΠΎΠΈΡ Π² ΡΠΎΠ·Π΄Π°Π½ΠΈΠΈ ΠΌΠΎΠ΄Π΅Π»Π΅ΠΉ ΠΈΠ½ΡΠΎΡΠΌΠ°ΡΠΈΠΈ «ΡΠΎΠ΄Π΅ΡΠΆΠΈΠΌΠΎΠ΅-ΡΠ²ΡΠ·Ρ».
Π₯ΠΎΡΠΎΡΠ°Ρ ΡΠΎΡΠΌΡΠ»ΠΈΡΠΎΠ²ΠΊΠ° Π½Π°Π·Π½Π°ΡΠ΅Π½ΠΈΡ ΡΠ°ΠΉΡΠ° Web ΠΏΠΎΠΌΠΎΠΆΠ΅Ρ ΠΎΠΏΡΠ΅Π΄Π΅Π»ΠΈΡΡ ΡΠ»Π΅ΠΌΠ΅Π½ΡΡ ΠΊΠΎΠ½ΡΠ΅Π½ΡΠ°, ΠΏΠΎΠ΄Ρ ΠΎΠ΄ΡΡΠΈΠ΅ Π΄Π»Ρ ΡΠ°ΠΉΡΠ°. Π’Π°ΠΊΠΈΠΌ ΠΆΠ΅ ΠΎΠ±ΡΠ°Π·ΠΎΠΌ, ΠΊΠ°ΠΊ ΡΠΎΠ·Π΄Π°ΡΠ΅Π»ΠΈ Π±Π°Π· Π΄Π°Π½Π½ΡΡ ΠΎΠΏΡΠ΅Π΄Π΅Π»ΡΡΡ ΠΎΡΠ½ΠΎΠ²Π½ΡΠ΅ ΡΡΡΠ½ΠΎΡΡΠΈ — ΠΎΠ±ΡΠ΅ΠΊΡΡ ΠΈΠ½ΡΠΎΡΠΌΠ°ΡΠΈΠΎΠ½Π½ΠΎΠ³ΠΎ ΠΈΠ½ΡΠ΅ΡΠ΅ΡΠ° — ΠΊΠΎΡΠΎΡΡΠ΅ Π±ΡΠ΄ΡΡ Π²ΠΊΠ»ΡΡΠ΅Π½Ρ Π² Π±Π°Π·Ρ Π΄Π°Π½Π½ΡΡ , Π½Π΅ΠΎΠ±Ρ ΠΎΠ΄ΠΈΠΌΠΎ ΠΎΠΏΡΠ΅Π΄Π΅Π»ΠΈΡΡ ΠΎΡΠ½ΠΎΠ²Π½ΡΠ΅ ΠΎΠ±ΡΠ΅ΠΊΡΡ ΠΈΠ½ΡΠΎΡΠΌΠ°ΡΠΈΠΎΠ½Π½ΠΎΠ³ΠΎ ΠΈΠ½ΡΠ΅ΡΠ΅ΡΠ° ΡΠ°ΠΉΡΠ° Web.
ΠΠ°ΠΏΡΠΈΠΌΠ΅Ρ, Π΄Π»Ρ ΠΏΠ΅ΡΡΠΎΠ½Π°Π»ΡΠ½ΠΎΠ³ΠΎ ΡΠ°ΠΉΡΠ° ΠΏΠΎ Π²ΡΠΏΠΎΠ»Π½Π΅Π½ΠΈΡ Π·Π°Π΄Π°Π½ΠΈΠΉ, ΡΠ²ΡΠ·Π°Π½Π½ΡΡ Ρ ΠΊΡΡΡΠΎΠΌ ΠΈΠ·ΡΡΠ΅Π½ΠΈΡ ΠΏΡΠΈΠ»ΠΎΠΆΠ΅Π½ΠΈΠΉ Web, ΠΎΡΠ½ΠΎΠ²Π½ΡΠΌΠΈ ΠΎΠ±ΡΠ΅ΠΊΡΠ°ΠΌΠΈ ΠΈΠ½ΡΠ΅ΡΠ΅ΡΠ° ΠΌΠΎΠ³ΡΡ Π±ΡΡΡ
- ΠΊΠΎΠ½ΡΠΏΠ΅ΠΊΡΡ ΡΡΠ΅Π±Π½ΠΈΠΊΠΎΠ²; ru/2010/edi»>ΠΊΠΎΠ½ΡΠΏΠ΅ΠΊΡΡ Π»Π΅ΠΊΡΠΈΠΉ;
- ΡΠ΅ΡΠ΅Π½ΠΈΡ Π·Π°Π΄Π°Π½ΠΈΠΉ;
- ΠΏΡΠΎΠ΅ΠΊΡΡ;
- ΠΎΡΠ΅Π½ΠΊΠΈ;
- ΠΊΠ°Π»Π΅Π½Π΄Π°ΡΡ.
Π₯ΠΎΡΡ ΠΌΠΎΠΆΠ½ΠΎ ΠΏΡΠΈΠ΄ΡΠΌΠ°ΡΡ ΠΈ Π΄ΡΡΠ³ΠΈΠ΅ ΠΈΠ½ΡΠΎΡΠΌΠ°ΡΠΈΠΎΠ½Π½ΡΠ΅ ΠΎΠ±ΡΠ΅ΠΊΡΡ, ΡΠ²ΡΠ·Π°Π½Π½ΡΠ΅ Ρ ΠΎΠ±ΡΡΠ΅Π½ΠΈΠ΅ΠΌ, ΡΡΠΎΡ ΡΠΏΠΈΡΠΎΠΊ ΠΏΡΠ΅Π΄ΡΡΠ°Π²Π»ΡΠ΅Ρ Ρ ΠΎΡΠΎΡΡΡ Π½Π°ΡΠ°Π»ΡΠ½ΡΡ ΡΠΎΡΠΊΡ Π΄Π»Ρ ΡΠ°Π·Π±ΠΈΠ΅Π½ΠΈΡ ΡΡΠΎΡΠΌΡΠ»ΠΈΡΠΎΠ²Π°Π½Π½ΠΎΠΉ ΡΠ΅Π»ΠΈ ΡΠ°ΠΉΡΠ° Π½Π° ΡΡΠΈ ΠΎΠ±Π»Π°ΡΡΠΈ ΡΠΎΠ΄Π΅ΡΠΆΠΈΠΌΠΎΠ³ΠΎ, ΡΠ²ΡΠ·Π°Π½Π½ΡΠ΅ Ρ Π΅Π³ΠΎ ΡΠ΅Π»ΡΡ, — ΠΈ ΡΠΎΠ»ΡΠΊΠΎ ΡΡΠΈ ΠΎΠ±Π»Π°ΡΡΠΈ ΡΠ²ΡΠ·Π°Π½Ρ Ρ Π΅Π³ΠΎ ΡΠ΅Π»ΡΡ.
Π Π΄Π°Π½Π½ΡΠΉ ΠΌΠΎΠΌΠ΅Π½Ρ Π½Π΅ ΡΡΠ΅Π±ΡΠ΅ΡΡΡ Π·Π½Π°ΡΡ Π²ΡΠ΅ ΠΈΠ½ΡΠΎΡΠΌΠ°ΡΠΈΠΎΠ½Π½ΡΠ΅ Π΄Π΅ΡΠ°Π»ΠΈ ΠΎ ΡΠ°ΠΉΡΠ΅. ΠΠ°ΠΆΠ½ΠΎ ΡΠΎΠ»ΡΠΊΠΎ ΠΎΠΏΡΠ΅Π΄Π΅Π»ΠΈΡΡ ΠΎΡΠ½ΠΎΠ²Π½ΡΠ΅ ΡΠ΅ΠΌΡ, Π²ΠΎΠΊΡΡΠ³ ΠΊΠΎΡΠΎΡΡΡ Π±ΡΠ΄Π΅Ρ ΡΠ°Π·Π²ΠΈΠ²Π°ΡΡΡΡ ΡΠ°ΠΉΡ. ΠΠ½Π°Π»ΠΎΠ³ΠΈΡΠ½ΠΎ ΠΏΠΎΠ΄Π³ΠΎΡΠΎΠ²ΠΊΠ΅ ΠΎΡΡΠ΅ΡΠ°, Π½Π΅ΠΎΠ±Ρ ΠΎΠ΄ΠΈΠΌΠΎ ΡΠΎΠ·Π΄Π°ΡΡ ΠΎΠ±ΡΠΈΠΉ ΠΏΠ»Π°Π½, ΡΡΠΎΠ±Ρ ΠΎΠΏΡΠ΅Π΄Π΅Π»ΠΈΡΡ ΠΎΡΠ½ΠΎΠ²Π½ΡΠ΅ Π·Π°Π³ΠΎΠ»ΠΎΠ²ΠΊΠΈ, ΠΊΠΎΡΠΎΡΡΠ΅ Π±ΡΠ΄ΡΡ ΡΠ°ΡΡΠΈΡΠ΅Π½Ρ Π² Π΄Π°Π»ΡΠ½Π΅ΠΉΡΠ΅ΠΌ Π² ΠΏΠ°ΡΠ°Π³ΡΠ°ΡΡ, ΠΏΡΠ΅Π΄Π»ΠΎΠΆΠ΅Π½ΠΈΡ ΠΈ ΡΠ»ΠΎΠ²Π°.
Π‘ΡΡΡΠΊΡΡΡΠ° ΡΠ°ΠΉΡΠ° Web
intuit.ru/2010/edi»>Π’Π΅ΠΌΡ, ΠΈΠ»ΠΈ ΠΈΠ½ΡΠΎΡΠΌΠ°ΡΠΈΠΎΠ½Π½ΡΠ΅ ΡΡΡΠ½ΠΎΡΡΠΈ, ΠΊΠΎΡΠΎΡΡΠ΅ ΡΠΎΡΡΠ°Π²Π»ΡΡΡ ΡΠ°ΠΉΡ Web, Π»ΠΎΠ³ΠΈΡΠ΅ΡΠΊΠΈ ΡΠ²ΡΠ·Π°Π½Ρ Π½Π΅ΠΊΠΎΡΠΎΡΡΠΌ ΠΎΠ±ΡΠ°Π·ΠΎΠΌ. ΠΠΎ ΠΊΡΠ°ΠΉΠ½Π΅ΠΉ ΠΌΠ΅ΡΠ΅, ΠΎΠ½ΠΈ Π΄ΠΎΠ»ΠΆΠ½Ρ Π±ΡΡΡ ΡΠ²ΡΠ·Π°Π½Ρ, ΡΠ°ΠΊ ΠΊΠ°ΠΊ ΠΎΠ½ΠΈ ΠΏΡΠΎΠΈΡΡΠ΅ΠΊΠ°ΡΡ ΠΈΠ· ΠΎΠ±ΡΠ΅ΠΉ ΡΠ΅Π»ΠΈ. Π Π΄Π°Π»ΡΠ½Π΅ΠΉΡΠ΅ΠΌ ΡΡΠΈ ΡΠ΅ΠΌΡ, Π² ΠΊΠΎΠ½Π΅ΡΠ½ΠΎΠΌ ΡΡΠ΅ΡΠ΅, Π½Π΅ΠΎΠ±Ρ ΠΎΠ΄ΠΈΠΌΠΎ ΡΠΈΠ·ΠΈΡΠ΅ΡΠΊΠΈ ΠΎΡΠ³Π°Π½ΠΈΠ·ΠΎΠ²Π°ΡΡ ΠΊΠ°ΠΊ ΡΡΡΠ°Π½ΠΈΡΡ Web ΡΠΎ ΡΠ²ΡΠ·ΡΠΌΠΈ ΠΌΠ΅ΠΆΠ΄Ρ Π½ΠΈΠΌΠΈ, ΠΈ ΡΠ°ΠΊΠΆΠ΅ ΡΠΈΠ·ΠΈΡΠ΅ΡΠΊΠ°Ρ ΠΎΡΠ³Π°Π½ΠΈΠ·Π°ΡΠΈΡ ΡΡΡΠ°Π½ΠΈΡ ΠΈ ΡΡΡΠ»ΠΎΠΊ Π΄ΠΎΠ»ΠΆΠ½Π° ΠΎΡΡΠ°ΠΆΠ°ΡΡ ΠΈΡ Π»ΠΎΠ³ΠΈΡΠ΅ΡΠΊΠΈΠ΅ ΠΎΡΠ½ΠΎΡΠ΅Π½ΠΈΡ.Π‘ΡΡΠ΅ΡΡΠ²ΡΠ΅Ρ ΡΡΠΈ ΠΎΡΠ½ΠΎΠ²Π½ΡΡ ΡΠΏΠΎΡΠΎΠ±Π° ΠΎΡΠ³Π°Π½ΠΈΠ·Π°ΡΠΈΠΈ ΡΠ΅ΠΌ ΠΈ ΡΠΎΠΎΡΠ²Π΅ΡΡΡΠ²ΡΡΡΠΈΡ ΡΡΡΠ°Π½ΠΈΡ Web — ΠΈΠ΅ΡΠ°ΡΡ ΠΈΡΠ΅ΡΠΊΠ°Ρ, Π»ΠΈΠ½Π΅ΠΉΠ½Π°Ρ ΠΈ ΡΠΌΠ΅ΡΠ°Π½Π½Π°Ρ. ΠΡΠ±Π°Ρ ΠΈΠ· ΡΡΠΈΡ ΡΡΡΡΠΊΡΡΡ ΠΈΠ»ΠΈ ΠΈΡ ΠΊΠΎΠΌΠ±ΠΈΠ½Π°ΡΠΈΡ ΠΌΠΎΠΆΠ΅Ρ ΠΈΡΠΏΠΎΠ»ΡΠ·ΠΎΠ²Π°ΡΡΡΡ Π΄Π»Ρ ΡΠΎΠ³ΠΎ, ΡΡΠΎΠ±Ρ ΡΠ΄Π΅Π»Π°ΡΡ ΡΠΎΠ΄Π΅ΡΠΆΠΈΠΌΠΎΠ΅ Π΄ΠΎΡΡΡΠΏΠ½ΡΠΌ Π² Web.
ΠΠ°Π»ΡΡΠ΅ >>
< ΠΠ΅ΠΊΡΠΈΡΒ 12 || ΠΠ΅ΠΊΡΠΈΡΒ 12: 1234567891011
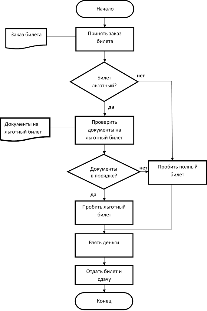
Π§ΡΠΎ ΡΠ°ΠΊΠΎΠ΅ Π±Π»ΠΎΠΊ-ΡΡ Π΅ΠΌΠ°? Π’ΠΈΠΏΡ, ΡΠΈΠΌΠ²ΠΎΠ»Ρ ΠΈ ΠΏΡΠΈΠΌΠ΅ΡΡ
ΠΠ»ΠΎΠΊ-ΡΡ
Π΅ΠΌΡ ΠΏΠΎΠΌΠΎΠ³Π°ΡΡ Π²ΠΈΠ·ΡΠ°Π»ΠΈΠ·ΠΈΡΠΎΠ²Π°ΡΡ ΠΏΠΎΡΠ»Π΅Π΄ΠΎΠ²Π°ΡΠ΅Π»ΡΠ½ΠΎΡΡΡ ΡΡΠ°ΠΏΠΎΠ² ΠΏΡΠΎΡΠ΅ΡΡΠ° Ρ ΠΈΡΠΏΠΎΠ»ΡΠ·ΠΎΠ²Π°Π½ΠΈΠ΅ΠΌ ΡΠΎΠ»ΡΠΊΠΎ ΡΠΈΠ³ΡΡ ΠΈ ΡΡΡΠ΅Π»ΠΎΠΊ. ΠΡΠΎ Π΄Π΅Π»Π°Π΅Ρ ΠΈΡ
ΠΏΡΠ΅Π²ΠΎΡΡ
ΠΎΠ΄Π½ΡΠΌ ΠΈΠ½ΡΡΡΡΠΌΠ΅Π½ΡΠΎΠΌ Π΄Π»Ρ ΠΏΡΠ΅Π΄ΡΡΠ°Π²Π»Π΅Π½ΠΈΡ ΡΠ»ΠΎΠΆΠ½ΠΎΠΉ ΠΈΠ½ΡΠΎΡΠΌΠ°ΡΠΈΠΈ Π² ΠΏΠΎΠ½ΡΡΠ½ΠΎΠΉ ΡΠΎΡΠΌΠ΅.
50M ΠΏΠΎΠ»ΡΠ·ΠΎΠ²Π°ΡΠ΅Π»Π΅ΠΉ ΠΏΠΎ Π²ΡΠ΅ΠΌΡ ΠΌΠΈΡΡ Π΄ΠΎΠ²Π΅ΡΡΡΡ Miro
ΠΠ»ΠΎΠΊ-ΡΡ Π΅ΠΌΡ ΡΠ²Π»ΡΡΡΡΡ ΠΏΠΎΠΏΡΠ»ΡΡΠ½ΡΠΌΠΈ ΠΈΠ½ΡΡΡΡΠΌΠ΅Π½ΡΠ°ΠΌΠΈ Π΄ΠΎΠΊΡΠΌΠ΅Π½ΡΠΈΡΠΎΠ²Π°Π½ΠΈΡ ΠΈ Π²ΠΈΠ·ΡΠ°Π»ΠΈΠ·Π°ΡΠΈΠΈ ΠΏΡΠΎΡΠ΅ΡΡΠΎΠ². ΠΠ²ΠΈΠ΄Ρ ΡΠ²ΠΎΠ΅ΠΉ ΡΠ½ΠΈΠ²Π΅ΡΡΠ°Π»ΡΠ½ΠΎΡΡΠΈ ΠΎΠ½ΠΈ ΠΈΡΠΏΠΎΠ»ΡΠ·ΡΡΡΡΡ Π² ΡΠ°Π·Π½ΡΡ ΡΡΠ΅ΡΠ°Ρ Π΄Π»Ρ ΠΏΡΠΈΠ½ΡΡΠΈΡ ΡΠ΅ΡΠ΅Π½ΠΈΠΉ, ΡΡΡΡΠ°Π½Π΅Π½ΠΈΡ ΠΏΡΠΎΠ±Π»Π΅ΠΌ ΠΈ ΡΠΎΠ²Π΅ΡΡΠ΅Π½ΡΡΠ²ΠΎΠ²Π°Π½ΠΈΡ ΡΠΈΡΡΠ΅ΠΌ. Π§ΡΠΎΠ±Ρ Π²Ρ ΠΌΠΎΠ³Π»ΠΈ ΠΏΠΎΠ»ΡΡΠΈΡΡ ΠΌΠ°ΠΊΡΠΈΠΌΠ°Π»ΡΠ½ΡΡ ΠΏΠΎΠ»ΡΠ·Ρ ΠΎΡ ΠΊΠΎΠ½ΡΡΡΡΠΊΡΠΎΡΠ° Π±Π»ΠΎΠΊ-ΡΡ Π΅ΠΌ Π² Miro, Π½ΠΈΠΆΠ΅ ΠΏΡΠΈΠ²ΠΎΠ΄ΠΈΡΡΡ Π²ΡΡ Π½Π΅ΠΎΠ±Ρ ΠΎΠ΄ΠΈΠΌΠ°Ρ ΠΈΠ½ΡΠΎΡΠΌΠ°ΡΠΈΡ ΠΎ Π±Π»ΠΎΠΊ-ΡΡ Π΅ΠΌΠ°Ρ : ΠΎΡ ΠΎΠΏΡΠ΅Π΄Π΅Π»Π΅Π½ΠΈΡ Π±Π»ΠΎΠΊ-ΡΡ Π΅ΠΌ Π΄ΠΎ Π·Π½Π°ΡΠ΅Π½ΠΈΠΉ ΡΠΈΠΌΠ²ΠΎΠ»ΠΎΠ² Π½Π° Π±Π»ΠΎΠΊ-ΡΡ Π΅ΠΌΠ°Ρ .
Π§ΡΠΎ ΡΠ°ΠΊΠΎΠ΅ Π±Π»ΠΎΠΊ-ΡΡ Π΅ΠΌΠ°?
ΠΠ»ΠΎΠΊ-ΡΡ
Π΅ΠΌΠ°Β β ΡΡΠΎ ΡΠ°Π·Π½ΠΎΠ²ΠΈΠ΄Π½ΠΎΡΡΡ Π΄ΠΈΠ°Π³ΡΠ°ΠΌΠΌ, ΠΊΠΎΡΠΎΡΠ°Ρ ΡΠ»ΡΠΆΠΈΡ Π½Π°Π³Π»ΡΠ΄Π½ΡΠΌ ΠΎΠΏΠΈΡΠ°Π½ΠΈΠ΅ΠΌ ΠΊΠ°ΠΊΠΎΠ³ΠΎ-Π»ΠΈΠ±ΠΎ ΠΏΡΠΎΡΠ΅ΡΡΠ°, Π½Π°ΠΏΡΠΈΠΌΠ΅Ρ, ΡΠ°Π±ΠΎΡΠ΅Π³ΠΎ ΠΏΡΠΎΡΠ΅ΡΡΠ°. ΠΡΠΏΠΎΠ»ΡΠ·ΡΠ΅ΠΌΡΠ΅ Π² Π±Π»ΠΎΠΊ-ΡΡ
Π΅ΠΌΠ°Ρ
ΡΡΠ°Π½Π΄Π°ΡΡΠΈΠ·ΠΎΠ²Π°Π½Π½ΡΠ΅ ΡΠΈΠΌΠ²ΠΎΠ»Ρ ΠΈ ΠΎΠΏΡΠ΅Π΄Π΅Π»Π΅Π½ΠΈΡ ΠΏΠΎΠΌΠΎΠ³Π°ΡΡ Π²ΠΈΠ·ΡΠ°Π»ΡΠ½ΠΎ ΠΎΠΏΠΈΡΡΠ²Π°ΡΡ ΡΠ°Π·Π½ΡΠ΅ ΡΡΠ°ΠΏΡ ΠΈ ΡΠ΅ΡΠ΅Π½ΠΈΡ ‘Π² ΡΠ°ΠΌΠΊΠ°Ρ
ΠΎΠΏΡΠ΅Π΄Π΅Π»Π΅Π½Π½ΠΎΠ³ΠΎ ΠΏΡΠΎΡΠ΅ΡΡΠ°.
Π£ΠΆΠ΅ ΠΌΠ½ΠΎΠ³ΠΎ Π»Π΅Ρ Π±Π»ΠΎΠΊ-ΡΡ
Π΅ΠΌΡ ΠΏΠΎΠ»ΡΠ·ΡΡΡΡΡ ΠΏΠΎΠΏΡΠ»ΡΡΠ½ΠΎΡΡΡΡ Π² ΡΠ°Π·Π½ΡΡ
ΡΡΠ΅ΡΠ°Ρ
Π΄Π΅ΡΡΠ΅Π»ΡΠ½ΠΎΡΡΠΈΒ β ΠΎΡ ΠΈΠ½ΠΆΠ΅Π½Π΅ΡΠ½ΠΎΠ³ΠΎ ΠΏΡΠΎΠ΅ΠΊΡΠΈΡΠΎΠ²Π°Π½ΠΈΡ ΠΈ ΠΎΠ±ΡΠ°Π·ΠΎΠ²Π°Π½ΠΈΡ Π΄ΠΎ ΠΊΠΎΠΌΠΏΡΡΡΠ΅ΡΠ½ΠΎΠ³ΠΎ ΠΏΡΠΎΠ³ΡΠ°ΠΌΠΌΠΈΡΠΎΠ²Π°Π½ΠΈΡ ΠΈ ΡΠΏΡΠ°Π²Π»Π΅Π½ΠΈΡ ΠΏΡΠΎΠ΅ΠΊΡΠ°ΠΌΠΈ.
ΠΠ»Π°Π³ΠΎΠ΄Π°ΡΡ ΡΠ²ΠΎΠ΅ΠΉ ΠΈΡΠΊΠ»ΡΡΠΈΡΠ΅Π»ΡΠ½ΠΎΠΉ Π΄ΠΈΠ½Π°ΠΌΠΈΡΠ½ΠΎΡΡΠΈ ΠΈ ΡΠ½ΠΈΠ²Π΅ΡΡΠ°Π»ΡΠ½ΠΎΡΡΠΈ, Π±Π»ΠΎΠΊ-ΡΡ
Π΅ΠΌΡ ΡΡΠ΅Π·Π²ΡΡΠ°ΠΉΠ½ΠΎ ΠΏΠΎΠ»Π΅Π·Π½Ρ Π΄Π»Ρ ΠΎΠΏΠΈΡΠ°Π½ΠΈΡ ΠΊΠ°ΠΊ ΠΏΡΠΎΡΡΡΡ
, ΡΠ°ΠΊ ΠΈ ΡΠ»ΠΎΠΆΠ½ΡΡ
ΠΏΡΠΎΡΠ΅ΡΡΠΎΠ².
ΠΡΠ΅ΠΈΠΌΡΡΠ΅ΡΡΠ²Π° Π±Π»ΠΎΠΊ-ΡΡ Π΅ΠΌ
ΠΡΠΈΠΌΠ΅Π½Π΅Π½ΠΈΠ΅ Π±Π»ΠΎΠΊ-ΡΡ Π΅ΠΌ Π΄Π»Ρ Π²ΠΈΠ·ΡΠ°Π»ΠΈΠ·Π°ΡΠΈΠΈ ΠΏΡΠΎΡΠ΅ΡΡΠΎΠ² ΠΌΠΎΠΆΠ΅Ρ Π±ΡΡΡ ΠΏΠΎΠ»Π΅Π·Π½ΡΠΌ ΠΊΠ°ΠΊ Π² Π±ΠΈΠ·Π½Π΅ΡΠ΅, ΡΠ°ΠΊ ΠΈ Π² ΠΏΠΎΠ²ΡΠ΅Π΄Π½Π΅Π²Π½ΠΎΠΉ ΠΆΠΈΠ·Π½ΠΈ. ΠΠΎΡ ΠΊΠ°ΠΊ Π±Π»ΠΎΠΊ-ΡΡ Π΅ΠΌΡ ΠΌΠΎΠ³ΡΡ ΠΏΠΎΠΌΠΎΡΡ Π²Π°ΠΌ ΠΈ Π²Π°ΡΠ΅ΠΉ ΠΊΠΎΠΌΠ°Π½Π΄Π΅.
ΠΠ°Π³Π»ΡΠ΄Π½ΠΎΡΡΡ
ΠΠ°Π²Π΅ΡΠ½ΠΎΠ΅, ΡΠ°ΠΌΡΠΌ Π²Π°ΠΆΠ½ΡΠΌ ΠΏΡΠ΅ΠΈΠΌΡΡΠ΅ΡΡΠ²ΠΎΠΌ Π±Π»ΠΎΠΊ-ΡΡ
Π΅ΠΌ ΡΠ²Π»ΡΠ΅ΡΡΡ Π²ΠΎΠ·ΠΌΠΎΠΆΠ½ΠΎΡΡΡ Π½Π°Π³Π»ΡΠ΄Π½ΠΎΠ³ΠΎ ΠΏΡΠ΅Π΄ΡΡΠ°Π²Π»Π΅Π½ΠΈΡ ΡΠ»ΠΎΠΆΠ½ΡΡ
ΠΏΡΠΎΡΠ΅ΡΡΠΎΠ² Π² ΠΏΡΠΎΡΡΠΎΠΌ ΡΠΎΡΠΌΠ°ΡΠ΅ Π΄Π»Ρ ΠΎΠ±Π»Π΅Π³ΡΠ΅Π½ΠΈΡ ΠΏΠΎΠ½ΠΈΠΌΠ°Π½ΠΈΡ ΠΈΡ
ΡΡΡΡΠΎΠΉΡΡΠ²Π°. ΠΠ½ΠΎΠ³ΠΈΠ΅ ΠΊΠΎΠΌΠΏΠ°Π½ΠΈΠΈ Π² ΠΏΡΠΎΠΈΠ·Π²ΠΎΠ΄ΡΡΠ²Π΅Π½Π½ΠΎΠΉ, Π»ΠΎΠ³ΠΈΡΡΠΈΡΠ΅ΡΠΊΠΎΠΉ ΠΈ ΡΠΏΡΠ°Π²Π»Π΅Π½ΡΠ΅ΡΠΊΠΎΠΉ ΡΡΠ΅ΡΠ°Ρ
ΠΈΡΠΏΠΎΠ»ΡΠ·ΡΡΡ Π±Π»ΠΎΠΊ-ΡΡ
Π΅ΠΌΡ Π΄Π»Ρ ΡΡΠ°ΡΠ΅Π»ΡΠ½ΠΎΠΉ ΠΏΡΠΎΡΠ°Π±ΠΎΡΠΊΠΈ Π²Π°ΠΆΠ½ΡΡ
ΠΏΠΎΡΠ»Π΅Π΄ΠΎΠ²Π°ΡΠ΅Π»ΡΠ½ΠΎΡΡΠ΅ΠΉ Π΄Π΅ΠΉΡΡΠ²ΠΈΠΉ.
ΠΠ»ΠΎΠΊ-ΡΡ
Π΅ΠΌΡ ΠΌΠΎΠ³ΡΡ ΡΠ°ΠΊΠΆΠ΅ ΠΏΠΎΠΌΠΎΡΡ ΠΏΠΎΡΠ΅Π½ΡΠΈΠ°Π»ΡΠ½ΡΠΌ Π·Π°ΠΈΠ½ΡΠ΅ΡΠ΅ΡΠΎΠ²Π°Π½Π½ΡΠΌ ΡΡΠΎΡΠΎΠ½Π°ΠΌ ΠΏΠΎΠ½ΡΡΡ ΡΠ°Π±ΠΎΡΠΈΠ΅ ΠΏΡΠΎΡΠ΅ΡΡΡ, ΠΊΠΎΡΠΎΡΡΠ΅ ΠΏΠ»Π°Π½ΠΈΡΡΠ΅Ρ Π²Π½Π΅Π΄ΡΠΈΡΡ ΠΊΠΎΠΌΠΏΠ°Π½ΠΈΡ.
ΠΠΎΠ»Π΅Π΅ ΡΡΡΠ΅ΠΊΡΠΈΠ²Π½Π°Ρ ΠΊΠΎΠΌΠΌΡΠ½ΠΈΠΊΠ°ΡΠΈΡ
ΠΠ»ΠΎΠΊ-ΡΡ Π΅ΠΌΡ ΠΌΠΎΠ³ΡΡ Π±ΡΡΡ ΠΎΡΠ΅Π½Ρ ΠΏΠΎΠ»Π΅Π·Π½ΡΠΌΠΈ Π½Π° ΡΠΎΠ²Π΅ΡΠ°Π½ΠΈΡΡ , ΠΊΠΎΠ³Π΄Π° Π²Π°ΡΠ΅ΠΉ ΠΊΠΎΠΌΠ°Π½Π΄Π΅ Π½ΡΠΆΠ½ΠΎ ΠΏΠΎΠ½ΡΡΡ ΠΈΠ»ΠΈ Π΄ΠΎΠ½Π΅ΡΡΠΈ Π΄ΠΎ Π΄ΡΡΠ³ΠΈΡ ΡΡΡΡ Π²Π°ΠΆΠ½ΡΡ ΠΏΡΠΎΡΠ΅ΡΡΠΎΠ². Π£ΠΏΡΠΎΡΠ΅Π½ΠΈΠ΅ ΡΠ»ΠΎΠΆΠ½ΡΡ ΠΎΠΏΠ΅ΡΠ°ΡΠΈΠΉ Ρ ΠΏΠΎΠΌΠΎΡΡΡ ΠΈΡΠΏΠΎΠ»ΡΠ·ΡΠ΅ΠΌΡΡ Π² Π±Π»ΠΎΠΊ-ΡΡ Π΅ΠΌΠ°Ρ ΡΠΈΠΌΠ²ΠΎΠ»ΠΎΠ² ΠΈ ΠΎΠΏΡΠ΅Π΄Π΅Π»Π΅Π½ΠΈΠΉ ΡΠ²Π»ΡΠ΅ΡΡΡ ΡΡΡΠ΅ΠΊΡΠΈΠ²Π½ΡΠΌ ΡΠΏΠΎΡΠΎΠ±ΠΎΠΌ ΡΡΠ½ΠΎΠ³ΠΎ ΠΏΡΠ΅Π΄ΡΡΠ°Π²Π»Π΅Π½ΠΈΡ ΠΈΠ½ΡΠΎΡΠΌΠ°ΡΠΈΠΈ, ΠΊΠΎΡΠΎΡΡΡ ΠΈΠ½Π°ΡΠ΅ Π±ΡΠ»ΠΎ Π±Ρ Π½Π΅Π»Π΅Π³ΠΊΠΎ ΠΎΠ±ΡΡΡΠ½ΠΈΡΡ.
ΠΠ°Π΄Π΅ΠΆΠ½ΠΎΠ΅ Π΄ΠΎΠΊΡΠΌΠ΅Π½ΡΠΈΡΠΎΠ²Π°Π½ΠΈΠ΅
ΠΡΠΈΠΌΠ΅Π½Π΅Π½ΠΈΠ΅ Π±Π»ΠΎΠΊ-ΡΡ Π΅ΠΌΡ Π΄Π»Ρ ΠΏΠ»Π°Π½ΠΈΡΠΎΠ²Π°Π½ΠΈΡ ΠΏΡΠΎΡΠ΅ΡΡΠΎΠ² Π² ΠΊΠΎΠΌΠΏΠ°Π½ΠΈΠΈΒ β ΡΡΠΎ Ρ ΠΎΡΠΎΡΠΈΠΉ ΡΠΏΠΎΡΠΎΠ± Π·Π°Π΄ΠΎΠΊΡΠΌΠ΅Π½ΡΠΈΡΠΎΠ²Π°ΡΡ ΡΡΠ΅Π±ΡΠ΅ΠΌΡΠ΅ ΠΌΠ΅ΡΠΎΠΏΡΠΈΡΡΠΈΡ. ΠΡΠΎ ΡΠ°ΠΊΠΆΠ΅ ΠΏΡΠ΅Π²ΠΎΡΡ ΠΎΠ΄Π½ΡΠΉ ΡΠΏΠΎΡΠΎΠ± ΠΎΡΠ΅Π½ΠΈΡΡ ΠΏΡΠΎΠ³ΡΠ΅ΡΡ Π²ΡΠΏΠΎΠ»Π½Π΅Π½ΠΈΡ Π·Π°Π΄Π°ΡΠΈ Π² Π²Π°ΡΠ΅ΠΉ ΠΊΠΎΠΌΠΏΠ°Π½ΠΈΠΈ. ΠΡΠΏΠΎΠ»ΡΠ·ΠΎΠ²Π°Π½ΠΈΠ΅ ΡΠΈΡΡΠΎΠ²ΡΡ Π±Π»ΠΎΠΊ-ΡΡ Π΅ΠΌΒ β ΠΎΡΠ»ΠΈΡΠ½ΡΠΉ ΠΏΡΡΡ Π²Π½Π΅Π΄ΡΠ΅Π½ΠΈΡ ΡΠ»Π΅ΠΊΡΡΠΎΠ½Π½ΠΎΠ³ΠΎ Π΄ΠΎΠΊΡΠΌΠ΅Π½ΡΠΎΠΎΠ±ΠΎΡΠΎΡΠ° Π² Π²Π°ΡΠΈ ΡΠ°Π±ΠΎΡΠΈΠ΅ ΠΏΡΠΎΡΠ΅ΡΡΡ.
ΠΠΎΠ³Π΄Π° ΡΠ»Π΅Π΄ΡΠ΅Ρ ΠΈΡΠΏΠΎΠ»ΡΠ·ΠΎΠ²Π°ΡΡ Π±Π»ΠΎΠΊ-ΡΡ Π΅ΠΌΡ?
ΠΠ»ΠΎΠΊ-ΡΡ
Π΅ΠΌΡ ΠΈΡΠΏΠΎΠ»ΡΠ·ΡΡΡΡΡ Π² ΡΠ°ΠΌΡΡ
ΡΠ°Π·Π½ΡΡ
ΠΊΠΎΠ½ΡΠ΅ΠΊΡΡΠ°Ρ
ΠΈ ΠΎΡΡΠ°ΡΠ»ΡΡ
. ΠΠ΅Π·Π°Π²ΠΈΡΠΈΠΌΠΎ ΠΎΡ ΠΎΡΡΠ°ΡΠ»ΠΈ, Π² ΠΊΠΎΡΠΎΡΠΎΠΉ ΡΠ°Π±ΠΎΡΠ°Π΅ΡΠ΅ Π²Ρ ΠΈΠ»ΠΈ Π²Π°ΡΠ° ΠΊΠΎΠΌΠΏΠ°Π½ΠΈΡ, Π±Π»ΠΎΠΊ-ΡΡ
Π΅ΠΌΡ ΠΌΠΎΠ³ΡΡ ΠΈΡΠΏΠΎΠ»ΡΠ·ΠΎΠ²Π°ΡΡΡΡ Π΄Π»Ρ ΠΎΠ±Π»Π΅Π³ΡΠ΅Π½ΠΈΡ ΠΏΠΎΠ½ΠΈΠΌΠ°Π½ΠΈΡ ΠΏΡΠΎΡΠ΅ΡΡΠΎΠ² ΠΈ ΠΎΡΠ³Π°Π½ΠΈΠ·Π°ΡΠΈΠΈ Π΄Π΅ΡΡΠ΅Π»ΡΠ½ΠΎΡΡΠΈ.
ΠΠΎΡ Π½Π΅ΠΊΠΎΡΠΎΡΡΠ΅ ΡΠ΅Π°Π»ΡΠ½ΡΠ΅ ΠΏΡΠΈΠΌΠ΅ΡΡ ΡΡΡΠ΅ΠΊΡΠΈΠ²Π½ΠΎΠ³ΠΎ ΠΏΡΠΈΠΌΠ΅Π½Π΅Π½ΠΈΡ Π±Π»ΠΎΠΊ-ΡΡ Π΅ΠΌ:
1. Π Π°Π·ΡΠ°Π±ΠΎΡΠΊΠ° ΠΈ ΠΏΠ»Π°Π½ΠΈΡΠΎΠ²Π°Π½ΠΈΠ΅ ΠΏΡΠΎΡΠ΅ΡΡΠ°
Π Π°Π·ΡΠ°Π±ΠΎΡΠΊΠ° Π½ΠΎΠ²ΠΎΠ³ΠΎ ΠΏΡΠΎΡΠ΅ΡΡΠ° ΡΡΠ΅Π±ΡΠ΅Ρ Π΄ΠΎΠΊΡΠΌΠ΅Π½ΡΠΈΡΠΎΠ²Π°Π½ΠΈΡ Π΅Π³ΠΎ ΡΡΠ°ΠΏΠΎΠ² ΠΈ ΠΏΠΎΡΠ»Π΅Π΄ΠΎΠ²Π°ΡΠ΅Π»ΡΠ½ΠΎΡΡΠΈ ΡΠΎΠ±ΡΡΠΈΠΉ. ΠΠ»ΠΎΠΊ-ΡΡ Π΅ΠΌΠ° ΠΏΠΎΠΌΠΎΠ³Π°Π΅Ρ Π΄ΠΎΠΊΡΠΌΠ΅Π½ΡΠΈΡΠΎΠ²Π°ΡΡ ΠΏΡΠΎΡΠ΅ΡΡ ΠΈ ΡΠ»ΡΡΡΠ°Π΅Ρ Π΅Π³ΠΎ ΠΏΠΎΠ½ΠΈΠΌΠ°Π½ΠΈΠ΅ Π² ΡΠ΅Π»ΠΎΠΌ.
2. ΠΠ·ΡΡΠ΅Π½ΠΈΠ΅ ΠΏΡΠΎΡΠ΅ΡΡΠ° Π΄Π»Ρ Π±ΠΎΠ»Π΅Π΅ ΠΏΠΎΠ»Π½ΠΎΠ³ΠΎ ΠΏΠΎΠ½ΠΈΠΌΠ°Π½ΠΈΡ
Π‘ΠΎΡΠ½ΠΈ ΡΠ°Π·ΠΌΠ΅ΡΠ΅Π½Π½ΡΡ ΠΎΠ½Π»Π°ΠΉΠ½ ΠΏΡΠΈΠΌΠ΅ΡΠΎΠ² Π΄Π΅ΠΌΠΎΠ½ΡΡΡΠΈΡΡΡΡ, ΠΊΠ°ΠΊ ΠΊΠΎΠΌΠΏΠ°Π½ΠΈΠΈ ΠΈΡΠΏΠΎΠ»ΡΠ·ΡΡΡ Π±Π»ΠΎΠΊ-ΡΡ Π΅ΠΌΡ Π΄Π»Ρ Π²ΡΠΏΠΎΠ»Π½Π΅Π½ΠΈΡ ΠΈ Π°Π½Π°Π»ΠΈΠ·Π° ΡΠ»ΠΎΠΆΠ½ΡΡ ΠΏΡΠΎΡΠ΅ΡΡΠΎΠ². ΠΠ·ΡΡΠ°Ρ ΡΡΠΈ Π±Π»ΠΎΠΊ-ΡΡ Π΅ΠΌΡ, ΠΌΠΎΠΆΠ½ΠΎ Π»ΡΡΡΠ΅ ΠΏΠΎΠ½ΡΡΡ, ΠΊΠ°ΠΊ ΠΊΠΎΠΌΠΏΠ°Π½ΠΈΠΈ ΡΠ»Π΅Π΄ΡΠ΅Ρ Π²ΡΡΡΡΠ°ΠΈΠ²Π°ΡΡ ΠΏΠΎΡΠ»Π΅Π΄ΠΎΠ²Π°ΡΠ΅Π»ΡΠ½ΠΎΡΡΡ Π΄Π΅ΠΉΡΡΠ²ΠΈΠΉ ΠΈ ΡΠΎΠ±ΡΡΠΈΠΉ Π΄Π»Ρ ΠΏΠΎΠ»ΡΡΠ΅Π½ΠΈΡ ΠΊΠΎΠ½Π΅ΡΠ½ΠΎΠ³ΠΎ ΠΏΡΠΎΠ΄ΡΠΊΡΠ° ΠΈΠ»ΠΈ Π΄ΠΎΡΡΠΈΠΆΠ΅Π½ΠΈΡ ΠΊΠΎΠ½Π΅ΡΠ½ΠΎΠΉ ΡΠ΅Π»ΠΈ.
3. ΠΠ±ΡΡΡΠ½Π΅Π½ΠΈΠ΅ ΠΏΡΠΎΡΠ΅ΡΡΠ°
ΠΠΎ ΠΌΠ½ΠΎΠ³ΠΈΡ ΠΊΠΎΠΌΠΏΠ°Π½ΠΈΡΡ ΠΏΠΎ Π²ΡΠ΅ΠΌΡ ΠΌΠΈΡΡ ΠΎΡΠΏΡΠ°Π²ΠΊΠ° ΠΏΠΎΠ΄ΡΠΎΠ±Π½ΠΎΠΉ Π±Π»ΠΎΠΊ-ΡΡ Π΅ΠΌΡ ΠΏΠΎΠ»Π½ΠΎΡΡΡΡ Π·Π°ΠΌΠ΅Π½ΡΠ΅Ρ ΡΠΎΠ±ΠΎΠΉ Π΄Π»ΠΈΡΠ΅Π»ΡΠ½ΡΠ΅ ΡΠΎΠ²Π΅ΡΠ°Π½ΠΈΡ. ΠΠ»ΠΎΠΊ-ΡΡ Π΅ΠΌΡ ΠΏΡΠΎΡΡΡ Π΄Π»Ρ ΠΏΠΎΠ½ΠΈΠΌΠ°Π½ΠΈΡ ΠΈ Π½Π°Π³Π»ΡΠ΄Π½ΠΎ Π΄ΠΎΠΊΡΠΌΠ΅Π½ΡΠΈΡΡΡΡ ΠΏΡΠΎΡΠ΅ΡΡ. ΠΠ½ΠΈ ΡΠ²Π»ΡΡΡΡΡ ΡΡΠ΅Π·Π²ΡΡΠ°ΠΉΠ½ΠΎ ΡΡΡΠ΅ΠΊΡΠΈΠ²Π½ΡΠΌΠΈ ΠΊΠΎΠΌΠΌΡΠ½ΠΈΠΊΠ°ΡΠΈΠΎΠ½Π½ΡΠΌΠΈ ΠΈΠ½ΡΡΡΡΠΌΠ΅Π½ΡΠ°ΠΌΠΈ.
Π‘ΠΈΠΌΠ²ΠΎΠ»ΠΈΠΊΠ° Π±Π»ΠΎΠΊ-ΡΡ Π΅ΠΌ
ΠΠ»Ρ ΠΏΠΎΡΡΡΠΎΠ΅Π½ΠΈΡ Π±ΠΎΠ»ΡΡΠΈΠ½ΡΡΠ²Π° Π±Π»ΠΎΠΊ-ΡΡ
Π΅ΠΌ ΠΈΡΠΏΠΎΠ»ΡΠ·ΡΡΡΡΡ ΡΡΠ°Π½Π΄Π°ΡΡΠ½ΡΠ΅ ΡΠΈΠ³ΡΡΡ ΠΈ ΡΠΈΠΌΠ²ΠΎΠ»Ρ.
ΠΠ°ΠΆΠ΄ΡΠΉ ΡΠΈΠΌΠ²ΠΎΠ» ΠΎΠ±ΠΎΠ·Π½Π°ΡΠ°Π΅Ρ ΠΎΠΏΡΠ΅Π΄Π΅Π»Π΅Π½Π½ΡΠΉ ΡΠ»Π΅ΠΌΠ΅Π½Ρ ΠΈΠ»ΠΈ ΡΡΠ°ΠΏ Π² ΠΏΠΎΡΠ»Π΅Π΄ΠΎΠ²Π°ΡΠ΅Π»ΡΠ½ΠΎΡΡΠΈ ΠΈΠ»ΠΈ ΠΏΡΠΎΡΠ΅ΡΡΠ΅. ΠΠ»Ρ ΡΡΡΠ΅ΠΊΡΠΈΠ²Π½ΠΎΠ³ΠΎ ΠΏΠΎΡΡΡΠΎΠ΅Π½ΠΈΡ Π±Π»ΠΎΠΊ-ΡΡ
Π΅ΠΌΡ ΠΈΡΠΏΠΎΠ»ΡΠ·ΡΠΉΡΠ΅ ΡΠ»Π΅Π΄ΡΡΡΠΈΠ΅ ΡΠΈΠ³ΡΡΡ.
ΠΠ²Π°Π»Ρ
ΠΠ²Π°Π»Ρ Π½Π° Π±Π»ΠΎΠΊ-ΡΡ Π΅ΠΌΠ°Ρ ΡΠ²Π»ΡΡΡΡΡ ΠΎΠΊΠΎΠ½Π΅ΡΠ½ΡΠΌΠΈ ΡΠ»Π΅ΠΌΠ΅Π½ΡΠ°ΠΌΠΈ. ΠΠ½ΠΈ ΠΈΡΠΏΠΎΠ»ΡΠ·ΡΡΡΡΡ Π΄Π»Ρ ΠΎΠ±ΠΎΠ·Π½Π°ΡΠ΅Π½ΠΈΡ Π½Π°ΡΠ°Π»Π° ΠΈ ΠΊΠΎΠ½ΡΠ° ΠΏΠΎΡΠ»Π΅Π΄ΠΎΠ²Π°ΡΠ΅Π»ΡΠ½ΠΎΡΡΠΈ.
ΠΠ°ΡΠ°Π»Π»Π΅Π»ΠΎΠ³ΡΠ°ΠΌΠΌΡ
ΠΠ°ΡΠ°Π»Π»Π΅Π»ΠΎΠ³ΡΠ°ΠΌΠΌΡ ΠΎΠ±ΠΎΠ·Π½Π°ΡΠ°ΡΡ Π²Ρ ΠΎΠ΄Π½ΡΠ΅ ΡΡΠ»ΠΎΠ²ΠΈΡ ΠΈΠ»ΠΈ ΡΠ΅Π·ΡΠ»ΡΡΠ°ΡΡ ΠΏΡΠΎΡΠ΅ΡΡΠ°.
ΠΡΡΠΌΠΎΡΠ³ΠΎΠ»ΡΠ½ΠΈΠΊΠΈ
ΠΡΡΠΌΠΎΡΠ³ΠΎΠ»ΡΠ½ΠΈΠΊΠ°ΠΌΠΈ ΠΎΠ±ΠΎΠ·Π½Π°ΡΠ°ΡΡ Π΄Π΅ΠΉΡΡΠ²ΠΈΡ.
Π ΠΎΠΌΠ±Ρ
Π ΠΎΠΌΠ±Ρ ΠΎΠ±ΠΎΠ·Π½Π°ΡΠ°ΡΡ ΡΠ΅ΡΠ΅Π½ΠΈΡ, ΠΊΠΎΡΠΎΡΡΠ΅ Π½ΡΠΆΠ½ΠΎ ΠΏΡΠΈΠ½ΡΡΡ. ΠΠ°ΠΊ ΠΏΡΠ°Π²ΠΈΠ»ΠΎ, ΠΎΡ Π½ΠΈΡ ΠΎΡΡ ΠΎΠ΄ΡΡ Π΄Π²Π° Π°Π»ΡΡΠ΅ΡΠ½Π°ΡΠΈΠ²Π½ΡΡ ΠΏΡΡΠΈ, ΡΠΎΠΎΡΠ²Π΅ΡΡΡΠ²ΡΡΡΠΈΡ ΠΏΡΠΈΠ½ΡΡΠΎΠΌΡ ΡΠ΅ΡΠ΅Π½ΠΈΡ.
ΠΠΈΠ½ΠΈΠΈ
ΠΠΈΠ½ΠΈΠΈ ΠΈ ΡΡΡΠ΅Π»ΠΊΠΈ ΡΠ»ΡΠΆΠ°Ρ Π΄Π»Ρ ΠΎΠ±ΠΎΠ·Π½Π°ΡΠ΅Π½ΠΈΡ Π²ΡΠ±ΡΠ°Π½Π½ΡΡ Π½Π°ΠΏΡΠ°Π²Π»Π΅Π½ΠΈΠΉ Π² ΠΏΠΎΡΠ»Π΅Π΄ΠΎΠ²Π°ΡΠ΅Π»ΡΠ½ΠΎΡΡΠΈ.
Π’ΠΈΠΏΡ Π±Π»ΠΎΠΊ-ΡΡ Π΅ΠΌ
ΠΡΠ΅ΠΆΠ΄Π΅ ΡΠ΅ΠΌ ΡΠΎΠ·Π΄Π°Π²Π°ΡΡ Π±Π»ΠΎΠΊ-ΡΡ
Π΅ΠΌΡ, Π½Π΅ΠΎΠ±Ρ
ΠΎΠ΄ΠΈΠΌΠΎ ΡΠ΅ΡΠΈΡΡ, ΠΊΠ°ΠΊΠΎΠΉ ΡΠΈΠΏ Π±Π»ΠΎΠΊ-ΡΡ
Π΅ΠΌ Π»ΡΡΡΠ΅ Π²ΡΠ΅Π³ΠΎ ΠΏΠΎΠ΄Ρ
ΠΎΠ΄ΠΈΡ Π΄Π»Ρ ΠΈΠ»Π»ΡΡΡΡΠΈΡΡΠ΅ΠΌΠΎΠ³ΠΎ ΠΏΡΠΎΡΠ΅ΡΡΠ°. Π‘ΡΡΠ΅ΡΡΠ²ΡΡΡ ΡΠΎΡΠ½ΠΈ ΡΠ°Π·Π»ΠΈΡΠ½ΡΡ
ΡΠΈΠΏΠΎΠ² Π±Π»ΠΎΠΊ-ΡΡ
Π΅ΠΌ, ΠΊΠ°ΠΆΠ΄ΡΠΉ ΠΈΠ· ΠΊΠΎΡΠΎΡΡΡ
Ρ
Π°ΡΠ°ΠΊΡΠ΅ΡΠΈΠ·ΡΠ΅ΡΡΡ ΡΠ½ΠΈΠΊΠ°Π»ΡΠ½ΡΠΌΠΈ ΡΡΠ΅Π½Π°ΡΠΈΡΠΌΠΈ ΠΈΡΠΏΠΎΠ»ΡΠ·ΠΎΠ²Π°Π½ΠΈΡ ΠΈ ΡΠ΅Π·ΡΠ»ΡΡΠ°ΡΠ°ΠΌΠΈ.
ΠΠΈΠΆΠ΅ ΠΏΡΠ΅Π΄ΡΡΠ°Π²Π»Π΅Π½Ρ ΡΠ΅ΡΡΡΠ΅ Π½Π°ΠΈΠ±ΠΎΠ»Π΅Π΅ ΡΠ°ΡΡΠΎ ΠΈΡΠΏΠΎΠ»ΡΠ·ΡΠ΅ΠΌΡΡ
ΠΈ ΠΏΠΎΠ»Π΅Π·Π½ΡΡ
ΡΠΈΠΏΠ° Π±Π»ΠΎΠΊ-ΡΡ
Π΅ΠΌ.
ΠΠ»ΠΎΠΊ-ΡΡ Π΅ΠΌΠ° ΠΏΡΠΎΡΠ΅ΡΡΠ°
ΠΠ»ΠΎΠΊ-ΡΡ Π΅ΠΌΠ° ΠΏΡΠΎΡΠ΅ΡΡΠ°Β β ΡΡΠΎ Π½Π°ΠΈΠ±ΠΎΠ»Π΅Π΅ ΠΏΡΠΎΡΡΠΎΠΉ ΠΈΠ· Π²ΡΠ΅Ρ ΡΠΈΠΏΠΎΠ² Π±Π»ΠΎΠΊ-ΡΡ Π΅ΠΌ. Π’Π°ΠΊΠΈΠ΅ Π±Π»ΠΎΠΊ-ΡΡ Π΅ΠΌΡ ΡΠ°ΡΡΠΎ ΠΈΡΠΏΠΎΠ»ΡΠ·ΡΡΡΡΡ Π΄Π»Ρ ΠΏΠ»Π°Π½ΠΈΡΠΎΠ²Π°Π½ΠΈΡ Π½ΠΎΠ²ΡΡ ΠΏΡΠΎΠ΅ΠΊΡΠΎΠ² ΠΈ ΠΎΠΏΠ΅ΡΠ°ΡΠΈΠΉ. ΠΠ½ΠΆΠ΅Π½Π΅ΡΡ ΠΈ ΡΠ°Π·ΡΠ°Π±ΠΎΡΡΠΈΠΊΠΈ ΠΏΡΠΎΠ³ΡΠ°ΠΌΠΌΠ½ΠΎΠ³ΠΎ ΠΎΠ±Π΅ΡΠΏΠ΅ΡΠ΅Π½ΠΈΡ ΡΠ°ΡΡΠΎ ΠΈΡΠΏΠΎΠ»ΡΠ·ΡΡΡ Π±Π»ΠΎΠΊ-ΡΡ Π΅ΠΌΡ ΠΏΡΠΎΡΠ΅ΡΡΠΎΠ² Π΄Π»Ρ ΠΎΡΡΠ»Π΅ΠΆΠΈΠ²Π°Π½ΠΈΡ ΠΏΡΠΎΠ³ΡΠ΅ΡΡΠ° ΠΈ ΠΏΠΎΠ½ΠΈΠΌΠ°Π½ΠΈΡ ΡΠ»Π΅Π΄ΡΡΡΠΈΡ ΡΠ°Π³ΠΎΠ², ΠΊΠΎΡΠΎΡΡΠ΅ ΡΠ»Π΅Π΄ΡΠ΅Ρ ΠΏΡΠ΅Π΄ΠΏΡΠΈΠ½ΡΡΡ Π΄Π»Ρ Π·Π°Π²Π΅ΡΡΠ΅Π½ΠΈΡ ΠΏΡΠΎΠ΅ΠΊΡΠ°.
ΠΠ»ΠΎΠΊ-ΡΡ Π΅ΠΌΠ° ΠΏΠ»Π°Π²Π°ΡΠ΅Π»ΡΠ½ΡΡ Π΄ΠΎΡΠΎΠΆΠ΅ΠΊ
ΠΡΠΎΡ ΡΠΈΠΏ Π±Π»ΠΎΠΊ-ΡΡ Π΅ΠΌ ΠΏΠΎΠ»ΡΡΠΈΠ» ΡΠ°ΠΊΠΎΠ΅ Π½Π°Π·Π²Π°Π½ΠΈΠ΅, ΠΏΠΎΡΠΊΠΎΠ»ΡΠΊΡ ΠΎΠ½ ΠΏΠΎΠ·Π²ΠΎΠ»ΡΠ΅Ρ Π²ΠΈΠ·ΡΠ°Π»ΡΠ½ΠΎ ΠΏΡΠ΅Π΄ΡΡΠ°Π²ΠΈΡΡ ΠΏΡΠΎΡΠ΅ΡΡ Π±Π΅Π· ΠΈΡΡΠΈΠ½Π½ΠΎΠ³ΠΎ Π½Π°ΡΠ°Π»Π° ΠΈΠ»ΠΈ Π·Π°Π²Π΅ΡΡΠ΅Π½ΠΈΡ. ΠΠ° ΠΏΠΎΠ΄ΠΎΠ±Π½ΡΡ Π΄ΠΈΠ°Π³ΡΠ°ΠΌΠΌΠ°Ρ ΠΏΡΠ΅Π΄ΡΡΠ°Π²Π»ΡΡΡΡΡ ΠΏΡΠΎΡΠ΅ΡΡΡ ΠΈ Π΄Π΅ΠΉΡΡΠ²ΠΈΡ Π»ΡΠ΄Π΅ΠΉ, ΠΊΠΎΡΠΎΡΡΠ΅ Π²ΡΠΏΠΎΠ»Π½ΡΡΡΡΡ ΠΌΠ½ΠΎΠ³ΠΎΠΊΡΠ°ΡΠ½ΠΎ, Β«ΠΏΠΎ ΠΊΡΡΠ³ΡΒ». Π¨Π°Π±Π»ΠΎΠ½ Π΄ΠΈΠ°Π³ΡΠ°ΠΌΠΌΡ ΠΏΠ»Π°Π²Π°ΡΠ΅Π»ΡΠ½ΡΡ Π΄ΠΎΡΠΎΠΆΠ΅ΠΊ ΠΏΠΎΠ·Π²ΠΎΠ»ΡΠ΅Ρ ΠΎΡΠΎΠ±ΡΠ°Π·ΠΈΡΡ ΠΏΠΎΠ²ΡΠΎΡΡΡΡΠΈΠΉΡΡ ΠΏΡΠΎΡΠ΅ΡΡ, ΠΈΠ·Π±Π΅Π³Π°Ρ Π·Π°ΠΏΡΡΠ°Π½Π½ΠΎΡΡΠΈ Π² ΠΏΠΎΠ»ΡΡΠ°Π΅ΠΌΠΎΠΉ ΠΏΠΎΡΠ»Π΅Π΄ΠΎΠ²Π°ΡΠ΅Π»ΡΠ½ΠΎΡΡΠΈ.
ΠΠΈΠ°Π³ΡΠ°ΠΌΠΌΠ° ΠΏΠΎΡΠΎΠΊΠΎΠ² Π΄Π°Π½Π½ΡΡ
ΠΠΈΠ°Π³ΡΠ°ΠΌΠΌΡ ΠΏΠΎΡΠΎΠΊΠΎΠ² Π΄Π°Π½Π½ΡΡ
ΠΈΡΠΏΠΎΠ»ΡΠ·ΡΡΡΡΡ Π΄Π»Ρ ΠΊΠΎΠΌΠΌΡΠ½ΠΈΠΊΠ°ΡΠΈΠ²Π½ΠΎΠ³ΠΎ ΡΠ±Π»ΠΈΠΆΠ΅Π½ΠΈΡ ΡΠ°Π·ΡΠ°Π±ΠΎΡΡΠΈΠΊΠΎΠ² ΠΈ ΠΏΠΎΠ»ΡΠ·ΠΎΠ²Π°ΡΠ΅Π»Π΅ΠΉ ΠΏΡΠΎΠ³ΡΠ°ΠΌΠΌΡ ΠΈΠ»ΠΈ ΡΡΠ°Π³ΠΌΠ΅Π½ΡΠ° ΠΏΡΠΎΠ³ΡΠ°ΠΌΠΌΠ½ΠΎΠ³ΠΎ ΠΎΠ±Π΅ΡΠΏΠ΅ΡΠ΅Π½ΠΈΡ.
ΠΡΠΎΡ ΡΠΈΠΏ ΡΠ²Π»ΡΠ΅ΡΡΡ ΡΠΏΠ΅ΡΠΈΠ°Π»ΠΈΠ·ΠΈΡΠΎΠ²Π°Π½Π½ΡΠΌ: Π±Π»ΠΎΠΊ-ΡΡ
Π΅ΠΌΠ° ΡΠΎΠ΄Π΅ΡΠΆΠΈΡ Π·Π½Π°ΡΠΈΡΠ΅Π»ΡΠ½ΡΠΉ ΠΎΠ±ΡΠ΅ΠΌ ΠΈΠ½ΡΠΎΡΠΌΠ°ΡΠΈΠΈ ΠΏΡΠΈ ΠΎΡΠ½ΠΎΡΠΈΡΠ΅Π»ΡΠ½ΠΎ Π½Π΅Π±ΠΎΠ»ΡΡΠΎΠΌ ΠΊΠΎΠ»ΠΈΡΠ΅ΡΡΠ²Π΅ ΡΠΎΠΎΡΠ²Π΅ΡΡΡΠ²ΡΡΡΠΈΡ
ΡΠΈΠΌΠ²ΠΎΠ»ΠΎΠ². ΠΡΠ΅Π΄Π»Π°Π³Π°Π΅ΠΌΡΠΉ Π² Miro ΡΠ°Π±Π»ΠΎΠ½ Π΄ΠΈΠ°Π³ΡΠ°ΠΌΠΌΡ ΠΏΠΎΡΠΎΠΊΠΎΠ² Π΄Π°Π½Π½ΡΡ
ΠΏΠΎΠ·Π²ΠΎΠ»ΡΠ΅Ρ Π±Π΅Π· ΡΡΡΠ΄Π° Π²ΠΈΠ·ΡΠ°Π»ΠΈΠ·ΠΈΡΠΎΠ²Π°ΡΡ ΡΡΠ°ΠΏΡ ΠΈΠ»ΠΈ Π°ΠΊΡΠΎΡΠΎΠ² Π΄Π»Ρ ΡΠΈΡΡΠ΅ΠΌΡ Π»ΡΠ±ΠΎΠΉ ΡΠ»ΠΎΠΆΠ½ΠΎΡΡΠΈ.
ΠΠΈΠ°Π³ΡΠ°ΠΌΠΌΠ° ΡΠ°Π±ΠΎΡΠ΅Π³ΠΎ ΠΏΡΠΎΡΠ΅ΡΡΠ°
Π¦Π΅Π»ΡΡ ΠΈΡΠΏΠΎΠ»ΡΠ·ΠΎΠ²Π°Π½ΠΈΡ Π΄ΠΈΠ°Π³ΡΠ°ΠΌΠΌΡ ΡΠ°Π±ΠΎΡΠ΅Π³ΠΎ ΠΏΡΠΎΡΠ΅ΡΡΠ° ΡΠ²Π»ΡΠ΅ΡΡΡ ΠΎΠΏΡΠ΅Π΄Π΅Π»Π΅Π½ΠΈΠ΅ ΡΡΡΠ΅ΠΊΡΠΈΠ²Π½ΠΎΠΉ ΠΏΠΎΡΠ»Π΅Π΄ΠΎΠ²Π°ΡΠ΅Π»ΡΠ½ΠΎΡΡΠΈ ΡΠΎΠ±ΡΡΠΈΠΉ ΠΈΠ»ΠΈ ΠΏΡΠΎΡΠ΅ΡΡΠΎΠ², ΠΊΠΎΡΠΎΡΠ°Ρ Π±ΡΠ΄Π΅Ρ ΠΎΠ±Π΅ΡΠΏΠ΅ΡΠΈΠ²Π°ΡΡ ΡΡΡΠΎΠΉΡΠΈΠ²ΡΠΉ ΠΈ ΠΊΠ°ΡΠ΅ΡΡΠ²Π΅Π½Π½ΡΠΉ ΡΠ΅Π·ΡΠ»ΡΡΠ°Ρ. ΠΠΈΠ°Π³ΡΠ°ΠΌΠΌΡ ΡΠ°Π±ΠΎΡΠ΅Π³ΠΎ ΠΏΡΠΎΡΠ΅ΡΡΠ° ΡΠ°ΡΡΠΎ ΠΏΡΠΈΠΌΠ΅Π½ΡΡΡΡΡ Π΄Π»Ρ ΠΎΡΠΎΠ±ΡΠ°ΠΆΠ΅Π½ΠΈΡ ΡΡΠ°Π½Π΄Π°ΡΡΠΈΠ·ΠΎΠ²Π°Π½Π½ΠΎΠ³ΠΎ Π½Π°Π±ΠΎΡΠ° ΠΏΡΠΎΡΠ΅Π΄ΡΡ Ρ ΠΎΠΏΡΠ΅Π΄Π΅Π»Π΅Π½Π½ΡΠΌ ΡΠ΅Π·ΡΠ»ΡΡΠ°ΡΠΎΠΌ.
ΠΠ°ΠΊ ΡΠΎΠ·Π΄Π°ΡΡ Π±Π»ΠΎΠΊ-ΡΡ Π΅ΠΌΡ
Π’Π΅ΠΏΠ΅ΡΡ, ΠΊΠΎΠ³Π΄Π° Π²Ρ Π·Π½Π°Π΅ΡΠ΅, Π³Π΄Π΅ ΠΈ ΠΊΠΎΠ³Π΄Π° ΠΈΡΠΏΠΎΠ»ΡΠ·ΡΡΡΡΡ Π±Π»ΠΎΠΊ-ΡΡ
Π΅ΠΌΡ ΠΈ ΠΏΠΎΡΠ΅ΠΌΡ ΠΎΠ½ΠΈ ΡΠ²Π»ΡΡΡΡΡ Π²Π°ΠΆΠ½ΡΠΌΠΈ Π²ΠΈΠ·ΡΠ°Π»ΡΠ½ΡΠΌΠΈ ΠΈΠ½ΡΡΡΡΠΌΠ΅Π½ΡΠ°ΠΌΠΈ, ΠΏΠΎΡΠ° ΡΠ·Π½Π°ΡΡ, ΠΊΠ°ΠΊ ΠΎΠ½ΠΈ ΡΠΎΠ·Π΄Π°ΡΡΡΡ. ΠΡΠ΅Π΄Π»Π°Π³Π°Π΅ΠΌΡΠΉ Miro ΠΊΠΎΠ½ΡΡΡΡΠΊΡΠΎΡ Π±Π»ΠΎΠΊ-ΡΡ
Π΅ΠΌΒ β ΡΡΠΎ ΠΏΡΠ΅Π²ΠΎΡΡ
ΠΎΠ΄Π½ΡΠΉ ΠΈΠ½ΡΡΡΡΠΌΠ΅Π½Ρ Π΄Π»Ρ ΡΠ°Π·ΡΠ°Π±ΠΎΡΠΊΠΈ ΠΈ ΠΏΠΎΡΡΡΠΎΠ΅Π½ΠΈΡ ΠΊΠΎΠΌΠΏΠ»Π΅ΠΊΡΠ½ΡΡ
Π±Π»ΠΎΠΊ-ΡΡ
Π΅ΠΌ Ρ ΡΡΠ°ΡΡΠΈΠ΅ΠΌ Π²ΡΠ΅ΠΉ ΠΊΠΎΠΌΠ°Π½Π΄Ρ. ΠΡΠΈΡΡΡΠΏΠ°Ρ ΠΊ ΠΈΡΠΏΠΎΠ»ΡΠ·ΠΎΠ²Π°Π½ΠΈΡ ΡΡΠΎΠ³ΠΎ ΠΈΠ½ΡΡΡΡΠΌΠ΅Π½ΡΠ°, ΡΠ»Π΅Π΄ΡΠΉΡΠ΅ Π΄Π°Π½Π½ΠΎΠΌΡ ΠΏΠΎΡΠ°Π³ΠΎΠ²ΠΎΠΌΡ ΡΡΠΊΠΎΠ²ΠΎΠ΄ΡΡΠ²Ρ.
1. ΠΠΏΡΠ΅Π΄Π΅Π»ΠΈΡΠ΅ Π½Π°Π·Π½Π°ΡΠ΅Π½ΠΈΠ΅ Π±Π»ΠΎΠΊ-ΡΡ Π΅ΠΌΡ
ΠΡΠ΅ΠΆΠ΄Π΅ ΡΠ΅ΠΌ ΠΏΠΎΡΡΡΠΎΠΈΡΡ Π±Π»ΠΎΠΊ-ΡΡ Π΅ΠΌΡ, Π½ΡΠΆΠ½ΠΎ ΠΏΠΎΠ½ΡΡΡ, Π΄Π»Ρ ΡΠ΅Π³ΠΎ, ΡΠΎΠ±ΡΡΠ²Π΅Π½Π½ΠΎ, Π²Ρ Π΅Π΅ ΡΠΎΠ·Π΄Π°Π΅ΡΠ΅. ΠΠ°ΠΏΠΈΡΠΈΡΠ΅ ΡΠ΅Π»ΠΈ ΠΈ ΡΠ΅Π·ΡΠ»ΡΡΠ°ΡΡ, ΠΊΠΎΡΠΎΡΡΠ΅ Π²Ρ Π±Ρ Ρ ΠΎΡΠ΅Π»ΠΈ ΠΎΡΠΎΠ±ΡΠ°Π·ΠΈΡΡ Π½Π° Π±Π»ΠΎΠΊ-ΡΡ Π΅ΠΌΠ΅, ΠΈ ΠΎΠΏΡΠ΅Π΄Π΅Π»ΠΈΡΠ΅ ΠΏΡΠΎΡΠ΅ΡΡΡ, ΠΊΠΎΡΠΎΡΡΠ΅ Π΄ΠΈΠ°Π³ΡΠ°ΠΌΠΌΠ° Π΄ΠΎΠ»ΠΆΠ½Π° ΠΎΠΏΠΈΡΡΠ²Π°ΡΡ. ΠΠ΅ ΠΏΡΡΠ°ΠΉΡΠ΅ΡΡ ΠΎΡ Π²Π°ΡΠΈΡΡ ΡΠ»ΠΈΡΠΊΠΎΠΌ ΠΌΠ½ΠΎΠ³ΠΎ ΡΠ΅Π»Π΅ΠΉ Π½Π° ΠΎΠ΄Π½ΠΎΠΉ Π±Π»ΠΎΠΊ-ΡΡ Π΅ΠΌΠ΅. Π‘ΡΡΠ΅ΠΌΠΈΡΠ΅ΡΡ ΠΊ ΠΌΠ°ΠΊΡΠΈΠΌΠ°Π»ΡΠ½ΠΎΠΉ ΠΏΡΠΎΡΡΠΎΡΠ΅ Π±Π»ΠΎΠΊ-ΡΡ Π΅ΠΌΡΒ β ΡΡΠΎ ΡΠ΄Π΅Π»Π°Π΅Ρ Π΅Π΅ Π΄ΠΎΡΡΡΠΏΠ½ΠΎΠΉ Π΄Π»Ρ Π²ΠΎΡΠΏΡΠΈΡΡΠΈΡ. ΠΡΠ»ΠΈ Π²Ρ ΡΡΠ²ΡΡΠ²ΡΠ΅ΡΠ΅, ΡΡΠΎ ΠΏΡΡΠ°Π΅ΡΠ΅ΡΡ ΠΎΠ±ΡΡΡΡ Π½Π΅ΠΎΠ±ΡΡΡΠ½ΠΎΠ΅ Π½Π° ΠΎΠ΄Π½ΠΎΠΉ Π΄ΠΈΠ°Π³ΡΠ°ΠΌΠΌΠ΅, ΠΏΠΎΠΏΡΠΎΠ±ΡΠΉΡΠ΅ ΠΏΠΎΡΡΡΠΎΠΈΡΡ Π½Π΅ΡΠΊΠΎΠ»ΡΠΊΠΎ Π΄ΠΈΠ°Π³ΡΠ°ΠΌΠΌΒ β Π΄Π»Ρ ΠΊΠ°ΠΆΠ΄ΠΎΠ³ΠΎ ΠΏΡΠΎΡΠ΅ΡΡΠ° ΠΈΠ»ΠΈ Π³ΡΡΠΏΠΏΡ Π΄Π°Π½Π½ΡΡ .
2. ΠΡΠΏΠΎΠ»ΡΠ·ΡΠΉΡΠ΅ ΡΠ°Π±Π»ΠΎΠ½ Π±Π»ΠΎΠΊ-ΡΡ Π΅ΠΌΡ
Π¨Π°Π±Π»ΠΎΠ½ ΠΏΠΎΠΌΠΎΠΆΠ΅Ρ ΠΏΠΎΠ½ΡΡΡ, ΠΊΠ°ΠΊ ΠΎΡΠΎΠ±ΡΠ°Π·ΠΈΡΡ Π²Π°ΡΠΈ ΠΏΡΠΎΡΠ΅ΡΡΡ, ΠΈ ΡΡΠ°Π½Π΅Ρ Π½Π°Π΄Π΅ΠΆΠ½ΠΎΠΉ ΠΎΡΠΏΡΠ°Π²Π½ΠΎΠΉ ΡΠΎΡΠΊΠΎΠΉ ΠΏΠ΅ΡΠ΅Π΄ Π΄ΠΎΠ±Π°Π²Π»Π΅Π½ΠΈΠ΅ΠΌ Π²Π°ΡΠΈΡ ΡΠΎΠ±ΡΡΠ²Π΅Π½Π½ΡΡ ΡΠΈΠΌΠ²ΠΎΠ»ΠΎΠ². ΠΡΠΏΠΎΠ»ΡΠ·ΠΎΠ²Π°Π½ΠΈΠ΅ ΡΠ°Π±Π»ΠΎΠ½Π° ΡΠ±Π΅ΡΠ΅ΠΆΠ΅Ρ Π²ΡΠ΅ΠΌΡ, ΠΈ Π²Ρ ΡΡΠ°Π·Ρ ΠΏΠΎΠ»ΡΡΠΈΡΠ΅ ΡΡΠ°Π½Π΄Π°ΡΡΠΈΠ·ΠΎΠ²Π°Π½Π½ΡΠ΅ ΡΠΈΠΌΠ²ΠΎΠ»Ρ Π±Π»ΠΎΠΊ-ΡΡ Π΅ΠΌΡ. Miro ΠΏΡΠ΅Π΄Π»Π°Π³Π°Π΅Ρ ΠΎΠ±ΡΠΈΡΠ½ΡΡ Π±ΠΈΠ±Π»ΠΈΠΎΡΠ΅ΠΊΡ ΡΠ°Π±Π»ΠΎΠ½ΠΎΠ² Π±Π»ΠΎΠΊ-ΡΡ Π΅ΠΌ, ΠΊΠΎΡΠΎΡΠΎΠΉ Π²Ρ ΠΈ Π²Π°ΡΠ° ΠΊΠΎΠΌΠ°Π½Π΄Π° ΠΌΠΎΠΆΠ΅ΡΠ΅ Π²ΠΎΡΠΏΠΎΠ»ΡΠ·ΠΎΠ²Π°ΡΡΡΡ.
3. ΠΠΎΠ±Π°Π²Π»ΡΠΉΡΠ΅ ΡΠΈΠ³ΡΡΡ Π½Π° Π±Π»ΠΎΠΊ-ΡΡ Π΅ΠΌΡ
ΠΡΠ΅ ΡΠ°Π· ΠΎΠ·Π½Π°ΠΊΠΎΠΌΡΡΠ΅ΡΡ Ρ ΠΎΠΏΠΈΡΠ°Π½Π½ΡΠΌΠΈ Π²ΡΡΠ΅ ΡΠΈΠΌΠ²ΠΎΠ»Π°ΠΌΠΈ ΠΈ ΡΠΈΠ³ΡΡΠ°ΠΌΠΈ, ΠΈΡΠΏΠΎΠ»ΡΠ·ΡΠ΅ΠΌΡΠΌΠΈ Π½Π° Π±Π»ΠΎΠΊ-ΡΡ
Π΅ΠΌΠ°Ρ
, ΠΈ ΠΏΡΠΈΡΡΡΠΏΠ°ΠΉΡΠ΅ ΠΊ ΠΏΠΎΡΡΡΠΎΠ΅Π½ΠΈΡ ΡΡ
Π΅ΠΌΡ Π²Π°ΡΠ΅Π³ΠΎ ΠΏΡΠΎΡΠ΅ΡΡΠ°.
ΠΠΏΡΠ΅Π΄Π΅Π»ΠΈΡΠ΅ ΠΊΠΎΠΌΠΏΠΎΠ½Π΅Π½ΡΡ ΠΏΠΎΡΠ»Π΅Π΄ΠΎΠ²Π°ΡΠ΅Π»ΡΠ½ΠΎΡΡΠΈ ΠΈ Π΄ΠΎΠ±Π°Π²Π»ΡΠΉΡΠ΅ ΡΠΎΠΎΡΠ²Π΅ΡΡΡΠ²ΡΡΡΠΈΠ΅ ΡΠΈΠ³ΡΡΡ Π΄Π»Ρ ΡΠΎΡΠΌΠΈΡΠΎΠ²Π°Π½ΠΈΡ ΡΡΡΠ΅ΠΊΡΠΈΠ²Π½ΠΎΠ³ΠΎ ΡΠ°Π±ΠΎΡΠ΅Π³ΠΎ ΠΏΡΠΎΡΠ΅ΡΡΠ°.
4. Π‘ΠΎΠ΅Π΄ΠΈΠ½ΠΈΡΠ΅ ΡΠΈΠ³ΡΡΡ Π»ΠΈΠ½ΠΈΡΠΌΠΈ ΠΈ ΡΡΡΠ΅Π»ΠΊΠ°ΠΌΠΈ
Π‘Π»Π΅Π΄ΡΡΡΠΈΠΉ ΡΡΠ°ΠΏΒ β Π΄ΠΎΠ±Π°Π²Π»Π΅Π½ΠΈΠ΅ ΡΠΎΠ΅Π΄ΠΈΠ½ΠΈΡΠ΅Π»ΡΠ½ΡΡ Π»ΠΈΠ½ΠΈΠΉ ΠΈ ΡΡΡΠ΅Π»ΠΎΠΊ Π΄Π»Ρ Π²ΡΡΡΡΠ°ΠΈΠ²Π°Π½ΠΈΡ ΠΏΠΎΡΠ»Π΅Π΄ΠΎΠ²Π°ΡΠ΅Π»ΡΠ½ΠΎΡΡΠΈ Π²ΡΠ±ΡΠ°Π½Π½ΡΡ ΡΠΎΠ±ΡΡΠΈΠΉ ΠΈ ΡΠΈΠΌΠ²ΠΎΠ»ΠΎΠ².
5. ΠΡΠΈΠ²Π»Π΅ΠΊΠ°ΠΉΡΠ΅ ΠΊΠΎΠ»Π»Π΅Π³ ΠΊ ΡΠ°Π±ΠΎΡΠ΅ Π½Π°Π΄ Π±Π»ΠΎΠΊ-ΡΡ Π΅ΠΌΠΎΠΉ
ΠΡΠ»ΠΈ Π±Π»ΠΎΠΊ-ΡΡ Π΅ΠΌΠ° ΠΎΠΏΠΈΡΡΠ²Π°Π΅Ρ ΠΏΡΠΎΡΠ΅ΡΡ, ΠΊΠΎΡΠΎΡΡΠΉ Π·Π°ΡΡΠ°Π³ΠΈΠ²Π°Π΅Ρ Π΄ΡΡΠ³ΠΈΡ Π΅Π³ΠΎ ΡΡΠ°ΡΡΠ½ΠΈΠΊΠΎΠ², ΠΏΠΎΠ΄Π΅Π»ΠΈΡΠ΅ΡΡ ΡΠ²ΠΎΠ΅ΠΉ Π±Π»ΠΎΠΊ-ΡΡ Π΅ΠΌΠΎΠΉ Ρ ΡΠΎΠΎΡΠ²Π΅ΡΡΡΠ²ΡΡΡΠΈΠΌΠΈ Π»ΡΠ΄ΡΠΌΠΈ. ΠΡΠΈΠ³Π»Π°ΡΠΈΠ² ΠΊ ΡΠ°Π±ΠΎΡΠ΅ Π½Π°Π΄ Π±Π»ΠΎΠΊ-ΡΡ Π΅ΠΌΠΎΠΉ ΠΊΠΎΠ»Π»Π΅Π³, Π²Ρ ΡΠΌΠΎΠΆΠ΅ΡΠ΅ ΡΡΠΎΡΠΌΠΈΡΠΎΠ²Π°ΡΡ Π΅Π΄ΠΈΠ½ΠΎΠ΅ ΠΌΠ½Π΅Π½ΠΈΠ΅. Miro ΠΏΠΎΠ·Π²ΠΎΠ»ΡΠ΅Ρ ΡΠ»Π΅Π½Π°ΠΌ ΠΊΠΎΠΌΠ°Π½Π΄Ρ ΠΎΡΡΠ°Π²Π»ΡΡΡ ΠΎΡΠ·ΡΠ²Ρ ΠΈ Π²ΡΡΠΊΠ°Π·ΡΠ²Π°ΡΡ ΠΏΡΠ΅Π΄Π»ΠΎΠΆΠ΅Π½ΠΈΡ Ρ ΠΏΠΎΠΌΠΎΡΡΡ ΠΊΠΎΠΌΠΌΠ΅Π½ΡΠ°ΡΠΈΠ΅Π² ΠΈ Π·Π°ΠΌΠ΅ΡΠΎΠΊ Π² ΠΏΡΠ΅Π΄Π΅Π»Π°Ρ Π΅Π΄ΠΈΠ½ΠΎΠ³ΠΎ Π²ΠΈΡΡΡΠ°Π»ΡΠ½ΠΎΠ³ΠΎ ΠΏΡΠΎΡΡΡΠ°Π½ΡΡΠ²Π°. Π’Π°ΠΊΠΎΠ΅ ΡΠΎΡΡΡΠ΄Π½ΠΈΡΠ΅ΡΡΠ²ΠΎ Ρ ΡΡΠ΅ΡΠΎΠΌ ΠΊΠΎΠ½ΡΠ΅ΠΊΡΡΠ° ΠΏΠΎΠΌΠΎΠΆΠ΅Ρ Π²Π°ΡΠ΅ΠΉ ΠΊΠΎΠΌΠ°Π½Π΄Π΅ ΠΏΠΎΠ΄Π³ΠΎΡΠΎΠ²ΠΈΡΡ ΠΏΠΎΠ»Π΅Π·Π½ΡΡ ΠΈ ΠΏΠΎΠ½ΡΡΠ½ΡΡ Π±Π»ΠΎΠΊ-ΡΡ Π΅ΠΌΡ, ΠΊΠΎΡΠΎΡΡΡ ΡΠΌΠΎΠ³ΡΡ ΠΈΡΠΏΠΎΠ»ΡΠ·ΠΎΠ²Π°ΡΡ Π²ΡΠ΅.
6. ΠΠΎΠ΄Π΄Π΅ΡΠΆΠΈΠ²Π°ΠΉΡΠ΅ Π±Π»ΠΎΠΊ-ΡΡ Π΅ΠΌΡ Π² Π°ΠΊΡΡΠ°Π»ΡΠ½ΠΎΠΌ ΡΠΎΡΡΠΎΡΠ½ΠΈΠΈ
Π‘ΠΈΡΡΠ΅ΠΌΡ ΠΈ ΠΏΡΠΎΡΠ΅ΡΡΡ ΠΏΠΎΡΡΠΎΡΠ½Π½ΠΎ ΠΌΠ΅Π½ΡΡΡΡΡ, ΠΏΠΎΡΡΠΎΠΌΡ Π΄ΠΎΠ»ΠΆΠ½Ρ ΠΌΠ΅Π½ΡΡΡΡΡ ΠΈ Π±Π»ΠΎΠΊ-ΡΡ
Π΅ΠΌΡ, ΠΎΡΠΎΠ±ΡΠ°ΠΆΠ°ΡΡΠΈΠ΅ ΡΡΠΈ ΠΏΡΠΎΡΠ΅ΡΡΡ.
Π Π΅Π³ΡΠ»ΡΡΠ½ΠΎ Π²ΠΎΠ·Π²ΡΠ°ΡΠ°ΠΉΡΠ΅ΡΡ ΠΊ ΡΠ²ΠΎΠ΅ΠΉ Π±Π»ΠΎΠΊ-ΡΡ
Π΅ΠΌΠ΅ ΠΈ Π²Π½ΠΎΡΠΈΡΠ΅ Π½Π΅ΠΎΠ±Ρ
ΠΎΠ΄ΠΈΠΌΡΠ΅ ΠΈΠ·ΠΌΠ΅Π½Π΅Π½ΠΈΡ. Π’Π°ΠΊ Π²Ρ ΡΠΌΠΎΠΆΠ΅ΡΠ΅ ΠΏΠΎΠ΄Π΄Π΅ΡΠΆΠΈΠ²Π°ΡΡ Π΅Π΅ Π°ΠΊΡΡΠ°Π»ΡΠ½ΠΎΡΡΡ. Π Π°Π·ΠΌΠ΅ΡΠ΅Π½ΠΈΠ΅ Π±Π»ΠΎΠΊ-ΡΡ
Π΅ΠΌΡ ΠΎΠ½Π»Π°ΠΉΠ½ Π² Miro ΡΠΏΡΠΎΡΠ°Π΅Ρ ΡΠ΅Π΄Π°ΠΊΡΠΈΡΠΎΠ²Π°Π½ΠΈΠ΅ Π±Π»ΠΎΠΊ-ΡΡ
Π΅ΠΌΡ ΠΈ ΠΎΡΡΠ»Π΅ΠΆΠΈΠ²Π°Π½ΠΈΠ΅ Π΅Π΅ ΠΈΠ·ΠΌΠ΅Π½Π΅Π½ΠΈΠΉ.
Π’ΡΠΈ ΠΏΡΠΈΠΌΠ΅ΡΠ° Π±Π»ΠΎΠΊ-ΡΡ Π΅ΠΌ
ΠΡΠ΅ΠΆΠ΄Π΅ ΡΠ΅ΠΌ Π½Π°ΡΠ°ΡΡ ΡΠ°Π±ΠΎΡΠ°ΡΡ Ρ ΠΊΠΎΠ½ΡΡΡΡΠΊΡΠΎΡΠΎΠΌ Π±Π»ΠΎΠΊ-ΡΡ Π΅ΠΌ Π² Miro, ΠΎΠ·Π½Π°ΠΊΠΎΠΌΡΡΠ΅ΡΡ Ρ Π½Π΅ΡΠΊΠΎΠ»ΡΠΊΠΈΠΌΠΈ ΡΠ»Π΅Π΄ΡΡΡΠΈΠΌΠΈ ΡΠΈΠΏΠΈΡΠ½ΡΠΌΠΈ Π±Π»ΠΎΠΊ-ΡΡ Π΅ΠΌΠ°ΠΌΠΈ. ΠΠΏΠΈΡΠ°Π½Π½ΡΠ΅ Π½ΠΈΠΆΠ΅ Π±Π»ΠΎΠΊ-ΡΡ Π΅ΠΌΡ ΡΠ»ΡΠΆΠ°Ρ ΠΏΡΠΈΠΌΠ΅ΡΠ°ΠΌΠΈ Π³ΠΈΠ±ΠΊΠΎΡΡΠΈ ΠΈ ΠΏΠΎΠ»Π΅Π·Π½ΠΎΡΡΠΈ Π΄Π°Π½Π½ΠΎΠ³ΠΎ ΠΈΠ½ΡΡΡΡΠΌΠ΅Π½ΡΠ°.
ΠΠ»ΠΎΠΊ-ΡΡ Π΅ΠΌΠ° Π²Π΅Π±-ΡΠ°ΠΉΡΠ°
Π‘ΠΎΠ·Π΄Π°Π½ΠΈΠ΅ Π²Π΅Π±-ΡΠ°ΠΉΡΠ° Π½Π°ΠΌΠ½ΠΎΠ³ΠΎ ΡΠ»ΠΎΠΆΠ½Π΅Π΅, ΡΠ΅ΠΌ ΠΌΠ½ΠΎΠ³ΠΈΠΌ ΠΊΠ°ΠΆΠ΅ΡΡΡ. ΠΠΎΡΡΡΠΎΠ΅Π½ΠΈΠ΅ Π½Π°Π²ΠΈΠ³Π°ΡΠΈΠΎΠ½Π½ΡΡ ΠΌΠ΅Π½Ρ, ΠΎΡΠ³Π°Π½ΠΈΠ·Π°ΡΠΈΡ ΠΊΠΎΠ½ΡΠ΅Π½ΡΠ° ΠΈ ΠΈΠ½Π΄ΠΈΠ²ΠΈΠ΄ΡΠ°Π»ΡΠ½Π°Ρ Π½Π°ΡΡΡΠΎΠΉΠΊΠ° Π²Π½Π΅ΡΠ½Π΅Π³ΠΎ Π²ΠΈΠ΄Π° Π²Π΅Π±-ΡΠ°ΠΉΡΠ°Β β Π²ΠΎΡ Π»ΠΈΡΡ Π½Π΅ΠΊΠΎΡΠΎΡΡΠ΅ Π²Π°ΠΆΠ½ΡΠ΅ ΡΠ°Π³ΠΈ, Π½Π΅ΠΎΠ±Ρ ΠΎΠ΄ΠΈΠΌΡΠ΅ Π΄Π»Ρ ΡΠΎΠ·Π΄Π°Π½ΠΈΡ Π²Π΅Π±-ΡΠ°ΠΉΡΠ°, ΠΊΠΎΡΠΎΡΡΠΉ Π»ΡΠ΄ΡΠΌ Π±ΡΠ΄Π΅Ρ ΠΈΠ½ΡΠ΅ΡΠ΅ΡΠ½ΠΎ ΠΏΠΎΡΠ΅ΡΠ°ΡΡ. ΠΠ°Π½Π½ΡΠΉ ΡΠ°Π±Π»ΠΎΠ½ Π±Π»ΠΎΠΊ-ΡΡ Π΅ΠΌΡ Π²Π΅Π±-ΡΠ°ΠΉΡΠ° ΠΏΡΠ΅Π΄ΡΡΠ°Π²Π»ΡΠ΅Ρ ΡΠΎΠ±ΠΎΠΉ ΠΏΡΠΎΠ΄ΡΠΌΠ°Π½Π½ΡΡ Π΄ΠΈΠ°Π³ΡΠ°ΠΌΠΌΡ ΠΏΡΠΎΡΠ΅ΡΡΠΎΠ² Π΄Π»Ρ ΡΠΎΡΠΌΠΈΡΠΎΠ²Π°Π½ΠΈΡ ΠΎΡΠΈΠ΅Π½ΡΠΈΡΠΎΠ²Π°Π½Π½ΠΎΠ³ΠΎ Π½Π° ΠΏΠΎΠ»ΡΠ·ΠΎΠ²Π°ΡΠ΅Π»Ρ ΠΎΠΏΡΡΠ° ΠΈΡΠΏΠΎΠ»ΡΠ·ΠΎΠ²Π°Π½ΠΈΡ.
ΠΠ΅ΡΠ΅Π²ΠΎ ΡΠ΅ΡΠ΅Π½ΠΈΠΉ
ΠΠ°ΡΠΈ ΡΠ΅ΡΠ΅Π½ΠΈΡ ΠΌΠΎΠ³ΡΡ ΠΏΡΠΈΠ²ΠΎΠ΄ΠΈΡΡ ΠΊ ΡΠ°ΠΌΡΠΌ ΡΠ°Π·Π½ΡΠΌ ΡΠ΅Π·ΡΠ»ΡΡΠ°ΡΠ°ΠΌ Π΄Π»Ρ Π²Π°ΡΠ΅Π³ΠΎ Π±ΠΈΠ·Π½Π΅ΡΠ°, Π² ΠΊΠ°ΠΊΠΎΠΉ Π±Ρ ΠΎΡΡΠ°ΡΠ»ΠΈ Π²Ρ Π½ΠΈ ΡΠ°Π±ΠΎΡΠ°Π»ΠΈ.
ΠΠΎΠ·ΠΌΠΎΠΆΠ½ΠΎΡΡΡ ΡΠ΅ΡΡΠ΅Π·Π½ΡΡ
ΠΏΠΎΡΠ»Π΅Π΄ΡΡΠ²ΠΈΠΉ Π΄Π°ΠΆΠ΅ ΡΠ°ΠΌΡΡ
Π½Π΅Π·Π½Π°ΡΠΈΡΠ΅Π»ΡΠ½ΡΡ
ΡΠ΅ΡΠ΅Π½ΠΈΠΉ ΡΡΠ΅Π±ΡΠ΅Ρ Π³Π»ΡΠ±ΠΎΠΊΠΎΠ³ΠΎ ΠΎΡΠΌΡΡΠ»Π΅Π½ΠΈΡ Π²ΡΠ΅Ρ
Π²ΠΎΠ·ΠΌΠΎΠΆΠ½ΡΡ
Π²Π°ΡΠΈΠ°Π½ΡΠΎΠ² ΡΠ°Π·Π²ΠΈΡΠΈΡ ΡΠΎΠ±ΡΡΠΈΠΉ ΠΈ ΠΈΡ
Π²Π»ΠΈΡΠ½ΠΈΡ Π½Π° Π²Π°ΡΡ ΠΊΠΎΠΌΠΏΠ°Π½ΠΈΡ.
ΠΠ°Π½Π½ΡΠΉ ΡΠ°Π±Π»ΠΎΠ½ Π±Π»ΠΎΠΊ-ΡΡ
Π΅ΠΌΡ Π΄Π΅ΡΠ΅Π²Π° ΡΠ΅ΡΠ΅Π½ΠΈΠΉ ΠΏΠΎΠ΄ΡΠΊΠ°ΠΆΠ΅Ρ, ΠΊΠ°ΠΊ ΡΠΎΠ΅Π΄ΠΈΠ½ΠΈΡΡ ΡΠ°Π·Π½ΡΠ΅ Π²Π°ΡΠΈΠ°Π½ΡΡ ΡΠ΅ΡΠ΅Π½ΠΈΠΉ c ΠΈΡ
ΡΠ΅Π·ΡΠ»ΡΡΠ°ΡΠ°ΠΌΠΈ, ΡΡΠΎΠ±Ρ Π²ΡΠ±ΡΠ°ΡΡ Π½Π°ΠΈΠ»ΡΡΡΠΈΠΉ ΠΌΠ°ΡΡΡΡΡ.
ΠΠ΅ΠΆΡΡΠ½ΠΊΡΠΈΠΎΠ½Π°Π»ΡΠ½Π°Ρ Π±Π»ΠΎΠΊ-ΡΡ Π΅ΠΌΠ°
ΠΠΎΠ»ΡΡΠΈΠ½ΡΡΠ²ΠΎ Π±Π»ΠΎΠΊ-ΡΡ Π΅ΠΌ ΠΊΡΠΎΡΡ-ΡΡΠ½ΠΊΡΠΈΠΎΠ½Π°Π»ΡΠ½Ρ Π² ΡΠΎΠΌ ΡΠΌΡΡΠ»Π΅, ΡΡΠΎ Π² Π½ΠΈΡ ΡΡΠΈΡΡΠ²Π°ΡΡΡΡ ΡΠ°Π·Π½ΡΠ΅ Π²ΠΎΠ·ΠΌΠΎΠΆΠ½ΡΠ΅ ΡΠ΅Π·ΡΠ»ΡΡΠ°ΡΡ. ΠΡΠΎΡΡ-ΡΡΠ½ΠΊΡΠΈΠΎΠ½Π°Π»ΡΠ½ΠΎΡΡΡ ΠΎΡΠΎΠ±Π΅Π½Π½ΠΎ ΡΠ²ΠΎΠΉΡΡΠ²Π΅Π½Π½Π° Π΄ΠΈΠ°Π³ΡΠ°ΠΌΠΌΠ°ΠΌ Β«ΠΏΠ»Π°Π²Π°ΡΠ΅Π»ΡΠ½ΡΡ Π΄ΠΎΡΠΎΠΆΠ΅ΠΊΒ», ΠΏΠΎΡΠΊΠΎΠ»ΡΠΊΡ ΠΎΠ½ΠΈ Π²ΠΈΠ·ΡΠ°Π»ΠΈΠ·ΠΈΡΡΡΡ Π²ΠΊΠ»Π°Π΄ Π² ΠΏΡΠΎΠ΅ΠΊΡ ΡΠ°Π·Π»ΠΈΡΠ½ΡΡ ΡΡΠ°ΡΡΠ½ΠΈΠΊΠΎΠ² ΠΈ Π΅Π³ΠΎ ΡΠΊΠ²ΠΎΠ·Π½ΡΠ΅ Π²Π·Π°ΠΈΠΌΠΎΡΠ²ΡΠ·ΠΈ. ΠΠ°Π½Π½ΡΠΉ ΡΠ°Π±Π»ΠΎΠ½ ΠΊΡΠΎΡΡ-ΡΡΠ½ΠΊΡΠΈΠΎΠ½Π°Π»ΡΠ½ΠΎΠΉ Π±Π»ΠΎΠΊ-ΡΡ Π΅ΠΌΡ ΠΏΠΎΠΌΠΎΠΆΠ΅Ρ ΠΏΠΎΠ½ΡΡΡ, ΠΊΠ°ΠΊΠΈΠ΅ ΡΠ»Π΅ΠΌΠ΅Π½ΡΡ ΡΠΎΡΡΠ°Π²Π»ΡΡΡ ΠΏΡΠΎΠ΅ΠΊΡ ΠΈ ΠΊΠ°ΠΊ Π²Π·Π°ΠΈΠΌΠΎΡΠ²ΡΠ·Π°Π½Ρ Π΅Π³ΠΎ ΡΠ°Π·Ρ.
Π Π΅ΠΊΠΎΠΌΠ΅Π½Π΄Π°ΡΠΈΠΈ ΠΏΠΎ ΡΠΎΠ·Π΄Π°Π½ΠΈΡ Π±Π»ΠΎΠΊ-ΡΡ Π΅ΠΌ
ΠΡ ΡΠΆΠ΅ ΠΏΠΎΡΡΠΈ Π³ΠΎΡΠΎΠ²Ρ ΠΊ ΡΠ°ΠΌΠΎΡΡΠΎΡΡΠ΅Π»ΡΠ½ΠΎΠΌΡ ΠΏΠΎΡΡΡΠΎΠ΅Π½ΠΈΡ Π±Π»ΠΎΠΊ-ΡΡ
Π΅ΠΌ. ΠΡΡΠ°Π»ΠΎΡΡ Π»ΠΈΡΡ ΠΎΠ·Π½Π°ΠΊΠΎΠΌΠΈΡΡΡΡ Ρ Π½Π΅ΠΊΠΎΡΠΎΡΡΠΌΠΈ ΡΠ΅ΠΊΠΎΠΌΠ΅Π½Π΄Π°ΡΠΈΡΠΌΠΈ ΠΈ ΡΠ΅ΠΊΠΎΠΌΠ΅Π½Π΄ΠΎΠ²Π°Π½Π½ΡΠΌΠΈ ΠΏΠΎΠ΄Ρ
ΠΎΠ΄Π°ΠΌΠΈ ΠΊ ΡΠΎΠ·Π΄Π°Π½ΠΈΡ ΠΏΡΠ΅Π²ΠΎΡΡ
ΠΎΠ΄Π½ΡΡ
Π±Π»ΠΎΠΊ-ΡΡ
Π΅ΠΌ.
1. ΠΠ»ΠΎΠΊ-ΡΡ Π΅ΠΌΠ° Π΄ΠΎΠ»ΠΆΠ½Π° ΡΠΌΠ΅ΡΠ°ΡΡΡΡ Π½Π° ΠΎΠ΄Π½ΠΎΠΉ ΡΡΡΠ°Π½ΠΈΡΠ΅.
ΠΠ°ΠΆΠ½ΠΎ, ΡΡΠΎΠ±Ρ Π±Π»ΠΎΠΊ-ΡΡ Π΅ΠΌΡ Π»Π΅Π³ΠΊΠΎ ΡΠΈΡΠ°Π»ΠΈΡΡ ΠΈ Π±ΡΠ»ΠΈ ΠΏΠΎΠ½ΡΡΠ½Ρ. ΠΠΈΠΊΡΠΎ Π½Π΅ Π±ΡΠ΄Π΅Ρ Π»ΠΈΡΡΠ°ΡΡ ΡΡΡΠ°Π½ΠΈΡΡ ΠΈ Π΄Π΅ΡΠΆΠ°ΡΡ Π² Π³ΠΎΠ»ΠΎΠ²Π΅ Π²Π΅ΡΡ ΠΏΡΠΎΡΠ΅ΡΡ. ΠΡΠ»ΠΈ Π±Π»ΠΎΠΊ-ΡΡ Π΅ΠΌΠ° ΡΠΌΠ΅ΡΠ°Π΅ΡΡΡ Π½Π° ΡΡΡΠ°Π½ΠΈΡΠ΅, ΠΎΠ½Π° ΠΎΡΡΠ°Π΅ΡΡΡ ΠΏΡΠΎΡΡΠΎΠΉ ΠΈ ΡΠ΄ΠΎΠ±Π½ΠΎΠΉ Π΄Π»Ρ Π²ΠΎΡΠΏΡΠΈΡΡΠΈΡ.
2. ΠΡΠΏΠΎΠ»ΡΠ·ΡΠΉΡΠ΅ ΡΠ½ΠΈΡΠΈΡΠΈΡΠΎΠ²Π°Π½Π½ΡΠ΅ ΡΠΈΠΌΠ²ΠΎΠ»Ρ, ΡΠΈΠ³ΡΡΡ ΠΈ ΡΠ²Π΅ΡΠ°.
ΠΡΠΏΠΎΠ»ΡΠ·ΠΎΠ²Π°Π½ΠΈΠ΅ Π΅Π΄ΠΈΠ½ΠΎΠΎΠ±ΡΠ°Π·Π½ΡΡ ΡΠΈΠΌΠ²ΠΎΠ»ΠΎΠ² ΠΈ ΡΠΈΠ³ΡΡ Π½Π° Π±Π»ΠΎΠΊ-ΡΡ Π΅ΠΌΠ΅ ΠΏΠΎΠΌΠΎΠΆΠ΅Ρ ΡΠΎΡ ΡΠ°Π½ΠΈΡΡ ΡΠΎΠ³Π»Π°ΡΠΎΠ²Π°Π½Π½ΠΎΡΡΡ ΠΏΡΠΎΡΠ΅ΡΡΠ° ΠΈ ΡΠΏΡΠΎΡΡΠΈΡ Π΅Π³ΠΎ ΠΏΠΎΠ½ΠΈΠΌΠ°Π½ΠΈΠ΅. ΠΠ°ΠΆΠ΄ΡΠΉ ΡΠΈΠΌΠ²ΠΎΠ» Π΄ΠΎΠ»ΠΆΠ΅Π½ ΠΏΡΠ΅Π΄ΡΡΠ°Π²Π»ΡΡΡ ΠΎΡΠ΄Π΅Π»ΡΠ½ΡΠΉ ΡΠ»Π΅ΠΌΠ΅Π½Ρ ΠΏΡΠΎΡΠ΅ΡΡΠ°. ΠΡΠ»ΠΈ ΠΈΡΠΏΠΎΠ»ΡΠ·ΠΎΠ²Π°ΡΡ ΡΠ»ΠΈΡΠΊΠΎΠΌ ΠΌΠ½ΠΎΠ³ΠΎ ΡΠ°Π·Π½ΡΡ ΡΠΈΠΌΠ²ΠΎΠ»ΠΎΠ², ΡΡΠΎ Π·Π°ΡΡΡΠ΄Π½ΠΈΡ Π²ΠΎΡΠΏΡΠΈΡΡΠΈΠ΅ ΠΏΡΠΎΡΠ΅ΡΡΠ° ΠΈ ΠΎΡΠ΅Π½ΠΊΡ Ρ ΠΎΠ΄Π° Π΅Π³ΠΎ Π²ΡΠΏΠΎΠ»Π½Π΅Π½ΠΈΡ. Π£Π½ΠΈΡΠΈΠΊΠ°ΡΠΈΡΒ Π»Π΅ΠΆΠΈΡ Π² ΠΎΡΠ½ΠΎΠ²Π΅ ΠΏΠΎΠ½ΡΡΠ½ΠΎΠ³ΠΎ Π²ΠΈΠ·ΡΠ°Π»ΡΠ½ΠΎΠ³ΠΎ ΠΎΡΠΎΠ±ΡΠ°ΠΆΠ΅Π½ΠΈΡ ΠΏΡΠΎΡΠ΅ΡΡΠ°.
3. ΠΠΏΡΠ΅Π΄Π΅Π»ΠΈΡΠ΅ Π½Π°Π·Π½Π°ΡΠ΅Π½ΠΈΠ΅ Π±Π»ΠΎΠΊ-ΡΡ Π΅ΠΌΡ ΠΏΠ΅ΡΠ΅Π΄ Π½Π°ΡΠ°Π»ΠΎΠΌ Π΅Π΅ ΡΠΎΠ·Π΄Π°Π½ΠΈΡ.
ΠΠ°ΠΊ ΠΎΠ±ΡΡΡΠ½ΡΠ»ΠΎΡΡ Π²ΡΡΠ΅, ΡΡΠΎ Π²Π°ΠΆΠ½Π΅ΠΉΡΠΈΠΉ ΡΡΠ°ΠΏ ΠΏΡΠΈ ΡΠΎΠ·Π΄Π°Π½ΠΈΠΈ Π±Π»ΠΎΠΊ-ΡΡ
Π΅ΠΌΡ. ΠΠ»ΠΎΠΊ-ΡΡ
Π΅ΠΌΡ ΡΠ΄ΠΎΠ±Π½Π΅Π΅ Π²ΡΠ΅Π³ΠΎ ΠΈΡΠΏΠΎΠ»ΡΠ·ΠΎΠ²Π°ΡΡ Π΄Π»Ρ ΠΏΡΠ΅Π΄ΡΡΠ°Π²Π»Π΅Π½ΠΈΡ ΠΎΠΏΡΠ΅Π΄Π΅Π»Π΅Π½Π½ΠΎΠ³ΠΎ ΠΏΡΠΎΡΠ΅ΡΡΠ°. ΠΡΠΎ ΠΏΠΎΠΌΠΎΠ³Π°Π΅Ρ Π½Π°ΠΈΠ»ΡΡΡΠΈΠΌ ΠΎΠ±ΡΠ°Π·ΠΎΠΌ ΡΠ΅Π°Π»ΠΈΠ·ΠΎΠ²Π°ΡΡ Π½Π°Π·Π½Π°ΡΠ΅Π½ΠΈΠ΅ Π΄ΠΈΠ°Π³ΡΠ°ΠΌΠΌΡ.
4. Π Π°Π·ΠΌΠ΅ΡΠ°ΠΉΡΠ΅ Π΄Π°Π½Π½ΡΠ΅ Π² ΠΏΠΎΡΠ»Π΅Π΄ΠΎΠ²Π°ΡΠ΅Π»ΡΠ½ΠΎΡΡΠΈ ΡΠ»Π΅Π²Π° Π½Π°ΠΏΡΠ°Π²ΠΎ.
ΠΠ½ΡΠΎΡΠΌΠ°ΡΠΈΡ Π² Π±Π»ΠΎΠΊ-ΡΡ Π΅ΠΌΠ°Ρ Π΄ΠΎΠ»ΠΆΠ½Π° Π΄Π²ΠΈΠ³Π°ΡΡΡΡ Π² ΡΠΎΠΌ ΠΆΠ΅ Π½Π°ΠΏΡΠ°Π²Π»Π΅Π½ΠΈΠΈ, Π² ΠΊΠΎΡΠΎΡΠΎΠΌ ΠΌΡ ΡΠΈΡΠ°Π΅ΠΌ ΠΈ ΠΏΠΈΡΠ΅ΠΌ. ΠΡΠΎ ΠΏΠΎΠΌΠΎΠ³Π°Π΅Ρ ΡΠΎΡ ΡΠ°Π½ΠΈΡΡ ΠΏΡΠΎΡΡΠΎΡΡ ΠΈ ΡΠ΄ΠΎΠ±ΡΡΠ²ΠΎ Π²ΠΎΡΠΏΡΠΈΡΡΠΈΡ ΡΡΡΡΠΊΡΡΡΡ Π±Π»ΠΎΠΊ-ΡΡ Π΅ΠΌΡ.
5. ΠΡΠΈΠ²Π»Π΅ΠΊΠ°ΠΉΡΠ΅ Π΄Π»Ρ ΡΠΎΠ²ΠΌΠ΅ΡΡΠ½ΠΎΠΉ ΡΠ°Π±ΠΎΡΡ ΠΊΠ°ΠΊ ΠΌΠΎΠΆΠ½ΠΎ Π±ΠΎΠ»ΡΡΠ΅ ΡΡΠ°ΡΡΠ½ΠΈΠΊΠΎΠ²
ΠΠΎΠ»Π΅Π΅ ΡΠ΅ΠΌ Π²Π΅ΡΠΎΡΡΠ½ΠΎ, ΡΡΠΎ ΡΠΎΠ·Π΄Π°Π²Π°Π΅ΠΌΠ°Ρ Π±Π»ΠΎΠΊ-ΡΡ Π΅ΠΌΠ° Π±ΡΠ΄Π΅Ρ ΠΊΠ°ΡΠ°ΡΡΡΡ ΠΈ Π΄ΡΡΠ³ΠΈΡ ΡΠ»Π΅Π½ΠΎΠ² ΠΊΠΎΠΌΠ°Π½Π΄Ρ, ΠΎΡΠΎΠ±Π΅Π½Π½ΠΎ Π΅ΡΠ»ΠΈ ΡΡΠΎ Π±Π»ΠΎΠΊ-ΡΡ Π΅ΠΌΠ° Π±ΠΈΠ·Π½Π΅Ρ-ΠΏΡΠΎΡΠ΅ΡΡΠ°. ΠΠΌΠ΅ΡΡΠΎ ΡΠΎΠ³ΠΎ ΡΡΠΎΠ±Ρ ΡΠΎΠ·Π΄Π°Π²Π°ΡΡ Π½Π΅ΡΠΊΠΎΠ»ΡΠΊΠΎ Π±Π»ΠΎΠΊ-ΡΡ Π΅ΠΌ Π΄Π»Ρ ΠΎΠ΄Π½ΠΎΠΉ ΡΠΈΡΡΠ΅ΠΌΡ, ΠΏΡΠΈΠ²Π»Π΅ΠΊΠΈΡΠ΅ ΠΊ ΡΠ°Π±ΠΎΡΠ΅ ΡΡΠ°ΡΡΠ²ΡΡΡΠΈΡ Π² ΠΏΡΠΎΡΠ΅ΡΡΠ΅ ΡΠ»Π΅Π½ΠΎΠ² ΠΊΠΎΠΌΠ°Π½Π΄Ρ. Miro ΠΏΠΎΠ·Π²ΠΎΠ»ΡΠ΅Ρ Π»Π΅Π³ΠΊΠΎ Π΄Π΅Π»ΠΈΡΡΡΡ Π±Π»ΠΎΠΊ-ΡΡ Π΅ΠΌΠ°ΠΌΠΈ Ρ ΠΊΠΎΠ»Π»Π΅Π³Π°ΠΌΠΈ, Π³Π΄Π΅ Π±Ρ ΠΎΠ½ΠΈ Π½ΠΈ Π½Π°Ρ ΠΎΠ΄ΠΈΠ»ΠΈΡΡ, ΡΠ΅ΡΠ΅Π· Slack, ΡΠ»Π΅ΠΊΡΡΠΎΠ½Π½ΡΡ ΠΏΠΎΡΡΡ ΠΈΠ»ΠΈ ΠΏΡΠΈΠ²Π°ΡΠ½ΡΠΉ ΠΊΠ°Π½Π°Π».
6. ΠΠ½ΠΎΡΠΈΡΠ΅ Π½Π΅ΠΎΠ±Ρ ΠΎΠ΄ΠΈΠΌΡΠ΅ ΠΈΠ·ΠΌΠ΅Π½Π΅Π½ΠΈΡ.
Π ΡΡΡΠ°ΡΠ΅Π²ΡΠ΅ΠΉ ΠΈ Π½Π΅ΡΠΎΡΠ½ΠΎΠΉ Π±Π»ΠΎΠΊ-ΡΡ
Π΅ΠΌΠ΅ ΠΌΠ°Π»ΠΎ ΠΏΠΎΠ»ΡΠ·Ρ. ΠΠΎΠ»Π΅Π΅ ΡΠΎΠ³ΠΎ, ΡΠ°ΠΊΠ°Ρ Π±Π»ΠΎΠΊ-ΡΡ
Π΅ΠΌΠ° ΠΌΠΎΠΆΠ΅Ρ ΠΏΡΠΈΠ²Π΅ΡΡΠΈ ΠΊ ΠΏΡΡΠ°Π½ΠΈΡΠ΅ ΠΈ ΠΎΡΠΈΠ±ΠΊΠ°ΠΌ, ΡΡΠΎ, Π² ΡΠ²ΠΎΡ ΠΎΡΠ΅ΡΠ΅Π΄Ρ, ΡΠΎΠ·Π΄Π°ΡΡ ΡΠ΅ΡΡΠ΅Π·Π½ΡΠ΅ ΠΏΡΠΎΠ±Π»Π΅ΠΌΡ Π΄Π»Ρ Π²Π°ΡΠ΅ΠΉ ΠΊΠΎΠΌΠ°Π½Π΄Ρ.
ΠΠ΅ Π·Π°Π±ΡΠ²Π°ΠΉΡΠ΅ ΠΏΠΎΠ΄Π΄Π΅ΡΠΆΠΈΠ²Π°ΡΡ Π°ΠΊΡΡΠ°Π»ΡΠ½ΠΎΡΡΡ Π±Π»ΠΎΠΊ-ΡΡ
Π΅ΠΌΡ, Π΄ΠΎΠ±Π°Π²Π»ΡΡ Π² Π½Π΅Π΅ Π½ΠΎΠ²ΡΠ΅ ΡΡΠ°ΠΏΡ ΠΈ Π΄Π°Π½Π½ΡΠ΅ ΠΏΠΎ ΠΌΠ΅ΡΠ΅ ΠΈΠ·ΠΌΠ΅Π½Π΅Π½ΠΈΡ ΡΠΈΡΡΠ΅ΠΌΡ ΠΈΠ»ΠΈ ΠΏΡΠΎΡΠ΅ΡΡΠ°.
ΠΡΠ»ΠΈ ΠΊΠΎΠΌΠ°Π½Π΄Π° ΡΠ΅Π³ΡΠ»ΡΡΠ½ΠΎ ΠΏΠΎΠ»ΡΠ·ΡΠ΅ΡΡΡ Π΄ΠΎΠΊΡΠΌΠ΅Π½ΡΠ°ΡΠΈΠ΅ΠΉ, Π»Π΅ΠΆΠ°ΡΠ΅ΠΉ Π² ΠΎΡΠ½ΠΎΠ²Π΅ Π±Π»ΠΎΠΊ-ΡΡ
Π΅ΠΌΡ, ΡΡΠΎ ΠΎΠ±Π»Π΅Π³ΡΠ°Π΅Ρ Π·Π°Π΄Π°ΡΡ ΠΏΠΎ ΠΏΠΎΠ΄Π΄Π΅ΡΠΆΠ°Π½ΠΈΡ Π΅Π΅ Π°ΠΊΡΡΠ°Π»ΡΠ½ΠΎΡΡΠΈ. Π ΠΏΡΠΎΡΠΈΠ²Π½ΠΎΠΌ ΡΠ»ΡΡΠ°Π΅ Π·Π°ΠΏΠ»Π°Π½ΠΈΡΡΠΉΡΠ΅ ΡΠΎΠ²Π΅ΡΠ°Π½ΠΈΡ, Π½Π° ΠΊΠΎΡΠΎΡΡΡ
Π²Ρ ΡΠΌΠΎΠΆΠ΅ΡΠ΅ ΠΏΠ΅ΡΠ΅ΡΠΌΠ°ΡΡΠΈΠ²Π°ΡΡ Π²ΡΠ΅ Π±Π»ΠΎΠΊ-ΡΡ
Π΅ΠΌΡ Π²Π°ΡΠ΅ΠΉ ΠΊΠΎΠΌΠ°Π½Π΄Ρ ΠΈ Π²Π½ΠΎΡΠΈΡΡ Π½Π΅ΠΎΠ±Ρ
ΠΎΠ΄ΠΈΠΌΡΠ΅ ΠΈΠ·ΠΌΠ΅Π½Π΅Π½ΠΈΡ.
ΠΡΠΏΠΎΠ»ΡΠ·ΡΠΉΡΠ΅ Π±Π»ΠΎΠΊ-ΡΡ Π΅ΠΌΡ Π΄Π»Ρ Π²ΠΈΠ·ΡΠ°Π»ΠΈΠ·Π°ΡΠΈΠΈ ΡΠ΅ΡΠ΅Π½ΠΈΠΉ.
Π’Π΅ΠΏΠ΅ΡΡ Π²Ρ Π³ΠΎΡΠΎΠ²Ρ ΠΊ ΡΠΎΠ·Π΄Π°Π½ΠΈΡ, ΡΡΠ΅Π½ΠΈΡ ΠΈ ΠΏΠΎΠ½ΠΈΠΌΠ°Π½ΠΈΡ Π±Π»ΠΎΠΊ-ΡΡ Π΅ΠΌ. ΠΡΠ±ΡΠ°Π² ΠΏΡΠ°Π²ΠΈΠ»ΡΠ½ΡΠΉ ΡΠΈΠΏ Π±Π»ΠΎΠΊ-ΡΡ Π΅ΠΌΡ, Π²Ρ ΠΎΠ±Π΅ΡΠΏΠ΅ΡΠΈΡΠ΅ ΠΏΠΎΠ½ΠΈΠΌΠ°Π½ΠΈΠ΅ Π²ΡΠ΅ΠΌΠΈ ΡΠ»Π΅Π½Π°ΠΌΠΈ ΠΊΠΎΠΌΠ°Π½Π΄Ρ Π½Π°ΠΏΡΠ°Π²Π»Π΅Π½ΠΈΡ ΡΠ°Π·Π²ΠΈΡΠΈΡ ΠΏΡΠΎΠ΅ΠΊΡΠ° ΠΈ ΠΏΡΡΠΈ, ΠΏΠΎ ΠΊΠΎΡΠΎΡΠΎΠΌΡ ΡΠ»Π΅Π΄ΡΠ΅Ρ ΠΈΠ΄ΡΠΈ. ΠΡΠ΅Π΄ΡΡΠ°Π²ΡΡΠ΅, ΡΡΠΎ Π±Π»ΠΎΠΊ-ΡΡ Π΅ΠΌΠ°Β β ΡΡΠΎ ΠΊΠ°ΡΡΠ°, ΠΊΠΎΡΠΎΡΠ°Ρ ΠΏΠΎΠΌΠΎΠ³Π°Π΅Ρ Π²ΡΠ΅ΠΌ Π½Π°ΠΉΡΠΈ Π΄ΠΎΡΠΎΠ³Ρ. ΠΠΎΠΆΠ΅ΡΠ΅ ΠΎΡΠΏΡΠ°Π²Π»ΡΡΡΡΡ Π² ΠΏΡΡΡ! ΠΡΠΎΡΡΠΎΠΉ ΠΈ Π² ΡΠΎ ΠΆΠ΅ Π²ΡΠ΅ΠΌΡ ΡΡΡΠ΅ΠΊΡΠΈΠ²Π½ΡΠΉ ΠΊΠΎΠ½ΡΡΡΡΠΊΡΠΎΡ Π±Π»ΠΎΠΊ-ΡΡ Π΅ΠΌ Π² Miro ΡΠΎΠ΄Π΅ΡΠΆΠΈΡ Π²ΡΠ΅ Π½Π΅ΠΎΠ±Ρ ΠΎΠ΄ΠΈΠΌΠΎΠ΅ Π΄Π»Ρ ΡΠΎΠ·Π΄Π°Π½ΠΈΡ Π²Π°ΡΠ΅ΠΉ ΠΏΠ΅ΡΠ²ΠΎΠΉ Π±Π»ΠΎΠΊ-ΡΡ Π΅ΠΌΡ. Π¨Π°Π±Π»ΠΎΠ½Ρ Π±Π»ΠΎΠΊ-ΡΡ Π΅ΠΌ ΠΏΠΎΠΌΠΎΠ³ΡΡ Π² ΠΊΡΠ°ΡΡΠ°ΠΉΡΠΈΠ΅ ΡΡΠΎΠΊΠΈ ΠΈ Π±Π΅Π· ΠΈΠ·Π»ΠΈΡΠ½ΠΈΡ ΡΡΠΈΠ»ΠΈΠΉ ΠΏΠΎΡΡΡΠΎΠΈΡΡ ΠΏΡΠΎΡΠ΅ΡΡΠΈΠΎΠ½Π°Π»ΡΠ½ΠΎ Π²ΡΠ³Π»ΡΠ΄ΡΡΠΈΠ΅ Π±Π»ΠΎΠΊ-ΡΡ Π΅ΠΌΡ.
Π‘ΠΎΠ·Π΄Π°ΡΠ΅Π»Ρ Π±Π»ΠΎΠΊ-ΡΡ Π΅ΠΌ | ΠΠ΅ΡΠΏΠ»Π°ΡΠ½ΡΠ΅ Π±Π»ΠΎΠΊ-ΡΡ Π΅ΠΌΡ ΠΎΠ½Π»Π°ΠΉΠ½
ΠΡΠΎΠ³ΡΠ°ΠΌΠΌΠ½ΠΎΠ΅ ΠΎΠ±Π΅ΡΠΏΠ΅ΡΠ΅Π½ΠΈΠ΅ Π΄Π»Ρ ΡΠΎΠ·Π΄Π°Π½ΠΈΡ Π±Π»ΠΎΠΊ-ΡΡ Π΅ΠΌ ΡΡΠ°Π»ΠΎ ΠΏΡΠΎΡΠ΅
Π£Π·Π½Π°ΠΉΡΠ΅, ΠΊΠ°ΠΊ Π½Π°Ρ Π³Π΅Π½Π΅ΡΠ°ΡΠΎΡ Π±Π»ΠΎΠΊ-ΡΡ
Π΅ΠΌ ΠΌΠΎΠΆΠ΅Ρ ΠΏΠΎΠΌΠΎΡΡ Π²Π°ΠΌ Ρ Π»Π΅Π³ΠΊΠΎΡΡΡΡ ΡΠΎΠ·Π΄Π°Π²Π°ΡΡ Π±Π»ΠΎΠΊ-ΡΡ
Π΅ΠΌΡ, Π² ΡΠΎΠΌ ΡΠΈΡΠ»Π΅ ΡΡΠ½ΠΊΡΠΈΠΎΠ½Π°Π»ΡΠ½ΡΠ΅ Π±Π»ΠΎΠΊ-ΡΡ
Π΅ΠΌΡ.
ΠΡΠΏΠΎΠ»ΡΠ·ΠΎΠ²Π°Π½ΠΈΠ΅ Π²ΡΡΡΠΎΠ΅Π½Π½ΡΡ ΡΠΈΠ³ΡΡ
ΠΡ ΡΠΏΡΠΎΡΠ°Π΅ΠΌ ΡΠΎΠ·Π΄Π°Π½ΠΈΠ΅ Π±Π»ΠΎΠΊ-ΡΡ Π΅ΠΌ β Π½Π°ΡΠΈ Π±ΠΈΠ±Π»ΠΈΠΎΡΠ΅ΠΊΠΈ ΡΠΈΠ³ΡΡ Π²ΠΊΠ»ΡΡΠ°ΡΡ ΡΠΎΡΠ½ΠΈ ΡΡΠ°Π½Π΄Π°ΡΡΠ½ΡΡ ΡΠΈΠΌΠ²ΠΎΠ»ΠΎΠ² ΠΈ ΠΎΠ±ΠΎΠ·Π½Π°ΡΠ΅Π½ΠΈΠΉ Π΄Π»Ρ ΡΠ°ΠΊΠΈΡ ΡΠ»Π΅ΠΌΠ΅Π½ΡΠΎΠ², ΠΊΠ°ΠΊ ΡΠ»Π΅ΠΊΡΡΠΈΡΠ΅ΡΠΊΠΈΠ΅ ΠΊΠΎΠΌΠΏΠΎΠ½Π΅Π½ΡΡ, Π°ΡΠ΄ΠΈΠΎΡΠΈΡΡΠ΅ΠΌΡ ΠΈ Ρ. Π΄.
ΠΠΎΠΏΡΠΎΠ±ΡΠΉΡΠ΅ ΡΠ°Π±Π»ΠΎΠ½ Π±Π»ΠΎΠΊ-ΡΡ Π΅ΠΌΡ
Π§ΡΠΎΠ±Ρ Π½Π°ΡΠ°ΡΡ ΡΠ°Π±ΠΎΡΡ Π΅ΡΠ΅ Π±ΡΡΡΡΠ΅Π΅, Π½Π°ΡΠ½ΠΈΡΠ΅ Ρ ΠΎΠ΄Π½ΠΎΠ³ΠΎ ΠΈΠ· Π½Π°ΡΠΈΡ Π½Π°ΡΡΡΠ°ΠΈΠ²Π°Π΅ΠΌΡΡ ΡΠ°Π±Π»ΠΎΠ½ΠΎΠ². Π‘ΠΎΠ·Π΄Π°Π² Π΄ΠΈΠ°Π³ΡΠ°ΠΌΠΌΡ, ΠΈΡΠΏΠΎΠ»ΡΠ·ΡΠΉΡΠ΅ Π½Π°ΡΠΈ ΠΈΠ½ΡΠ΅Π»Π»Π΅ΠΊΡΡΠ°Π»ΡΠ½ΡΠ΅ ΡΡΠ½ΠΊΡΠΈΠΈ ΡΠΎΡΠΌΠ°ΡΠΈΡΠΎΠ²Π°Π½ΠΈΡ, ΡΡΠΎΠ±Ρ ΡΠΏΠΎΡΡΠ΄ΠΎΡΠΈΡΡ Π΅Π΅ ΠΏΠΎ ΡΠ²ΠΎΠ΅ΠΌΡ Π²ΠΊΡΡΡ.
Π£Π΄ΠΎΠ±Π½Π°Ρ ΡΠΎΠ²ΠΌΠ΅ΡΡΠ½Π°Ρ ΡΠ°Π±ΠΎΡΠ°
ΠΠ»ΠΎΠΊ-ΡΡ
Π΅ΠΌΡ ΠΏΠΎΠΌΠΎΠ³Π°ΡΡ Π΄ΠΎΠ½Π΅ΡΡΠΈ ΠΎΠ±ΡΠΈΠΉ ΠΎΠ±Π·ΠΎΡ Π²Π°ΡΠ΅ΠΉ ΡΠΈΡΡΠ΅ΠΌΡ Π΄ΠΎ ΠΌΠ΅Π½Π΅Π΅ ΡΠ΅Ρ
Π½ΠΈΡΠ΅ΡΠΊΠΈΡ
Π·Π°ΠΈΠ½ΡΠ΅ΡΠ΅ΡΠΎΠ²Π°Π½Π½ΡΡ
Π»ΠΈΡ. ΠΠΎΡΠΏΠΎΠ»ΡΠ·ΡΠΉΡΠ΅ΡΡ ΠΏΡΠ΅ΠΈΠΌΡΡΠ΅ΡΡΠ²Π°ΠΌΠΈ ΠΌΠΎΡΠ½ΡΡ
ΡΡΠ½ΠΊΡΠΈΠΉ ΡΠΎΠ²ΠΌΠ΅ΡΡΠ½ΠΎΠΉ ΡΠ°Π±ΠΎΡΡ, ΡΠ°ΠΊΠΈΡ
ΠΊΠ°ΠΊ ΡΠ°Ρ Π² ΡΠ΅Π΄Π°ΠΊΡΠΎΡΠ΅, ΠΊΠΎΠΌΠΌΠ΅Π½ΡΠ°ΡΠΈΠΈ ΠΈ ΡΠ²Π΅Π΄ΠΎΠΌΠ»Π΅Π½ΠΈΡ @mention, ΡΡΠΎΠ±Ρ ΠΊΠΎΠΌΠ°Π½Π΄Ρ ΠΌΠΎΠ³Π»ΠΈ ΡΠ°Π±ΠΎΡΠ°ΡΡ Π²ΠΌΠ΅ΡΡΠ΅ Π² ΡΠ΅ΠΆΠΈΠΌΠ΅ ΡΠ΅Π°Π»ΡΠ½ΠΎΠ³ΠΎ Π²ΡΠ΅ΠΌΠ΅Π½ΠΈ.
Π Π°Π±ΠΎΡΠ°ΠΉΡΠ΅ Π³Π΄Π΅ ΡΠ³ΠΎΠ΄Π½ΠΎ
ΠΠ°ΡΠ΅ ΠΏΡΠΎΠ³ΡΠ°ΠΌΠΌΠ½ΠΎΠ΅ ΠΎΠ±Π΅ΡΠΏΠ΅ΡΠ΅Π½ΠΈΠ΅ Π΄Π»Ρ ΡΠΎΠ·Π΄Π°Π½ΠΈΡ Π±Π»ΠΎΠΊ-ΡΡ Π΅ΠΌ ΠΎΡΠ½ΠΎΠ²Π°Π½ΠΎ Π½Π° ΠΎΠ±Π»Π°ΡΠ½ΡΡ ΡΠ΅Ρ Π½ΠΎΠ»ΠΎΠ³ΠΈΡΡ . Π‘ΠΎΠ·Π΄Π°ΠΉΡΠ΅ ΡΠ²ΠΎΡ Π±Π»ΠΎΠΊ-ΡΡ Π΅ΠΌΡ ΠΈΠ· Π»ΡΠ±ΠΎΠ³ΠΎ ΠΌΠ΅ΡΡΠ°, Π½Π΅Π·Π°Π²ΠΈΡΠΈΠΌΠΎ ΠΎΡ ΡΠΎΠ³ΠΎ, ΠΊΠ°ΠΊΠΎΠΉ Π±ΡΠ°ΡΠ·Π΅Ρ, ΠΎΠΏΠ΅ΡΠ°ΡΠΈΠΎΠ½Π½ΡΡ ΡΠΈΡΡΠ΅ΠΌΡ ΠΈΠ»ΠΈ ΡΡΡΡΠΎΠΉΡΡΠ²ΠΎ Π²Ρ ΠΏΡΠ΅Π΄ΠΏΠΎΡΠΈΡΠ°Π΅ΡΠ΅ ΠΈΡΠΏΠΎΠ»ΡΠ·ΠΎΠ²Π°ΡΡ.
ΠΡΠΏΠΎΠ»ΡΠ·ΡΠΉΡΠ΅ Π²ΠΎΠ·ΠΌΠΎΠΆΠ½ΠΎΡΡΠΈ ΠΈΠ½ΡΠ΅Π³ΡΠ°ΡΠΈΠΈ Lucidchart
ΠΡΡΠ°Π²Π»ΡΠΉΡΠ΅ Π±Π»ΠΎΠΊ-ΡΡ
Π΅ΠΌΡ, ΡΠΎΠ·Π΄Π°Π½Π½ΡΠ΅ Π² Lucidchart, Π½Π΅ΠΏΠΎΡΡΠ΅Π΄ΡΡΠ²Π΅Π½Π½ΠΎ Π² Π²ΠΈΠΊΠΈ Confluence ΠΈ Π·Π°Π΄Π°ΡΠΈ Jira Ρ ΠΏΠΎΠΌΠΎΡΡΡ Π½Π°ΡΠΈΡ
ΠΏΡΠΈΠ»ΠΎΠΆΠ΅Π½ΠΈΠΉ Atlassian. ΠΠΊΠ»ΡΡΠΈΡΠ΅ ΡΡΡΠ»ΠΊΡ Π½Π° Π²Π°Ρ ΡΠ°Π±ΠΎΡΠΈΠΉ Π΄ΠΎΠΊΡΠΌΠ΅Π½Ρ Lucidchart, ΡΡΠΎΠ±Ρ ΠΏΡΠ΅Π΄ΠΎΡΡΠ°Π²ΠΈΡΡ Π±ΠΎΠ»ΡΡΠ΅ ΠΊΠΎΠ½ΡΠ΅ΠΊΡΡΠ° Π΄Π»Ρ Π·Π°ΠΏΡΠΎΡΠΎΠ² Π½Π° Π²ΡΡΡΠ³ΠΈΠ²Π°Π½ΠΈΠ΅ Π² GitHub. ΠΠ»Π°Π³ΠΎΠ΄Π°ΡΡ ΠΈΠ½ΡΠ΅Π³ΡΠ°ΡΠΈΠΈ Ρ ΡΠ°ΠΊΠΈΠΌΠΈ ΠΏΠ»Π°ΡΡΠΎΡΠΌΠ°ΠΌΠΈ, ΠΊΠ°ΠΊ Google Workspace, Microsoft Office, Microsoft Teams ΠΈ Slack, Π²Ρ ΠΌΠΎΠΆΠ΅ΡΠ΅ ΠΏΠΎΠ»ΡΡΠ°ΡΡ Π΄ΠΎΡΡΡΠΏ ΠΊ ΡΠ²ΠΎΠΈΠΌ Π΄ΠΈΠ°Π³ΡΠ°ΠΌΠΌΠ°ΠΌ, ΡΠ΅Π΄Π°ΠΊΡΠΈΡΠΎΠ²Π°ΡΡ ΠΈΡ
ΠΈ Π΄Π΅Π»ΠΈΡΡΡΡ ΠΈΠΌΠΈ ΠΈΠ· Π»ΡΠ±ΠΎΠ³ΠΎ ΠΌΠ΅ΡΡΠ°.
ΠΠΎΠ²Π΅ΡΡΡΠ΅ΡΡ Π½Π°ΡΠΈΠΌ ΠΏΡΠ΅Π²ΠΎΡΡ ΠΎΠ΄Π½ΡΠΌ ΠΎΡΠ·ΡΠ²Π°ΠΌ
ΠΡΠΆΠ½ΠΎ Π²ΡΠΎΡΠΎΠ΅ ΠΌΠ½Π΅Π½ΠΈΠ΅? ΠΠ·Π½Π°ΠΊΠΎΠΌΡΡΠ΅ΡΡ Ρ Π½Π°ΡΠΈΠΌΠΈ ΠΎΠ±Π·ΠΎΡΠ°ΠΌΠΈ ΡΡΠΎΡΠΎΠ½Π½ΠΈΡ ΠΏΡΠΈΠ»ΠΎΠΆΠ΅Π½ΠΈΠΉ, ΡΠ°ΠΊΠΈΡ ΠΊΠ°ΠΊ Capterra, G2 ΠΈ TrustRadius. Π£ Π½Π°Ρ ΡΡΡΡΡΠΈ ΠΏΡΡΠΈΠ·Π²Π΅Π·Π΄ΠΎΡΠ½ΡΡ ΠΎΡΠ΅Π½ΠΎΠΊ ΠΈ Π²ΠΎΡΡΠΎΡΠΆΠ΅Π½Π½ΡΡ ΠΎΡΠ·ΡΠ²ΠΎΠ².
Π£Π·Π½Π°ΠΉΡΠ΅, ΠΏΠΎΡΠ΅ΠΌΡ ΠΊΠΎΠΌΠ°Π½Π΄Ρ ΠΈΡΠΏΠΎΠ»ΡΠ·ΡΡΡ Lucidchart Π² ΠΊΠ°ΡΠ΅ΡΡΠ²Π΅ ΠΈΠ½ΡΡΡΡΠΌΠ΅Π½ΡΠ° Π΄Π»Ρ ΡΠΎΠ·Π΄Π°Π½ΠΈΡ Π±Π»ΠΎΠΊ-ΡΡ Π΅ΠΌ
Π‘ΠΎΠ·Π΄Π°Π²Π°ΠΉΡΠ΅ ΡΡ Π΅ΠΌΡ, Π²ΠΈΠ·ΡΠ°Π»ΠΈΠ·ΠΈΡΡΠΉΡΠ΅ Π΄Π°Π½Π½ΡΠ΅ ΠΈ ΡΠΎΡΡΡΠ΄Π½ΠΈΡΠ°ΠΉΡΠ΅ Π½Π° ΠΎΠ΄Π½ΠΎΠΉ ΠΏΠ»Π°ΡΡΠΎΡΠΌΠ΅.
Π‘ΠΎΠ²ΠΌΠ΅ΡΡΠ½Π°Ρ ΡΠ°Π±ΠΎΡΠ°
Π‘ Π»Π΅Π³ΠΊΠΎΡΡΡΡ ΠΈΡΠΏΠΎΠ»ΡΠ·ΡΠΉΡΠ΅ Lucidchart Π½Π° Π»ΡΠ±ΠΎΠΌ ΡΡΡΡΠΎΠΉΡΡΠ²Π΅. Lucidchart ΠΏΠΎΠΌΠΎΠ³Π°Π΅Ρ ΠΊΠΎΠΌΠ°Π½Π΄Π°ΠΌ ΡΠΎΡΡΡΠ΄Π½ΠΈΡΠ°ΡΡ Π² ΡΠ΅ΠΆΠΈΠΌΠ΅ ΡΠ΅Π°Π»ΡΠ½ΠΎΠ³ΠΎ Π²ΡΠ΅ΠΌΠ΅Π½ΠΈ ΠΈΠ· Π»ΡΠ±ΠΎΠΉ ΡΠΎΡΠΊΠΈ ΠΌΠΈΡΠ°. ΠΠΎΠ²ΡΡΡΡΠ΅ ΠΏΡΠΎΠΈΠ·Π²ΠΎΠ΄ΠΈΡΠ΅Π»ΡΠ½ΠΎΡΡΡ, ΡΠ°Π±ΠΎΡΠ°Ρ Ρ Π²Π°ΡΠ΅ΠΉ ΠΊΠΎΠΌΠ°Π½Π΄ΠΎΠΉ Π΄Π»Ρ Π΄ΠΎΡΡΠΈΠΆΠ΅Π½ΠΈΡ Π²Π°ΡΠΈΡ
ΡΠ΅Π»Π΅ΠΉ.
Π―ΡΠ½ΠΎΡΡΡ
Lucidchart Π²Π½ΠΎΡΠΈΡ ΡΡΠ½ΠΎΡΡΡ Π² ΠΊΠΎΠΌΠΏΠ»Π΅ΠΊΡ. ΠΠ½ΡΠ΅Π»Π»Π΅ΠΊΡΡΠ°Π»ΡΠ½ΠΎΠ΅ ΠΏΠΎΡΡΡΠΎΠ΅Π½ΠΈΠ΅ Π΄ΠΈΠ°Π³ΡΠ°ΠΌΠΌ ΠΏΠΎΠ·Π²ΠΎΠ»ΡΠ΅Ρ Π±ΡΡΡΡΠΎ Π²ΠΈΠ·ΡΠ°Π»ΠΈΠ·ΠΈΡΠΎΠ²Π°ΡΡ ΠΏΡΠΎΠ΅ΠΊΡΡ ΠΈ ΠΏΡΠΎΡΠ΅ΡΡΡ ΠΎΡ Π½Π°ΡΠ°Π»Π° Π΄ΠΎ ΠΊΠΎΠ½ΡΠ°.
Π‘ΠΎΠ³Π»Π°ΡΠΈΠ΅
ΠΠΎΠ±Π΅ΠΉΡΠ΅ΡΡ ΡΠΎΠ³Π»Π°ΡΠΈΡ Ρ Π²Π°ΡΠ΅ΠΉ ΠΊΠΎΠΌΠ°Π½Π΄ΠΎΠΉ, ΡΠ°Π±ΠΎΡΠ°Ρ Π² ΠΎΠ΄Π½ΠΎΠΌ ΠΏΡΠΎΡΡΡΠ°Π½ΡΡΠ²Π΅. ΠΡΡΡΡΠΎ ΠΏΠ»Π°Π½ΠΈΡΡΠΉΡΠ΅ ΠΏΡΠΎΡΠ΅ΡΡΡ ΠΈ ΠΈΠ΄Π΅ΠΈ Π²ΠΌΠ΅ΡΡΠ΅ Π² ΡΠ΅ΠΆΠΈΠΌΠ΅ ΡΠ΅Π°Π»ΡΠ½ΠΎΠ³ΠΎ Π²ΡΠ΅ΠΌΠ΅Π½ΠΈ, ΡΡΠΎΠ±Ρ Π½Π΅ ΠΏΡΠΎΠΏΡΡΡΠΈΡΡ Π½ΠΈ ΠΎΠ΄Π½ΠΎΠΉ Π΄Π΅ΡΠ°Π»ΠΈ.
ΠΠΌΠ΅ΡΡΠ΅ Π»ΡΡΡΠ΅
Lucid Visual Collaboration Suite ΠΌΠ΅Π½ΡΠ΅Ρ ΡΠΏΠΎΡΠΎΠ± Π²Π°ΡΠ΅ΠΉ ΡΠ°Π±ΠΎΡΡ ΠΎΡ ΠΈΠ΄Π΅ΠΈ Π΄ΠΎ Π·Π°Π²Π΅ΡΡΠ΅Π½ΠΈΡ ΠΏΡΠΎΠ΅ΠΊΡΠ°. ΠΡΠΎΠ²Π΅Π΄ΠΈΡΠ΅ ΠΌΠΎΠ·Π³ΠΎΠ²ΠΎΠΉ ΡΡΡΡΠΌ ΠΈ ΡΠΏΠ»Π°Π½ΠΈΡΡΠΉΡΠ΅ Π² Lucidspark, Π° Π·Π°ΡΠ΅ΠΌ Π½Π°ΠΌΠ΅ΡΡΡΠ΅ Π΅Π³ΠΎ Π² Lucidchart. Π‘ΠΎΠ·Π΄Π°ΠΉΡΠ΅ ΠΆΠΈΠ²ΠΎΠΉ ΠΏΠ»Π°Π½ Π²Π°ΡΠ΅ΠΉ ΠΎΡΠ³Π°Π½ΠΈΠ·Π°ΡΠΈΠΈ.
ΠΠ°ΠΊ ΡΠ΄Π΅Π»Π°ΡΡ Π±Π»ΠΎΠΊ-Π΄ΠΈΠ°Π³ΡΠ°ΠΌΠΌΡ
ΠΠ°ΡΠ½ΠΈΡΠ΅ Π²ΠΈΠ·ΡΠ°Π»ΠΈΠ·ΠΈΡΠΎΠ²Π°ΡΡ ΡΠΈΡΡΠ΅ΠΌΡ
ΠΠ°ΡΠ½ΠΈΡΠ΅ Ρ ΡΠΈΡΡΠΎΠ³ΠΎ Ρ ΠΎΠ»ΡΡΠ° ΠΈΠ»ΠΈ ΠΎΠ΄Π½ΠΎΠ³ΠΎ ΠΈΠ· Π½Π°ΡΠΈΡ ΡΠ°Π±Π»ΠΎΠ½ΠΎΠ².
ΠΠΏΡΠ΅Π΄Π΅Π»ΠΈΡΠ΅ ΠΊΠΎΠΌΠΏΠΎΠ½Π΅Π½ΡΡ, Π²Ρ
ΠΎΠ΄Ρ ΠΈ Π²ΡΡ
ΠΎΠ΄Ρ ΡΠΈΡΡΠ΅ΠΌΡ, ΠΊΠΎΡΠΎΡΡΡ Π²Ρ ΡΠΈΡΡΠ΅ΡΠ΅.ΠΠΎΠ±Π°Π²ΠΈΡΡ ΡΠΈΠΌΠ²ΠΎΠ»Ρ
ΠΠ΅ΡΠ΅ΡΠ°ΡΠΈΡΠ΅ ΡΠΈΠΌΠ²ΠΎΠ»Ρ ΠΈ ΠΎΠ±ΠΎΠ·Π½Π°ΡΠ΅Π½ΠΈΡ ΠΈΠ· Π±ΠΈΠ±Π»ΠΈΠΎΡΠ΅ΠΊΠΈ ΡΠΎΡΠΌ Lucidchart Π½Π° ΡΠ²ΠΎΠΉ Ρ ΠΎΠ»ΡΡ. Π‘ΠΎΠ΅Π΄ΠΈΠ½ΠΈΡΠ΅ ΡΠΈΠ³ΡΡΡ Π½Π° Π±Π»ΠΎΠΊ-Π΄ΠΈΠ°Π³ΡΠ°ΠΌΠΌΠ΅ ΡΡΡΠ΅Π»ΠΊΠ°ΠΌΠΈ, ΡΡΠΎΠ±Ρ ΠΎΠ±ΠΎΠ·Π½Π°ΡΠΈΡΡ ΠΏΠΎΡΠΎΠΊ Π΄Π°Π½Π½ΡΡ .
ΠΠ°ΡΠΊΠΈΡΠΎΠ²ΠΊΠ° Π²Ρ ΠΎΠ΄ΠΎΠ² ΠΈ Π²ΡΡ ΠΎΠ΄ΠΎΠ²
ΠΠΏΡΠ΅Π΄Π΅Π»ΠΈΡΠ΅ ΠΈ ΠΎΠ±ΠΎΠ·Π½Π°ΡΡΡΠ΅ Π²Ρ ΠΎΠ΄Π½ΡΠ΅ Π΄Π°Π½Π½ΡΠ΅ Π² Π½Π°ΡΠ°Π»Π΅ Π±Π»ΠΎΠΊ-Π΄ΠΈΠ°Π³ΡΠ°ΠΌΠΌΡ ΠΈ ΡΠ΄Π΅Π»Π°ΠΉΡΠ΅ ΡΠΎ ΠΆΠ΅ ΡΠ°ΠΌΠΎΠ΅ Π΄Π»Ρ Π²ΡΡ ΠΎΠ΄Π½ΡΡ Π΄Π°Π½Π½ΡΡ Π² ΠΊΠΎΠ½ΡΠ΅.
ΠΡΠ΅Π΄ΡΡΠ°Π²ΡΡΠ΅, ΠΎΠΏΡΠ±Π»ΠΈΠΊΡΠΉΡΠ΅ ΠΈΠ»ΠΈ ΠΏΠΎΠ΄Π΅Π»ΠΈΡΠ΅ΡΡ
ΠΡΠ΅Π΄ΡΡΠ°Π²ΡΡΠ΅ ΡΠ²ΠΎΡ Π±Π»ΠΎΠΊ-ΡΡ Π΅ΠΌΡ ΠΏΡΡΠΌΠΎ ΠΈΠ· Lucidchart Π² ΡΠ΅ΠΆΠΈΠΌΠ΅ ΠΏΡΠ΅Π·Π΅Π½ΡΠ°ΡΠΈΠΈ ΠΈΠ»ΠΈ ΠΏΠΎΠ΄Π΅Π»ΠΈΡΠ΅ΡΡ Π΅Ρ. ΠΡ ΠΌΠΎΠΆΠ΅ΡΠ΅ ΠΎΡΠΏΡΠ°Π²ΠΈΡΡ Π΅Π³ΠΎ Π΄ΡΡΠ³ΠΈΠΌ Π² Π²ΠΈΠ΄Π΅ ΠΎΠΏΡΠ±Π»ΠΈΠΊΠΎΠ²Π°Π½Π½ΠΎΠΉ ΡΡΡΠ»ΠΊΠΈ ΠΈΠ»ΠΈ Ρ ΠΏΠΎΠΌΠΎΡΡΡ ΠΎΠ΄Π½ΠΎΠΉ ΠΈΠ· Π½Π°ΡΠΈΡ ΠΏΠΎΠ΄Π΄Π΅ΡΠΆΠΈΠ²Π°Π΅ΠΌΡΡ ΠΈΠ½ΡΠ΅Π³ΡΠ°ΡΠΈΠΉ.

ΠΠ»ΠΎΠΊ-ΡΡ Π΅ΠΌΠ° | Π€ΡΠ½ΠΊΡΠΈΠΎΠ½Π°Π»ΡΠ½Π°Ρ Π±Π»ΠΎΠΊ-ΡΡ Π΅ΠΌΠ° | Π€ΡΠ½ΠΊΡΠΈΠΎΠ½Π°Π»ΡΠ½Π°Ρ Π±Π»ΠΎΠΊ-ΡΡ Π΅ΠΌΠ°
ΠΠΈΠ±Π»ΠΈΠΎΡΠ΅ΠΊΠΈ Π²Π΅ΠΊΡΠΎΡΠ½ΡΡ
ΡΠ°Π±Π»ΠΎΠ½ΠΎΠ²: Π±Π»ΠΎΠΊ-ΡΡ
Π΅ΠΌΡ, Π±Π»ΠΎΠΊΠΈ Ρ ΠΏΠ΅ΡΡΠΏΠ΅ΠΊΡΠΈΠ²ΠΎΠΉ, Π²ΡΠ½ΠΎΡΠΊΠΈ, ΡΠΎΠ΅Π΄ΠΈΠ½ΠΈΡΠ΅Π»ΠΈ, Π²ΡΡΡΡΠΏΠ°ΡΡΠΈΠ΅ Π±Π»ΠΎΠΊΠΈ ΠΈΠ· ΡΠ΅ΡΠ΅Π½ΠΈΡ. ΠΠ»ΠΎΠΊ-ΡΡ
Π΅ΠΌΡ ΡΠΎΠ΄Π΅ΡΠΆΠ°Ρ ΠΎΠΏΡΠ΅Π΄Π΅Π»Π΅Π½Π½ΡΠ΅ ΡΠΈΠΌΠ²ΠΎΠ»Ρ Π±Π»ΠΎΠΊ-ΡΡ
Π΅ΠΌ, ΡΠ°ΠΊΠΈΠ΅ ΠΊΠ°ΠΊ ΡΡΡΠ΅Π»ΠΊΠΈ, ΡΠΈΠΌΠ²ΠΎΠ»Ρ Π²Π²ΠΎΠ΄Π°/Π²ΡΠ²ΠΎΠ΄Π°, ΡΠΈΠΌΠ²ΠΎΠ»Ρ Π½Π°ΡΠ°Π»Π°/ΠΊΠΎΠ½ΡΠ°, ΡΠΈΠΌΠ²ΠΎΠ»Ρ ΠΎΠ±ΡΠ°Π±ΠΎΡΠΊΠΈ, ΡΡΠ»ΠΎΠ²Π½ΡΠ΅ ΡΠΈΠΌΠ²ΠΎΠ»Ρ, ΡΠΈΠΌΠ²ΠΎΠ»Ρ ΠΊΠΎΠΌΠΌΠ΅Π½ΡΠ°ΡΠΈΠ΅Π². , Π²ΡΠ½ΠΎΡΠΊΠΈ, ΡΠΎΠ΅Π΄ΠΈΠ½ΠΈΡΠ΅Π»ΠΈ ΠΈ Ρ. Π΄. Π΄Π»Ρ ΠΏΡΠΎΠ³ΡΠ°ΠΌΠΌΠ½ΠΎΠ³ΠΎ ΠΎΠ±Π΅ΡΠΏΠ΅ΡΠ΅Π½ΠΈΡ Π΄Π»Ρ ΠΏΠΎΡΡΡΠΎΠ΅Π½ΠΈΡ Π΄ΠΈΠ°Π³ΡΠ°ΠΌΠΌ ΠΈ Π²Π΅ΠΊΡΠΎΡΠ½ΠΎΠΉ Π³ΡΠ°ΡΠΈΠΊΠΈ ConceptDraw PRO. Π Π΅ΡΠ΅Π½ΠΈΠ΅ Block Diagrams ΡΠΎΠ΄Π΅ΡΠΆΠΈΡΡΡ Π² ΠΎΠ±Π»Π°ΡΡΠΈ Β«ΠΠΈΠ°Π³ΡΠ°ΠΌΠΌΡΒ» Π² ConceptDraw Solution Park.
ΠΠ°ΠΌ Π½ΡΠΆΠ½ΠΎ Π½Π°ΡΠΈΡΠΎΠ²Π°ΡΡ ΡΡΠ½ΠΊΡΠΈΠΎΠ½Π°Π»ΡΠ½ΡΡ Π±Π»ΠΎΠΊ-ΡΡ
Π΅ΠΌΡ? Π’Ρ Ρ
ΡΠ΄ΠΎΠΆΠ½ΠΈΠΊ? Π’Π΅ΠΏΠ΅ΡΡ ΡΡΠΎ Π½Π΅ ΠΈΠΌΠ΅Π΅Ρ Π·Π½Π°ΡΠ΅Π½ΠΈΡ.
Π‘ ΡΠ΅ΡΠ΅Π½ΠΈΠ΅ΠΌ Β«ΠΠ»ΠΎΠΊ-ΡΡ
Π΅ΠΌΡΒ» ΠΈΠ· ΠΎΠ±Π»Π°ΡΡΠΈ Β«ΠΠΈΠ°Π³ΡΠ°ΠΌΠΌΡΒ» Π΄Π»Ρ ConceptDraw Solution Park Π²Π°ΠΌ Π½Π΅ Π½ΡΠΆΠ½ΠΎ Π±ΠΎΠ»ΡΡΠ΅ Π±ΡΡΡ Ρ
ΡΠ΄ΠΎΠΆΠ½ΠΈΠΊΠΎΠΌ, ΡΡΠΎΠ±Ρ ΡΠ°Π·ΡΠ°Π±ΠΎΡΠ°ΡΡ ΡΡΠ½ΠΊΡΠΈΠΎΠ½Π°Π»ΡΠ½ΡΡ Π±Π»ΠΎΠΊ-ΡΡ
Π΅ΠΌΡ Π»ΡΠ±ΠΎΠΉ ΡΠ»ΠΎΠΆΠ½ΠΎΡΡΠΈ.
ΠΠ°ΠΌ Π½ΡΠΆΠ½ΠΎ ΡΠΏΡΠΎΠ΅ΠΊΡΠΈΡΠΎΠ²Π°ΡΡ ΡΡΠ½ΠΊΡΠΈΠΎΠ½Π°Π»ΡΠ½ΡΡ Π±Π»ΠΎΠΊ-ΡΡ Π΅ΠΌΡ ΠΈ ΠΌΠ΅ΡΡΠ°Π΅ΡΠ΅ Π½Π°ΠΉΡΠΈ ΠΏΠΎΠ»Π΅Π·Π½ΡΠ΅ ΠΈΠ½ΡΡΡΡΠΌΠ΅Π½ΡΡ, ΡΡΠΎΠ±Ρ ΡΠ΄Π΅Π»Π°ΡΡ Π΅Π΅ ΠΏΡΠΎΡΠ΅, Π±ΡΡΡΡΠ΅Π΅ ΠΈ ΡΡΡΠ΅ΠΊΡΠΈΠ²Π½Π΅Π΅? ConceptDraw PRO ΠΏΡΠ΅Π΄Π»Π°Π³Π°Π΅Ρ ΡΠ΅ΡΠ΅Π½ΠΈΠ΅ Π΄Π»Ρ Π±Π»ΠΎΠΊ-ΡΡ Π΅ΠΌ ΠΈΠ· ΠΎΠ±Π»Π°ΡΡΠΈ Β«ΠΠΈΠ°Π³ΡΠ°ΠΌΠΌΡΒ», ΠΊΠΎΡΠΎΡΠΎΠ΅ ΠΏΠΎΠΌΠΎΠΆΠ΅Ρ Π²Π°ΠΌ!
Β«Π¦Π΅Π»Π΅Π²Π°Ρ ΡΠ΅ΠΊΠ»Π°ΠΌΠ° β ΡΡΠΎ Π²ΠΈΠ΄ ΡΠ΅ΠΊΠ»Π°ΠΌΡ, ΠΏΡΠΈ ΠΊΠΎΡΠΎΡΠΎΠΌ ΡΠ΅ΠΊΠ»Π°ΠΌΠ½ΡΠ΅ ΠΎΠ±ΡΡΠ²Π»Π΅Π½ΠΈΡ ΡΠ°Π·ΠΌΠ΅ΡΠ°ΡΡΡΡ ΡΠ°ΠΊΠΈΠΌ ΠΎΠ±ΡΠ°Π·ΠΎΠΌ, ΡΡΠΎΠ±Ρ ΠΎΡ
Π²Π°ΡΠΈΡΡ ΠΏΠΎΡΡΠ΅Π±ΠΈΡΠ΅Π»Π΅ΠΉ Π½Π° ΠΎΡΠ½ΠΎΠ²Π΅ ΡΠ°Π·Π»ΠΈΡΠ½ΡΡ
Ρ
Π°ΡΠ°ΠΊΡΠ΅ΡΠΈΡΡΠΈΠΊ, ΡΠ°ΠΊΠΈΡ
ΠΊΠ°ΠΊ Π΄Π΅ΠΌΠΎΠ³ΡΠ°ΡΠΈΡΠ΅ΡΠΊΠΈΠ΅, ΠΏΡΠΈΡ
ΠΎΠ³ΡΠ°ΡΠΈΡΠ΅ΡΠΊΠΈΠ΅, ΠΏΠΎΠ²Π΅Π΄Π΅Π½ΡΠ΅ΡΠΊΠΈΠ΅ ΠΏΠ΅ΡΠ΅ΠΌΠ΅Π½Π½ΡΠ΅ (Π½Π°ΠΏΡΠΈΠΌΠ΅Ρ, ΠΈΡΡΠΎΡΠΈΡ ΠΏΠΎΠΊΡΠΏΠΎΠΊ ΠΏΡΠΎΠ΄ΡΠΊΡΠ°) ΠΈ ΡΠΈΡΠΌΠΎΠ³ΡΠ°ΡΠΈΡΠ΅ΡΠΊΠΈΠ΅ ΠΏΠ΅ΡΠ΅ΠΌΠ΅Π½Π½ΡΠ΅ … ΠΈΠ»ΠΈ Π΄ΡΡΠ³ΠΈΠ΅ Π²ΡΠΎΡΠΎΡΡΠ΅ΠΏΠ΅Π½Π½ΡΠ΅ Π΄Π΅ΡΡΠ΅Π»ΡΠ½ΠΎΡΡΠΈ, ΠΊΠΎΡΠΎΡΡΠ΅ ΡΠ»ΡΠΆΠ°Ρ ΠΏΡΠΎΠΊΡΠΈ Π΄Π»Ρ ΡΡΠΈΡ
ΡΠ΅ΡΡ.
ΠΠ°ΠΈΠ±ΠΎΠ»Π΅Π΅ ΡΠ°ΡΠ³Π΅ΡΠΈΡΠΎΠ²Π°Π½Π½Π°Ρ ΡΠ΅ΠΊΠ»Π°ΠΌΠ° Π² Π½ΠΎΠ²ΡΡ
ΠΌΠ΅Π΄ΠΈΠ° Π² Π½Π°ΡΡΠΎΡΡΠ΅Π΅ Π²ΡΠ΅ΠΌΡ ΠΈΡΠΏΠΎΠ»ΡΠ·ΡΠ΅Ρ ΠΏΡΠΎΠΊΡΠΈ-ΡΠ΅ΡΠ²Π΅ΡΡ Π²ΡΠΎΡΠΎΠ³ΠΎ ΠΏΠΎΡΡΠ΄ΠΊΠ° Π΄Π»Ρ ΡΠ°ΡΠ³Π΅ΡΠΈΠ½Π³Π°, ΡΠ°ΠΊΠΈΠ΅ ΠΊΠ°ΠΊ ΠΎΡΡΠ»Π΅ΠΆΠΈΠ²Π°Π½ΠΈΠ΅ Π°ΠΊΡΠΈΠ²Π½ΠΎΡΡΠΈ ΠΏΠΎΡΡΠ΅Π±ΠΈΡΠ΅Π»Π΅ΠΉ Π² ΠΠ½ΡΠ΅ΡΠ½Π΅ΡΠ΅ ΠΈΠ»ΠΈ Π½Π° ΠΌΠΎΠ±ΠΈΠ»ΡΠ½ΡΡ
Π²Π΅Π±-ΡΠ°ΠΉΡΠ°Ρ
, ΡΠ²ΡΠ·ΡΠ²Π°Π½ΠΈΠ΅ ΠΈΡΡΠΎΡΠΈΡΠ΅ΡΠΊΠΈΡ
Π΄Π΅ΠΌΠΎΠ³ΡΠ°ΡΠΈΡΠ΅ΡΠΊΠΈΡ
Π΄Π°Π½Π½ΡΡ
ΠΏΠΎΠ»ΡΠ·ΠΎΠ²Π°ΡΠ΅Π»Π΅ΠΉ Π²Π΅Π±-ΡΡΡΠ°Π½ΠΈΡ Ρ Π΄ΠΎΡΡΡΠΏΠΎΠΌ Π½ΠΎΠ²ΡΡ
ΠΏΠΎΡΡΠ΅Π±ΠΈΡΠ΅Π»Π΅ΠΉ ΠΊ Π²Π΅Π±-ΡΡΡΠ°Π½ΠΈΡΠ°ΠΌ, ΠΈΡΠΏΠΎΠ»ΡΠ·ΠΎΠ²Π°Π½ΠΈΠ΅ ΠΏΠΎΠΈΡΠΊΠΎΠ²ΠΎΠ³ΠΎ ΡΠ»ΠΎΠ²Π° Π² ΠΊΠ°ΡΠ΅ΡΡΠ²Π΅ ΠΎΡΠ½ΠΎΠ²Ρ Π΄Π»Ρ ΠΏΠΎΠ΄ΡΠ°Π·ΡΠΌΠ΅Π²Π°Π΅ΠΌΠΎΠ³ΠΎ ΠΈΠ½ΡΠ΅ΡΠ΅ΡΠ° ΠΈΠ»ΠΈ ΠΊΠΎΠ½ΡΠ΅ΠΊΡΡΠ½Π°Ρ ΡΠ΅ΠΊΠ»Π°ΠΌΠ°.
ΠΠ΄ΡΠ΅ΡΠ½ΡΠ΅ ΡΠ΅ΠΊΠ»Π°ΠΌΠ½ΡΠ΅ ΡΠΈΡΡΠ΅ΠΌΡ ΠΏΠΎΠΊΠ°Π·ΡΠ²Π°ΡΡ ΡΠ΅ΠΊΠ»Π°ΠΌΡ Π½Π΅ΠΏΠΎΡΡΠ΅Π΄ΡΡΠ²Π΅Π½Π½ΠΎ Π½Π° ΠΎΡΠ½ΠΎΠ²Π΅ Π΄Π΅ΠΌΠΎΠ³ΡΠ°ΡΠΈΡΠ΅ΡΠΊΠΈΡ
, ΠΏΡΠΈΡ
ΠΎΠ³ΡΠ°ΡΠΈΡΠ΅ΡΠΊΠΈΡ
ΠΈΠ»ΠΈ ΠΏΠΎΠ²Π΅Π΄Π΅Π½ΡΠ΅ΡΠΊΠΈΡ
Ρ
Π°ΡΠ°ΠΊΡΠ΅ΡΠΈΡΡΠΈΠΊ, ΡΠ²ΡΠ·Π°Π½Π½ΡΡ
Ρ ΠΏΠΎΡΡΠ΅Π±ΠΈΡΠ΅Π»Π΅ΠΌ (ΠΏΠΎΡΡΠ΅Π±ΠΈΡΠ΅Π»ΡΠΌΠΈ), ΠΊΠΎΡΠΎΡΡΠΌ ΠΏΠΎΠΊΠ°Π·ΡΠ²Π°ΡΡ ΡΠ΅ΠΊΠ»Π°ΠΌΡ. ΠΡΠΈ ΡΠΈΡΡΠ΅ΠΌΡ Π²ΡΠ΅Π³Π΄Π° ΡΠ²Π»ΡΡΡΡΡ ΡΠΈΡΡΠΎΠ²ΡΠΌΠΈ ΠΈ Π΄ΠΎΠ»ΠΆΠ½Ρ Π±ΡΡΡ Π°Π΄ΡΠ΅ΡΡΠ΅ΠΌΡΠΌΠΈ Π² ΡΠΎΠΌ ΡΠΌΡΡΠ»Π΅, ΡΡΠΎ ΠΊΠΎΠ½Π΅ΡΠ½Π°Ρ ΡΠΎΡΠΊΠ°, ΠΊΠΎΡΠΎΡΠ°Ρ ΠΎΠ±ΡΠ»ΡΠΆΠΈΠ²Π°Π΅Ρ ΡΠ΅ΠΊΠ»Π°ΠΌΡ (ΠΏΡΠΈΡΡΠ°Π²ΠΊΠ°, Π²Π΅Π±-ΡΠ°ΠΉΡ ΠΈΠ»ΠΈ ΡΠΈΡΡΠΎΠ²Π°Ρ Π²ΡΠ²Π΅ΡΠΊΠ°), Π΄ΠΎΠ»ΠΆΠ½Π° Π±ΡΡΡ ΡΠΏΠΎΡΠΎΠ±Π½Π° ΠΎΡΠΎΠ±ΡΠ°ΠΆΠ°ΡΡ ΡΠ΅ΠΊΠ»Π°ΠΌΡ Π½Π΅Π·Π°Π²ΠΈΡΠΈΠΌΠΎ ΠΎΡ Π»ΡΠ±ΡΡ
Π΄ΡΡΠ³ΠΈΡ
ΠΊΠΎΠ½Π΅ΡΠ½ΡΡ
ΡΠΎΡΠ΅ΠΊ Π½Π° ΠΎΡΠ½ΠΎΠ²Π΅ ΠΏΠΎΡΡΠ΅Π±ΠΈΡΠ΅Π»ΡΡΠΊΠΈΡ
Π°ΡΡΠΈΠ±ΡΡΠΎΠ², Ρ
Π°ΡΠ°ΠΊΡΠ΅ΡΠ½ΡΡ
Π΄Π»Ρ ΡΡΠΎΠΉ ΠΊΠΎΠ½Π΅ΡΠ½Π°Ρ ΡΠΎΡΠΊΠ° Π²ΠΎ Π²ΡΠ΅ΠΌΡ ΠΏΠΎΠΊΠ°Π·Π° ΠΎΠ±ΡΡΠ²Π»Π΅Π½ΠΈΡ. Π‘Π»Π΅Π΄ΠΎΠ²Π°ΡΠ΅Π»ΡΠ½ΠΎ, Π°Π΄ΡΠ΅ΡΠ½ΡΠ΅ ΡΠ΅ΠΊΠ»Π°ΠΌΠ½ΡΠ΅ ΡΠΈΡΡΠ΅ΠΌΡ Π΄ΠΎΠ»ΠΆΠ½Ρ ΠΈΡΠΏΠΎΠ»ΡΠ·ΠΎΠ²Π°ΡΡ Ρ
Π°ΡΠ°ΠΊΡΠ΅ΡΠΈΡΡΠΈΠΊΠΈ ΠΏΠΎΡΡΠ΅Π±ΠΈΡΠ΅Π»Π΅ΠΉ, ΡΠ²ΡΠ·Π°Π½Π½ΡΠ΅ Ρ ΠΊΠΎΠ½Π΅ΡΠ½ΡΠΌΠΈ ΡΠΎΡΠΊΠ°ΠΌΠΈ, Π² ΠΊΠ°ΡΠ΅ΡΡΠ²Π΅ ΠΎΡΠ½ΠΎΠ²Ρ Π΄Π»Ρ Π²ΡΠ±ΠΎΡΠ° ΠΈ ΠΏΠΎΠΊΠ°Π·Π° ΡΠ΅ΠΊΠ»Π°ΠΌΡΒ». [Π¦Π΅Π»Π΅Π²Π°Ρ ΡΠ΅ΠΊΠ»Π°ΠΌΠ°. ΠΠΈΠΊΠΈΠΏΠ΅Π΄ΠΈΡ]
ΠΡΠΈΠΌΠ΅Ρ Π±Π»ΠΎΠΊ-ΡΡ
Π΅ΠΌΡ Β«ΠΠ°ΡΠΊΠ΅ΡΠΈΠ½Π³ΠΎΠ²ΡΠΉ ΡΠ°ΡΠ³Π΅ΡΠΈΠ½Π³Β» Π±ΡΠ» ΡΠΎΠ·Π΄Π°Π½ Ρ ΠΈΡΠΏΠΎΠ»ΡΠ·ΠΎΠ²Π°Π½ΠΈΠ΅ΠΌ ΠΏΡΠΎΠ³ΡΠ°ΠΌΠΌΠ½ΠΎΠ³ΠΎ ΠΎΠ±Π΅ΡΠΏΠ΅ΡΠ΅Π½ΠΈΡ Π΄Π»Ρ ΠΏΠΎΡΡΡΠΎΠ΅Π½ΠΈΡ Π΄ΠΈΠ°Π³ΡΠ°ΠΌΠΌ ΠΈ Π²Π΅ΠΊΡΠΎΡΠ½ΠΎΠΉ Π³ΡΠ°ΡΠΈΠΊΠΈ ConceptDraw PRO, Π΄ΠΎΠΏΠΎΠ»Π½Π΅Π½Π½ΠΎΠ³ΠΎ ΡΠ΅ΡΠ΅Π½ΠΈΠ΅ΠΌ Β«ΠΠ»ΠΎΠΊ-Π΄ΠΈΠ°Π³ΡΠ°ΠΌΠΌΡΒ» ΠΈΠ· ΠΎΠ±Π»Π°ΡΡΠΈ Β«Π§ΡΠΎ ΡΠ°ΠΊΠΎΠ΅ Π΄ΠΈΠ°Π³ΡΠ°ΠΌΠΌΠ°Β» Π² ΠΏΠ°ΡΠΊΠ΅ ΡΠ΅ΡΠ΅Π½ΠΈΠΉ ConceptDraw.
ΠΠ»ΠΎΠΊ-ΡΡ Π΅ΠΌΠ°
ΠΡΠΏΠΎΠ»ΡΠ·ΡΠ΅ΠΌΡΠ΅ ΡΠ΅ΡΠ΅Π½ΠΈΡ
Π§ΡΠΎ ΡΠ°ΠΊΠΎΠ΅ Π΄ΠΈΠ°Π³ΡΠ°ΠΌΠΌΠ° >
ΠΠ»ΠΎΠΊ-ΡΡ Π΅ΠΌΡ
ΠΠ½Π½ΠΎΠ²Π°ΡΠΈΠΎΠ½Π½ΠΎΠ΅ ΡΠ΅ΡΠ΅Π½ΠΈΠ΅ Website Wireframe ΡΠ°ΡΡΠΈΡΡΠ΅Ρ ΡΡΠ½ΠΊΡΠΈΠΎΠ½Π°Π»ΡΠ½ΠΎΡΡΡ ConceptDraw PRO v10 Ρ ΠΏΠΎΠΌΠΎΡΡΡ Π½ΠΎΠ²Π΅ΠΉΡΠΈΡ ΠΈΠ½ΡΡΡΡΠΌΠ΅Π½ΡΠΎΠ² ΠΊΠ°ΡΠΊΠ°ΡΠ°, Π±ΠΈΠ±Π»ΠΈΠΎΡΠ΅ΠΊ Ρ ΠΌΠ½ΠΎΠΆΠ΅ΡΡΠ²ΠΎΠΌ Π·Π°ΡΠ°Π½Π΅Π΅ ΡΠ°Π·ΡΠ°Π±ΠΎΡΠ°Π½Π½ΡΡ Π·Π½Π°ΡΠΊΠΎΠ², ΡΠΈΠΌΠ²ΠΎΠ»ΠΎΠ², ΠΊΠ½ΠΎΠΏΠΎΠΊ, Π³ΡΠ°ΡΠΈΠΊΠΈ, ΡΠΎΡΠΌ, Π±Π»ΠΎΠΊΠΎΠ² ΠΈ ΠΌΠ½ΠΎΠ³ΠΈΡ Π΄ΡΡΠ³ΠΈΡ Π²Π΅ΠΊΡΠΎΡΠ½ΡΡ ΡΠ»Π΅ΠΌΠ΅Π½ΡΠΎΠ², ΡΠ°Π±Π»ΠΎΠ½ΠΎΠ² ΠΈ ΠΏΡΠΎΡΠ΅ΡΡΠΈΠΎΠ½Π°Π»ΡΠ½ΠΎ ΡΠ°Π·ΡΠ°Π±ΠΎΡΠ°Π½Π½ΡΡ ΠΎΠ±ΡΠ°Π·ΡΠΎΠ², ΠΊΠΎΡΠΎΡΡΠ΅ Π΄Π΅Π»Π°ΡΡ Π΅Π³ΠΎ Π»ΡΡΡΠ΅Π΅ ΠΏΡΠΎΠ³ΡΠ°ΠΌΠΌΠ½ΠΎΠ΅ ΠΎΠ±Π΅ΡΠΏΠ΅ΡΠ΅Π½ΠΈΠ΅ Π΄Π»Ρ Π²Π°ΠΉΡΡΡΠ΅ΠΉΠΌΠΈΠ½Π³Π°. Π Π΅ΡΠ΅Π½ΠΈΠ΅ Website Wireframe Π΄Π°Π΅Ρ Π²Π°ΠΌ Π·Π½Π°ΡΠΈΡΠ΅Π»ΡΠ½ΡΠ΅ ΠΏΡΠ΅ΠΈΠΌΡΡΠ΅ΡΡΠ²Π° ΠΏΡΠΈ ΠΏΡΠΎΠ΅ΠΊΡΠΈΡΠΎΠ²Π°Π½ΠΈΠΈ ΠΈ ΠΎΠ±ΡΠ»ΡΠΆΠΈΠ²Π°Π½ΠΈΠΈ Π²Π΅Π±-ΡΠ°ΠΉΡΠΎΠ², ΡΠΎΠ·Π΄Π°Π½ΠΈΠΈ ΡΠΊΠ΅Π»Π΅ΡΠ½ΡΡ ΠΈ Π½Π΅ΠΊΠΎΠ½ΡΠ΅Π½ΡΠ½ΡΡ ΠΈΠ·ΠΎΠ±ΡΠ°ΠΆΠ΅Π½ΠΈΠΉ ΡΡΡΡΠΊΡΡΡΡ Π²Π΅Π±-ΡΠ°ΠΉΡΠ°, ΡΠΎΠ·Π΄Π°Π½ΠΈΠΈ ΠΏΡΠΎΡΠΎΡΠΈΠΏΠΎΠ² Π²Π΅Π±-ΡΠ°ΠΉΡΠΎΠ² ΠΈ ΠΏΠ»Π°Π½ΠΈΡΠΎΠ²Π°Π½ΠΈΠΈ ΡΠ°Π·ΠΌΠ΅ΡΠ΅Π½ΠΈΡ ΠΊΠΎΠ½ΡΠ΅Π½ΡΠ° ΠΏΠ΅ΡΠ΅Π΄ ΡΠ΅ΠΌ, ΠΊΠ°ΠΊ ΠΏΡΠΈΡΡΡΠΏΠΈΡΡ ΠΊ Π΄ΠΈΠ·Π°ΠΉΠ½Ρ, Π° ΡΠ°ΠΊΠΆΠ΅ ΡΡΠΊΠΎΡΡΠ΅Ρ ΠΏΡΠΎΡΠ΅ΡΡΡ ΡΠΎΠ·Π΄Π°Π½ΠΈΡ ΡΡΠΊΠΈΠ·ΠΎΠ², ΡΠΎΠ·Π΄Π°Π½ΠΈΡ ΠΈ ΠΎΠ±ΠΌΠ΅Π½Π° ΠΏΡΠΈΠΌΠ΅ΡΠ°ΠΌΠΈ ΠΊΠ°ΡΠΊΠ°ΡΠΎΠ². ΡΡΠΈΠ»Ρ ΡΠ°ΠΉΡΠ° ΠΈ Π΄ΠΈΠ·Π°ΠΉΠ½Π° ΠΈΠ½ΡΠ΅ΡΡΠ΅ΠΉΡΠ°.
ConceptDraw β ΡΡΠΎ ΠΏΡΠΎΡΠ΅ΡΡΠΈΠΎΠ½Π°Π»ΡΠ½ΠΎΠ΅ ΠΏΡΠΎΠ³ΡΠ°ΠΌΠΌΠ½ΠΎΠ΅ ΠΎΠ±Π΅ΡΠΏΠ΅ΡΠ΅Π½ΠΈΠ΅ Π΄Π»Ρ ΠΊΠ°ΡΡΠΎΠ³ΡΠ°ΡΠΈΡΠΎΠ²Π°Π½ΠΈΡ Π±ΠΈΠ·Π½Π΅Ρ-ΠΏΡΠΎΡΠ΅ΡΡΠΎΠ², ΠΏΡΠ΅Π΄Π½Π°Π·Π½Π°ΡΠ΅Π½Π½ΠΎΠ΅ Π΄Π»Ρ ΡΠΎΠ·Π΄Π°Π½ΠΈΡ Π±Π»ΠΎΠΊ-ΡΡ
Π΅ΠΌ ΠΏΡΠΎΡΠ΅ΡΡΠΎΠ², ΡΡ
Π΅ΠΌ ΡΠ°Π±ΠΎΡΠΈΡ
ΠΏΡΠΎΡΠ΅ΡΡΠΎΠ², ΠΎΠ±ΡΠΈΡ
Π±Π»ΠΎΠΊ-ΡΡ
Π΅ΠΌ ΠΈ ΡΠ΅Ρ
Π½ΠΈΡΠ΅ΡΠΊΠΈΡ
ΠΈΠ»Π»ΡΡΡΡΠ°ΡΠΈΠΉ Π΄Π»Ρ Π±ΠΈΠ·Π½Π΅Ρ-Π΄ΠΎΠΊΡΠΌΠ΅Π½ΡΠΎΠ².
ΠΠ½ Π²ΠΊΠ»ΡΡΠ°Π΅Ρ Π² ΡΠ΅Π±Ρ Π±ΠΎΠ³Π°ΡΡΠ΅ ΠΏΡΠΈΠΌΠ΅ΡΡ, ΡΠ°Π±Π»ΠΎΠ½Ρ, ΡΠΈΠΌΠ²ΠΎΠ»Ρ Π±Π»ΠΎΠΊ-ΡΡ
Π΅ΠΌ ΠΏΡΠΎΡΠ΅ΡΡΠΎΠ². ΠΠΎΠ½ΡΡΡΡΠΊΡΠΎΡ Π±Π»ΠΎΠΊ-ΡΡ
Π΅ΠΌ ConceptDraw ΠΏΠΎΠ·Π²ΠΎΠ»ΡΠ΅Ρ Π»Π΅Π³ΠΊΠΎ ΡΠΎΠ·Π΄Π°Π²Π°ΡΡ Π±Π»ΠΎΠΊ-ΡΡ
Π΅ΠΌΡ ΠΏΡΠΎΡΠ΅ΡΡΠΎΠ². ΠΡΠΏΠΎΠ»ΡΠ·ΡΠΉΡΠ΅ ΡΠ°Π·Π»ΠΈΡΠ½ΡΠ΅ ΠΈΠ½ΡΡΡΡΠΌΠ΅Π½ΡΡ ΡΠΈΡΠΎΠ²Π°Π½ΠΈΡ, ΠΈΠ½ΡΠ΅Π»Π»Π΅ΠΊΡΡΠ°Π»ΡΠ½ΡΠ΅ ΡΠΎΠ΅Π΄ΠΈΠ½ΠΈΡΠ΅Π»ΠΈ, ΡΠΈΠΌΠ²ΠΎΠ»Ρ Π±Π»ΠΎΠΊ-ΡΡ
Π΅ΠΌ ΠΈ Π±ΠΈΠ±Π»ΠΈΠΎΡΠ΅ΠΊΠΈ ΡΠΎΡΠΌ Π΄Π»Ρ ΡΠΎΠ·Π΄Π°Π½ΠΈΡ Π±Π»ΠΎΠΊ-ΡΡ
Π΅ΠΌ ΡΠ»ΠΎΠΆΠ½ΡΡ
ΠΏΡΠΎΡΠ΅ΡΡΠΎΠ², Π±Π»ΠΎΠΊ-ΡΡ
Π΅ΠΌ ΠΏΡΠΎΡΠ΅ΡΡΠΎΠ², ΠΏΡΠΎΡΠ΅Π΄ΡΡ ΠΈ ΠΎΠ±ΠΌΠ΅Π½Π° ΠΈΠ½ΡΠΎΡΠΌΠ°ΡΠΈΠ΅ΠΉ.
ΠΠ°ΠΊ ΡΠΎΠ·Π΄Π°ΡΡ Π±Π»ΠΎΠΊ-ΡΡ Π΅ΠΌΡ ΠΏΡΠΎΡΠ΅ΡΡΠ° (ΠΌΠ΅ΡΠΎΠ΄Ρ ΠΌΠΎΠ΄Π΅Π»ΠΈΡΠΎΠ²Π°Π½ΠΈΡ Π±ΠΈΠ·Π½Π΅Ρ-ΠΏΡΠΎΡΠ΅ΡΡΠΎΠ²)
ΠΠΈΠ°Π³ΡΠ°ΠΌΠΌΡ Π°ΡΡ
ΠΈΡΠ΅ΠΊΡΡΡΡ AWS Ρ ΠΌΠΎΡΠ½ΡΠΌΠΈ ΠΈΠ½ΡΡΡΡΠΌΠ΅Π½ΡΠ°ΠΌΠΈ ΡΠΈΡΠΎΠ²Π°Π½ΠΈΡ ΠΈ ΠΌΠ½ΠΎΠ³ΠΎΡΠΈΡΠ»Π΅Π½Π½ΡΠΌΠΈ ΠΏΡΠ΅Π΄Π²Π°ΡΠΈΡΠ΅Π»ΡΠ½ΠΎ ΡΠ°Π·ΡΠ°Π±ΠΎΡΠ°Π½Π½ΡΠΌΠΈ Π·Π½Π°ΡΠΊΠ°ΠΌΠΈ Amazon ΠΈ ΠΏΡΠΎΡΡΡΠΌΠΈ Π·Π½Π°ΡΠΊΠ°ΠΌΠΈ AWS Π»ΡΡΡΠ΅ Π²ΡΠ΅Π³ΠΎ ΠΏΠΎΠ΄Ρ
ΠΎΠ΄ΡΡ Π΄Π»Ρ ΡΠΎΠ·Π΄Π°Π½ΠΈΡ Π΄ΠΈΠ°Π³ΡΠ°ΠΌΠΌ Π°ΡΡ
ΠΈΡΠ΅ΠΊΡΡΡΡ AWS, ΠΎΠΏΠΈΡΡΠ²Π°ΡΡΠΈΡ
ΠΈΡΠΏΠΎΠ»ΡΠ·ΠΎΠ²Π°Π½ΠΈΠ΅ Amazon Web Services ΠΈΠ»ΠΈ Amazon Cloud Services, ΠΈΡ
ΠΏΡΠΈΠΌΠ΅Π½Π΅Π½ΠΈΠ΅ Π΄Π»Ρ ΡΠ°Π·ΡΠ°Π±ΠΎΡΠΊΠΈ ΠΈ Π²Π½Π΅Π΄ΡΠ΅Π½ΠΈΡ ΡΠΈΡΡΠ΅ΠΌ, ΡΠ°Π±ΠΎΡΠ°ΡΡΠΈΡ
Π½Π° ΠΈΠ½ΡΡΠ°ΡΡΡΡΠΊΡΡΡΠ° ΠΠΠ‘.
Π Π°Π·Π½ΠΎΠΎΠ±ΡΠ°Π·Π½ΡΠ΅ ΠΏΡΠΈΠΌΠ΅ΡΡ Π΄Π°ΡΡ Π²Π°ΠΌ Ρ
ΠΎΡΠΎΡΠ΅Π΅ ΠΏΡΠ΅Π΄ΡΡΠ°Π²Π»Π΅Π½ΠΈΠ΅ ΠΎ ΠΏΠ»Π°ΡΡΠΎΡΠΌΠ΅ AWS, Π΅Π΅ ΡΡΡΡΠΊΡΡΡΠ΅, ΡΠ΅ΡΠ²ΠΈΡΠ°Ρ
, ΡΠ΅ΡΡΡΡΠ°Ρ
ΠΈ ΡΡΠ½ΠΊΡΠΈΡΡ
, ΡΠΈΡΠΎΠΊΠΈΡ
Π²ΠΎΠ·ΠΌΠΎΠΆΠ½ΠΎΡΡΡΡ
, ΠΏΡΠ΅ΠΈΠΌΡΡΠ΅ΡΡΠ²Π°Ρ
ΠΈ Π²ΡΠ³ΠΎΠ΄Π°Ρ
ΠΎΡ ΠΈΡ
ΠΈΡΠΏΠΎΠ»ΡΠ·ΠΎΠ²Π°Π½ΠΈΡ; ΡΠ°Π±Π»ΠΎΠ½Ρ ΡΠ΅ΡΠ΅Π½ΠΈΡ Π½Π΅ΠΎΠ±Ρ
ΠΎΠ΄ΠΈΠΌΡ ΠΈ ΠΏΠΎΠ»Π΅Π·Π½Ρ ΠΏΡΠΈ ΠΏΡΠΎΠ΅ΠΊΡΠΈΡΠΎΠ²Π°Π½ΠΈΠΈ, ΠΎΠΏΠΈΡΠ°Π½ΠΈΠΈ ΠΈ Π²Π½Π΅Π΄ΡΠ΅Π½ΠΈΠΈ ΡΠΈΡΡΠ΅ΠΌ Π½Π° ΠΎΡΠ½ΠΎΠ²Π΅ ΠΈΠ½ΡΡΠ°ΡΡΡΡΠΊΡΡΡΡ AWS. ΠΡΠΏΠΎΠ»ΡΠ·ΡΠΉΡΠ΅ ΠΈΡ
Π² ΡΠ΅Ρ
Π½ΠΈΡΠ΅ΡΠΊΠΎΠΉ Π΄ΠΎΠΊΡΠΌΠ΅Π½ΡΠ°ΡΠΈΠΈ, ΡΠ΅ΠΊΠ»Π°ΠΌΠ½ΡΡ
ΠΈ ΠΌΠ°ΡΠΊΠ΅ΡΠΈΠ½Π³ΠΎΠ²ΡΡ
ΠΌΠ°ΡΠ΅ΡΠΈΠ°Π»Π°Ρ
, Π² ΡΠΏΠ΅ΡΠΈΡΠΈΠΊΠ°ΡΠΈΡΡ
, ΡΠ»Π°ΠΉΠ΄Π°Ρ
ΠΏΡΠ΅Π·Π΅Π½ΡΠ°ΡΠΈΠΉ, ΡΠ΅Ρ
Π½ΠΈΡΠ΅ΡΠΊΠΈΡ
Π΄ΠΎΠΊΡΠΌΠ΅Π½ΡΠ°Ρ
, ΡΠ΅Ρ
Π½ΠΈΡΠ΅ΡΠΊΠΈΡ
ΠΎΠΏΠΈΡΠ°Π½ΠΈΡΡ
, ΠΏΠ»Π°ΠΊΠ°ΡΠ°Ρ
ΠΈ ββΡ. Π΄.
ΠΠΎΠΊΠ°Π»ΡΠ½Π°Ρ ΡΠ΅ΡΡ (LAN) β ΡΡΠΎ ΡΠ΅ΡΡ ΡΡΡΡΠΎΠΉΡΡΠ², ΠΊΠΎΡΠΎΡΡΠ΅ ΡΠΎΠ΅Π΄ΠΈΠ½ΡΡΡΡΡ Π΄ΡΡΠ³ Ρ Π΄ΡΡΠ³ΠΎΠΌ Π² ΠΏΡΠ΅Π΄Π΅Π»Π°Ρ
Π΄ΠΎΠΌΠ°, ΡΠΊΠΎΠ»Ρ, Π»Π°Π±ΠΎΡΠ°ΡΠΎΡΠΈΠΈ ΠΈΠ»ΠΈ ΠΎΡΠΈΡΠ°. ΠΠ±ΡΡΠ½ΠΎ Π»ΠΎΠΊΠ°Π»ΡΠ½Π°Ρ ΡΠ΅ΡΡ ΡΠΎΡΡΠΎΠΈΡ ΠΈΠ· ΠΊΠΎΠΌΠΏΡΡΡΠ΅ΡΠΎΠ² ΠΈ ΠΏΠ΅ΡΠΈΡΠ΅ΡΠΈΠΉΠ½ΡΡ
ΡΡΡΡΠΎΠΉΡΡΠ², ΡΠ²ΡΠ·Π°Π½Π½ΡΡ
Ρ Π»ΠΎΠΊΠ°Π»ΡΠ½ΡΠΌ ΡΠ΅ΡΠ²Π΅ΡΠΎΠΌ Π΄ΠΎΠΌΠ΅Π½Π°. ΠΡΠ΅ ΡΠ΅ΡΠ΅Π²ΡΠ΅ ΡΡΡΡΠΎΠΉΡΡΠ²Π° ΠΌΠΎΠ³ΡΡ ΠΈΡΠΏΠΎΠ»ΡΠ·ΠΎΠ²Π°ΡΡ ΠΎΠ±ΡΠΈΠ΅ ΠΏΡΠΈΠ½ΡΠ΅ΡΡ ΠΈΠ»ΠΈ Π΄ΠΈΡΠΊΠΎΠ²ΠΎΠ΅ Ρ
ΡΠ°Π½ΠΈΠ»ΠΈΡΠ΅. ΠΠΎΠΊΠ°Π»ΡΠ½Π°Ρ ΡΠ΅ΡΡ ΠΎΠ±ΡΠ»ΡΠΆΠΈΠ²Π°Π΅Ρ ΠΌΠ½ΠΎΠ³ΠΈΠ΅ ΡΠΎΡΠ½ΠΈ ΠΏΠΎΠ»ΡΠ·ΠΎΠ²Π°ΡΠ΅Π»Π΅ΠΉ. ΠΠ°ΠΊ ΠΏΡΠ°Π²ΠΈΠ»ΠΎ, Π»ΠΎΠΊΠ°Π»ΡΠ½Π°Ρ ΡΠ΅ΡΡ Π²ΠΊΠ»ΡΡΠ°Π΅Ρ Π² ΡΠ΅Π±Ρ ΠΌΠ½ΠΎΠΆΠ΅ΡΡΠ²ΠΎ ΠΏΡΠΎΠ²ΠΎΠ΄ΠΎΠ² ΠΈ ΠΊΠ°Π±Π΅Π»Π΅ΠΉ, Π΄Π»Ρ ΠΊΠΎΡΠΎΡΡΡ
ΡΡΠ΅Π±ΡΠ΅ΡΡΡ ΠΏΡΠ΅Π΄Π²Π°ΡΠΈΡΠ΅Π»ΡΠ½ΠΎ ΡΠ°Π·ΡΠ°Π±ΠΎΡΠ°Π½Π½Π°Ρ ΡΠ΅ΡΠ΅Π²Π°Ρ ΡΡ
Π΅ΠΌΠ°.
ΠΠ½ΠΈ ΠΈΡΠΏΠΎΠ»ΡΠ·ΡΡΡΡΡ ΠΠ’-ΡΠΏΠ΅ΡΠΈΠ°Π»ΠΈΡΡΠ°ΠΌΠΈ Π΄Π»Ρ Π²ΠΈΠ·ΡΠ°Π»ΡΠ½ΠΎΠ³ΠΎ Π΄ΠΎΠΊΡΠΌΠ΅Π½ΡΠΈΡΠΎΠ²Π°Π½ΠΈΡ ΡΠΈΠ·ΠΈΡΠ΅ΡΠΊΠΎΠΉ ΡΡΡΡΠΊΡΡΡΡ ΠΈ ΡΠ°ΡΠΏΠΎΠ»ΠΎΠΆΠ΅Π½ΠΈΡ Π»ΠΎΠΊΠ°Π»ΡΠ½ΡΡ
ΡΠ΅ΡΠ΅ΠΉ.
ConceptDraw — ΠΈΠ΄Π΅Π°Π»ΡΠ½ΠΎΠ΅ ΠΏΡΠΎΠ³ΡΠ°ΠΌΠΌΠ½ΠΎΠ΅ ΠΎΠ±Π΅ΡΠΏΠ΅ΡΠ΅Π½ΠΈΠ΅ Π΄Π»Ρ ΠΏΠΎΡΡΡΠΎΠ΅Π½ΠΈΡ ΡΠ΅ΡΠ΅Π²ΡΡ
Π΄ΠΈΠ°Π³ΡΠ°ΠΌΠΌ Ρ ΠΏΡΠΈΠΌΠ΅ΡΠ°ΠΌΠΈ ΡΡ
Π΅ΠΌ LAN. ConceptDraw Network Diagram ΠΈΠ΄Π΅Π°Π»ΡΠ½ΠΎ ΠΏΠΎΠ΄Ρ
ΠΎΠ΄ΠΈΡ Π΄Π»Ρ ΡΠ΅ΡΠ΅Π²ΡΡ
ΠΈΠ½ΠΆΠ΅Π½Π΅ΡΠΎΠ² ΠΈ ΠΏΡΠΎΠ΅ΠΊΡΠΈΡΠΎΠ²ΡΠΈΠΊΠΎΠ² ΡΠ΅ΡΠ΅ΠΉ, ΠΊΠΎΡΠΎΡΡΠΌ Π½Π΅ΠΎΠ±Ρ
ΠΎΠ΄ΠΈΠΌΠΎ ΡΠΈΡΠΎΠ²Π°ΡΡ ΡΡ
Π΅ΠΌΡ Π»ΠΎΠΊΠ°Π»ΡΠ½ΡΡ
ΡΠ΅ΡΠ΅ΠΉ.
ΠΠ°ΠΊ Π½Π°ΡΠΈΡΠΎΠ²Π°ΡΡ ΠΊΠΎΠΌΠΏΡΡΡΠ΅ΡΠ½ΡΡ ΡΠ΅ΡΡ
Π‘Π»ΡΠΆΠ±Π° ΠΏΠΎΠ΄Π΄Π΅ΡΠΆΠΊΠΈ
ΠΠΈΠ·Π°ΠΉΠ½ ΡΠ°ΠΉΡΠ° β Π΄ΠΎΡΡΠ°ΡΠΎΡΠ½ΠΎ ΡΠ»ΠΎΠΆΠ½ΡΠΉ ΠΏΡΠΎΡΠ΅ΡΡ. Π Π°Π·ΡΠ°Π±ΠΎΡΠΊΠ° ΠΊΠ°ΡΠΊΠ°ΡΠ° Π²Π΅Π±-ΡΠ°ΠΉΡΠ° β Π²Π°ΠΆΠ½ΡΠΉ ΡΠ°Π³ Π² Π»ΡΠ±ΠΎΠΌ ΠΏΡΠΎΡΠ΅ΡΡΠ΅ ΠΏΡΠΎΠ΅ΠΊΡΠΈΡΠΎΠ²Π°Π½ΠΈΡ ΡΠΊΡΠ°Π½Π°. ΠΠ° ΠΏΠ΅ΡΠ²ΠΎΠΌ ΡΡΠ°ΠΏΠ΅ ΡΡΠΎΠ³ΠΎ ΠΏΡΠΎΡΠ΅ΡΡΠ° ΠΏΠ΅ΡΠ΅Π΄ Π½Π°ΡΠ°Π»ΠΎΠΌ ΠΊΠΎΠ΄ΠΈΡΠΎΠ²Π°Π½ΠΈΡ Π²Π΅Π±-Π΄ΠΈΠ·Π°ΠΉΠ½Π΅Ρ ΡΠΎΠ·Π΄Π°Π΅Ρ ΠΊΠ°ΡΠΊΠ°Ρ Π²Π΅Π±-ΡΠ°ΠΉΡΠ° β ΠΌΠ°ΠΊΠ΅Ρ ΡΠΎΠ³ΠΎ, ΡΡΠΎ Π±ΡΠ΄Π΅Ρ ΠΎΡΠΎΠ±ΡΠ°ΠΆΠ°ΡΡΡΡ Π½Π° ΡΠΊΡΠ°Π½Π΅ ΠΏΡΠΈ Π½Π°Π²ΠΈΠ³Π°ΡΠΈΠΈ ΠΏΠΎ ΡΡΡΠ°Π½ΠΈΡΠ°ΠΌ Π²Π΅Π±-ΡΠ°ΠΉΡΠ°.
ΠΠ°ΡΠΊΠ°ΡΠ½ΡΠΉ Π΄ΠΈΠ·Π°ΠΉΠ½ Π²ΡΠ΅Π³Π΄Π° Π²ΠΊΠ»ΡΡΠ°Π΅Ρ Π² ΡΠ΅Π±Ρ ΡΡΠΈ ΠΊΠΎΠΌΠΏΠΎΠ½Π΅Π½ΡΠ°: ΠΈΠ½ΡΠΎΡΠΌΠ°ΡΠΈΠΎΠ½Π½ΡΠΉ Π΄ΠΈΠ·Π°ΠΉΠ½, Π΄ΠΈΠ·Π°ΠΉΠ½ Π½Π°Π²ΠΈΠ³Π°ΡΠΈΠΈ ΠΈ Π΄ΠΈΠ·Π°ΠΉΠ½ ΠΈΠ½ΡΠ΅ΡΡΠ΅ΠΉΡΠ°. ΠΠΎΠ½ΡΠΈΠ³ΡΡΠ°ΡΠΈΡ ΡΡΠΈΡ
ΠΊΠΎΠΌΠΏΠΎΠ½Π΅Π½ΡΠΎΠ² Π·Π°Π²ΠΈΡΠΈΡ ΠΎΡ Π±ΠΈΠ·Π½Π΅Ρ-ΠΌΠΎΠ΄Π΅Π»ΠΈ ΡΠ°ΠΉΡΠ°. ΠΠ½ΡΡΡΡΠΌΠ΅Π½ΡΡ ΡΠΎΠ·Π΄Π°Π½ΠΈΡ ΠΊΠ°ΡΠΊΠ°ΡΠ° Π²Π΅Π±-ΡΠ°ΠΉΡΠ°, Π²Ρ
ΠΎΠ΄ΡΡΠΈΠ΅ Π² ΡΠΎΡΡΠ°Π² ΡΠ΅ΡΠ΅Π½ΠΈΡ ConceptDraw Website Wireframe, ΠΏΠΎΠΌΠΎΠ³Π°ΡΡ ΠΎΠΏΡΠ΅Π΄Π΅Π»ΠΈΡΡ ΠΈΠ½ΡΠΎΡΠΌΠ°ΡΠΈΠΎΠ½Π½ΡΡ ΠΈΠ΅ΡΠ°ΡΡ
ΠΈΡ Π΄ΠΈΠ·Π°ΠΉΠ½Π° Π²Π΅Π±-ΡΠ°ΠΉΡΠ°, ΡΠΏΡΠΎΡΠ°Ρ Π²Π΅Π±-ΡΠ°Π·ΡΠ°Π±ΠΎΡΡΠΈΠΊΠ°ΠΌ ΠΏΠ»Π°Π½ΠΈΡΠΎΠ²Π°Π½ΠΈΠ΅ ΠΌΠ°ΠΊΠ΅ΡΠ° Π² ΡΠΎΠΎΡΠ²Π΅ΡΡΡΠ²ΠΈΠΈ Ρ ΡΠ΅ΠΌ, ΠΊΠ°ΠΊ ΠΏΠΎΡΠ΅ΡΠΈΡΠ΅Π»Ρ ΡΠ°ΠΉΡΠ° Π΄ΠΎΠ»ΠΆΠ΅Π½ ΠΎΠ±ΡΠ°Π±Π°ΡΡΠ²Π°ΡΡ ΠΈΠ½ΡΠΎΡΠΌΠ°ΡΠΈΡ.
ΠΠ»Ρ Π΄ΠΎΠΊΡΠΌΠ΅Π½ΡΠΈΡΠΎΠ²Π°Π½ΠΈΡ Π°ΡΡ
ΠΈΡΠ΅ΠΊΡΡΡΡ ΠΎΠ±Π»Π°ΡΠ½ΡΡ
Π²ΡΡΠΈΡΠ»Π΅Π½ΠΈΠΉ Ρ ΡΠ΅Π»ΡΡ ΠΎΠ±Π»Π΅Π³ΡΠ΅Π½ΠΈΡ Π²Π·Π°ΠΈΠΌΠΎΠ΄Π΅ΠΉΡΡΠ²ΠΈΡ ΠΌΠ΅ΠΆΠ΄Ρ Π·Π°ΠΈΠ½ΡΠ΅ΡΠ΅ΡΠΎΠ²Π°Π½Π½ΡΠΌΠΈ ΡΡΠΎΡΠΎΠ½Π°ΠΌΠΈ ΡΡΠΏΠ΅ΡΠ½ΠΎ ΠΈΡΠΏΠΎΠ»ΡΠ·ΡΡΡΡΡ Π΄ΠΈΠ°Π³ΡΠ°ΠΌΠΌΡ Π°ΡΡ
ΠΈΡΠ΅ΠΊΡΡΡΡ ΠΎΠ±Π»Π°ΡΠ½ΡΡ
Π²ΡΡΠΈΡΠ»Π΅Π½ΠΈΠΉ. Π£Π΄ΠΎΠ±Π½ΠΎ ΠΈ Π»Π΅Π³ΠΊΠΎ ΡΠΈΡΠΎΠ²Π°ΡΡ ΡΠ°Π·Π»ΠΈΡΠ½ΡΠ΅ Π΄ΠΈΠ°Π³ΡΠ°ΠΌΠΌΡ Π°ΡΡ
ΠΈΡΠ΅ΠΊΡΡΡΡ ΠΎΠ±Π»Π°ΡΠ½ΡΡ
Π²ΡΡΠΈΡΠ»Π΅Π½ΠΈΠΉ Π² ΠΏΡΠΎΠ³ΡΠ°ΠΌΠΌΠ½ΠΎΠΌ ΠΎΠ±Π΅ΡΠΏΠ΅ΡΠ΅Π½ΠΈΠΈ ConceptDraw PRO Ρ ΠΏΠΎΠΌΠΎΡΡΡ ΠΈΠ½ΡΡΡΡΠΌΠ΅Π½ΡΠΎΠ² ΡΠ΅ΡΠ΅Π½ΠΈΡ Π΄Π»Ρ Π΄ΠΈΠ°Π³ΡΠ°ΠΌΠΌ ΠΎΠ±Π»Π°ΡΠ½ΡΡ
Π²ΡΡΠΈΡΠ»Π΅Π½ΠΈΠΉ ΠΈΠ· ΡΠ°Π·Π΄Π΅Π»Π° Β«ΠΠΎΠΌΠΏΡΡΡΠ΅ΡΡ ΠΈ ΡΠ΅ΡΠΈΒ» ΠΏΠ°ΡΠΊΠ° ΡΠ΅ΡΠ΅Π½ΠΈΠΉ ConceptDraw.
Π―Π·ΡΠΊ ΠΌΠΎΠ΄Π΅Π»ΠΈΡΠΎΠ²Π°Π½ΠΈΡ ΡΠΈΡΡΠ΅ΠΌ (SysML) β ΡΡΠΎ ΡΠ·ΡΠΊ ΠΌΠΎΠ΄Π΅Π»ΠΈΡΠΎΠ²Π°Π½ΠΈΡ ΠΎΠ±ΡΠ΅Π³ΠΎ Π½Π°Π·Π½Π°ΡΠ΅Π½ΠΈΡ Π΄Π»Ρ ΠΏΡΠΈΠ»ΠΎΠΆΠ΅Π½ΠΈΠΉ ΡΠΈΡΡΠ΅ΠΌΠ½ΠΎΠΉ ΠΈΠ½ΠΆΠ΅Π½Π΅ΡΠΈΠΈ.
ΠΡΠΎΠ³ΡΠ°ΠΌΠΌΠ½ΠΎΠ΅ ΠΎΠ±Π΅ΡΠΏΠ΅ΡΠ΅Π½ΠΈΠ΅ Π΄Π»Ρ ΠΏΠΎΡΡΡΠΎΠ΅Π½ΠΈΡ Π΄ΠΈΠ°Π³ΡΠ°ΠΌΠΌ ΠΈ Π²Π΅ΠΊΡΠΎΡΠ½ΠΎΠΉ Π³ΡΠ°ΡΠΈΠΊΠΈ ConceptDraw PRO Π±ΡΠ»ΠΎ Π΄ΠΎΠΏΠΎΠ»Π½Π΅Π½ΠΎ ΡΠ΅ΡΠ΅Π½ΠΈΠ΅ΠΌ SysML ΠΈΠ· ΠΎΡΠ΄Π΅Π»Π° ΡΠ°Π·ΡΠ°Π±ΠΎΡΠΊΠΈ ΠΏΡΠΎΠ³ΡΠ°ΠΌΠΌΠ½ΠΎΠ³ΠΎ ΠΎΠ±Π΅ΡΠΏΠ΅ΡΠ΅Π½ΠΈΡ ConceptDraw Solution Park ΡΠΏΠ΅ΡΠΈΠ°Π»ΡΠ½ΠΎ Π΄Π»Ρ ΠΏΠΎΠΌΠΎΡΠΈ ΡΠΈΡΡΠ΅ΠΌΠ½ΡΠΌ ΠΈΠ½ΠΆΠ΅Π½Π΅ΡΠ°ΠΌ Π² ΠΏΡΠΎΠ΅ΠΊΡΠΈΡΠΎΠ²Π°Π½ΠΈΠΈ ΡΠ°Π·Π»ΠΈΡΠ½ΡΡ
ΡΠΈΡΡΠ΅ΠΌ ΠΌΠΎΠ΄Π΅Π»ΠΈΡΠΎΠ²Π°Π½ΠΈΡ Ρ ΠΏΠΎΠΌΠΎΡΡΡ SysML.
ConceptDraw PRO β ΡΡΠΎ ΠΌΠΎΡΠ½ΠΎΠ΅ ΠΏΡΠΎΠ³ΡΠ°ΠΌΠΌΠ½ΠΎΠ΅ ΠΎΠ±Π΅ΡΠΏΠ΅ΡΠ΅Π½ΠΈΠ΅ Π΄Π»Ρ ΠΏΠΎΡΡΡΠΎΠ΅Π½ΠΈΡ Π΄ΠΈΠ°Π³ΡΠ°ΠΌΠΌ ΠΈ Π²Π΅ΠΊΡΠΎΡΠ½ΠΎΠΉ Π³ΡΠ°ΡΠΈΠΊΠΈ. ConceptDraw PRO, Π΄ΠΎΠΏΠΎΠ»Π½Π΅Π½Π½ΡΠΉ ΡΠ΅ΡΠ΅Π½ΠΈΠ΅ΠΌ Website Wireframe ΠΈΠ· ΠΎΠ±Π»Π°ΡΡΠΈ ΡΠ°Π·ΡΠ°Π±ΠΎΡΠΊΠΈ ΠΏΡΠΎΠ³ΡΠ°ΠΌΠΌΠ½ΠΎΠ³ΠΎ ΠΎΠ±Π΅ΡΠΏΠ΅ΡΠ΅Π½ΠΈΡ, ΡΡΠ°Π» ΠΈΠ΄Π΅Π°Π»ΡΠ½ΡΠΌ ΠΏΡΠΎΠ³ΡΠ°ΠΌΠΌΠ½ΡΠΌ ΠΎΠ±Π΅ΡΠΏΠ΅ΡΠ΅Π½ΠΈΠ΅ΠΌ Π΄Π»Ρ ΡΠΎΠ·Π΄Π°Π½ΠΈΡ ΠΏΡΠΎΡΠΎΡΠΈΠΏΠΎΠ² ΠΈ ΡΠΎΠ·Π΄Π°Π½ΠΈΡ ΠΏΡΠΎΡΠ΅ΡΡΠΈΠΎΠ½Π°Π»ΡΠ½ΠΎ Π²ΡΠ³Π»ΡΠ΄ΡΡΠΈΡ
ΠΊΠ°ΡΠΊΠ°ΡΠΎΠ² Π²Π΅Π±-ΡΠ°ΠΉΡΠΎΠ².

